这两年因为疫情再加上互联网的发展,电商的前景肉眼可见的好,记得刚开始做电商,薪资都没这么高,这几年摸摸索索从最开始的懵圈,到现在处理账务得心应手,月薪也是涨了不少。
电商会计其实也不难,难的是电商企业的财务制度不够完善,电商货物涉及量很大,如果收发货、仓储库存、出入单据管理不好,那账务处理也就不好做,做电商这几年下来也总结了不少经验,我把这些都汇总成了笔记,分享在下方,感兴趣的不妨来学习一下,相信会对大家有帮助的!
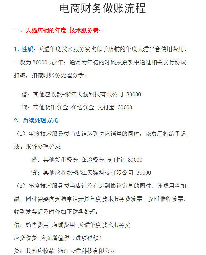
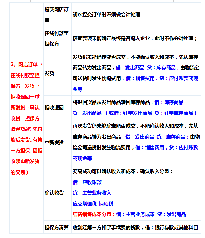
下面,我们来详细的看看电商会计的做账流程、核算手法、财务管理制度、财务报表……
内容较多,展示下部分截图
........篇幅有限,今天就先和大家分享到这~希望能够给大家带来帮助!
版权声明:我们致力于保护作者版权,注重分享,被刊用文章【互联网的会计账怎么做(做电商会计6年)】因无法核实真实出处,未能及时与作者取得联系,或有版权异议的,请联系管理员,我们会立即处理! 部分文章是来自自研大数据AI进行生成,内容摘自(百度百科,百度知道,头条百科,中国民法典,刑法,牛津词典,新华词典,汉语词典,国家院校,科普平台)等数据,内容仅供学习参考,不准确地方联系删除处理!;
工作时间:8:00-18:00
客服电话
电子邮件
beimuxi@protonmail.com
扫码二维码
获取最新动态
