(获取报告请登陆未来智库www.vzkoo.com)
美的集团自 1968 年成立于广东,以空调业务起家,伴随着国内家电行业的不断 成熟和发展,成为一家拥有暖通空调、消费电器、机器人自动化系统、智能供应链 (物流)多元化业务的科技集团。美的成长路径不仅依赖于自身内在的成长性,也与 我国家电行业的发展历程密不可分。美的在行业生命发展周期的不同阶段抓住了核心 竞争要素并实现了自身的成长。
1.1.家电普及期的市场扩张
我国家电行业起步虽晚,但发展较快。2000 年之前行业处于快速发展期,行业 进入壁垒低,产能扩张迅速,1990-2000 年行业空调产量年复合增长率 56%。但国内 厂商缺乏关键部件的核心技术,因此生产与技术能力是当时占据竞争优势的要素。美 的较早切入空调领域,在 1985 年成立“美的空调设备厂”,并且通过购买设备和技术 进入空调领域,具备生产与技术的先发优势。1990 年我国城镇家庭平均每百户空调 保有量仅 0.34 台,到 2000 年我国城镇家庭平均每百户空调保有量达到 30.8 台。
2000-2005 年,在高市场需求的推动下我国空调行业产能迅速增长,2000-2005 年行业空调产量年复合增长率 34%,同期城镇家庭平均每百户空调保有量从 2000 年 的 30.8 台提升至 2005 年的 80.7 台,空调进一步得到普及。但市场格局出现供过于 求的现象,因此产品的价格竞争激烈,空调厂商利润率走低,加之原材料价格的上涨, 导致行业集中度初步提升。在此期间,行业面临价格的竞争,对空调厂商的成本管控 能力要求较高,美的在产能扩张的规模生产优势下具有成本优势。
2005-2011 年间“家电下乡”和“以旧换新”政策进一步提升了我国居民的家电 保有量和渗透率,行业保持增长态势,城镇家庭平均每百户空调保有量超过 100 台。 同时在此期间行业竞争格局改善,价格战情况得到缓解,品牌力与产品力成为竞争要 素。在此期间,美的持续完善管理结构、区域结构、经营结构和市场结构,提升产品 力、科技力、品牌力、服务力和营销力。美的格力海尔凭借优势逐渐胜出,享受行业 格局改善后的利润水平提升。
1.2.行业成熟期的内在效率提升
2011 年之后,我国居民百户保有量达到成熟阶段,空调行业增速放缓,行业逐 渐形成双寡头格局。美的集团推动以“产品领先、效率驱动、全球经营”为三大主轴 的全面战略转型。美的在生产制造、产品销售渠道、上下游议价能力层面不断改进, 获取利润率的提升,效率提升推动美的业绩增长。
在产品领先层面,美的持续加大研发投入和产品开发,聚焦研发创新,以科技创 新驱动发展。2011 年成立制冷研究院,2012 年与东芝开利共建“美的—东芝开利变 频技术联合研发中心”,2014 年起美的筹建中央研究院、智慧家居研究院。目前美的 集团以中央研究院为核心,完善事业部四级研发体系,关注先行研究体系构建,布局 中长期技术储备。从研发费用来看,2012 年公司研发支出 9.31 亿元,占营收比重仅 0.9%,2015 年公司研发支出达到 52.63 亿元,占营收比重达到 3.8%。
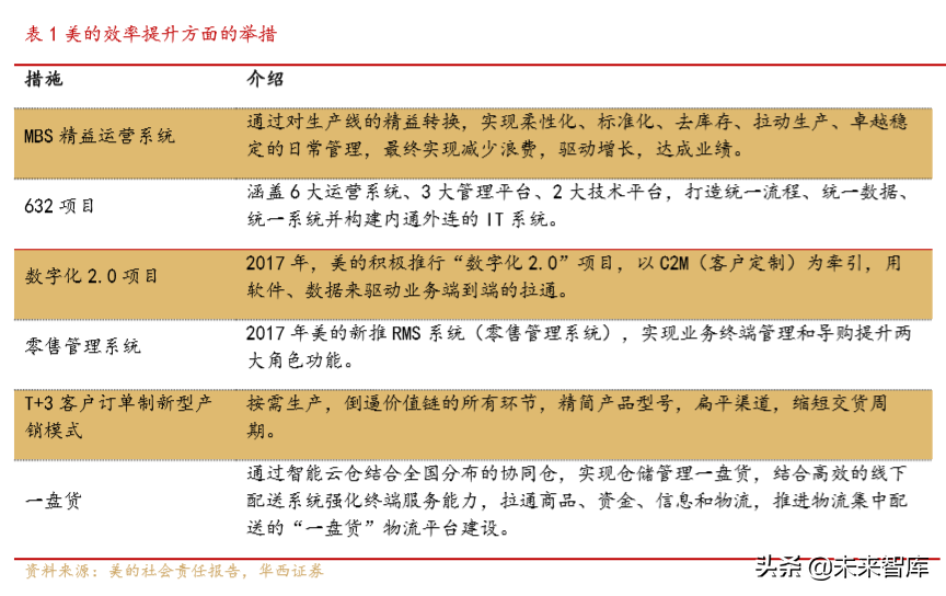
在效率驱动层面,美的在制造效率、资源效率、自动化信息化等方面进行了提升。 MBS 精益营运系统通过对生产线的精益转换提高制造效率;T+3 客户订单制的推进以 客户为导向,快速满足市场需求,实现去库存;数字化 2.0 项目以数字化赋能全价值 链经营管理,通过营销 CCS 系统,美云销新系统,RMS 零售管理系统作为内销三大基 础管理系统,覆盖全渠道、终端门店信息管理,打通出货、分销与零售,实现业务全 程在线化,信息可视化,提升效率。
源于产品领先和效率驱动,2011-2015 年间美的集团营收仅增长 3.9%,但净利润 增长 105%。毛利率从 2011 年的 19.2%提升至 2015 年的 26.3%,净利率水平从 2011 年的 5%提升至 2015 年的 9.8%。营业周期也得到下降,从 2011 年的 85 天下降到 2015 年的 70 天。
1.3.制造业升级下的智能战略
在已有生产运营效率提升到一定高度后,美的提出“智慧家居、智能制造”双智 战略,寻找业务新增长点。2015 年美的在“产品领先、效率驱动、全球经营”三大 主轴上聚焦“智慧家居+智能制造”的双智战略。
美的机器人产业的重要目标,是推行“智慧家居+智能制造”的双智战略。2015 年 8 月 5 日美的与安川合资,战略性进军机器人产业,加速转型智能硬件公司,双方 共同组建机器服务人和产业机器人两个合资公司。服务机器人代替家务劳动、养老助 老的福利;产业机器人进入生产线,提高工厂效率。
库卡智能制造产业基地是“双智战略”布局中的重要一环。通过联动库卡集团 在机器人与自动化领域的优势,双方有望将美的库卡智能制造产业基地打造成为研产 销一体化的产业模式,未来倚靠粤港澳大湾区的发展势头,带动顺德乃至整个华南地 区智能制造产业发展和升级。
深化智慧家居产业布局,推动智慧家居战略落地。2018 年美的整合智慧家居业 务,成立 IoT 公司,对云平台、美居 APP、智能连接模块、大数据和售后服务等方面 持续优化,规划并落地智能场景,建设高可用、强交互、标准化的 IoT 平台。2018 年,IoT 公司一方面通过国产化芯片开发,进一步提高智能连接的应用范围和标准化 程度,增强市场布局。另一方面整合 IoT 大数据,深度挖掘智能设备及用户数据价值, 驱动产品智能化。2018 年,美的 IoT 分别完成与包括阿里云、天猫、华为、OPPO、 VIVO、创维等多家平台或厂商的合作项目上线,并参与国内国际 IoT 相关标准建设, 持续加速与外部的连接融合,打造美的智慧家居生态圈。
2.1.良好的治理和激励为长期发展保驾护航
历经多次改制的民营企业,产权清晰治理完善。美的历经多次改制和股权变动, 合伙制企业——集体所有制乡镇企业——地方控股的股份制企业——管理层控股的民 营企业。1968 年在美的集团创始人何享健号召下,共有 23 位居民出资 5000 元成立 了“北滘街办塑料生产组”。 1992 年,美的进行股份制改造,由顺德市北经济发展总 公司发起,在原广东美的电器企业集团基础上经改组设立股份有限公司。1993 年美 的上市,成为第一家由乡镇企业改制成的上市公司。1998 年,美的开始计划管理层 收购。2000 年 5 月和 2001 年 1 月美托投资两次协议收购粤美的法人股,经过两次受 让,美托投资成为第一大股东,公司控制权完成转移。在美托公司股份结构中,何享 健持有 55%股份,另 3 位核心高级管理人员分别持有 15%股份。管理层收购后公司成 为民营企业,管理层成为公司的股东和经营者,解决了委托代理问题,体制改革给公 司带来了长效机制。
事业部制改革下放经营权,提高决策效率和应变能力。美的 1997 年实施事业部 制改革,实行“集权有道、分权有序、授权有章、用权有度”的分权经营模式。事业 部制改革将经营的责任和权力下放到事业部,压缩管理层级,形成“授权经营、委托 管理”的管理模式,在充分放权的情况下,以业绩为导向进行考评和激励,释放了经 营管理的潜力和提高了决策效率。
美的在不同时间段对事业部制结构进行过多次分拆合并调整优化,基于品类的多 元化拓展和研发、生产、营销的一体化运作流程,美的不断明确职业经理人的权利责 任边界。美的的事业部改制和分权经营,培养了中层干部并组建了职业经理人团队。 经过多次调整,目前公司形成八大产品事业部与四大平台。根据不同品类的经营特性 进行组织架构调整,通过事业部的放权提高决策效率,使美的每个品类均具有较强的 市场竞争力。
职业经理人管理体制完善治理架构、企业管控和集权、分权体系的建设。2012 年,美的集团创始人何享健退位,将董事长一职禅让给职业经理人方洪波,自此,美 的集团已完全由职业经理人团队掌舵。通过集权体系、分权机制、内部提拔原则、激 励机制和问责机制,逐步形成成熟的职业经理人管理体系。公司的高层经营管理团队, 均为在美的经营实践中培养的职业经理人,在美的各单位工作年限平均达 15 年以上, 熟悉企业文化及公司运营模式,具备丰富的行业知识和管理经验,对产业运营环境及 企业运营管理有精准的把握。成熟、专业、高效的管理模式,奠定了美的长久依赖稳 定持续发展的坚实基础。
多层次全方位的股权激励调动从上而下员工积极性。从 2014 年开始,美的集团 持续推出中长期股权激励计划,并不断完善激励模式,扩大受益群体。截至 2019 年 10 月,美的共推出了六期股票期权激励计划,三期限制性股票激励计划,五期全球 合伙人持股计划及两期事业合伙人持股计划,激励对象覆盖高层核心团队、部门经营 管理团队、核心骨干(含研发人员、制造人员、品质人员等),由此搭建了经营管理 层、核心骨干与全体股东利益一致的股权架构及长、短期激励与约束相统一的激励机 制。美的股权激励具有长期性和持续性,为美的吸引、激励和留住人才,解决委托代 理潜在矛盾,充分调动员工积极性,保证公司的高效运营。
2.2.外延并购扩张带来多层次提升
2.2.1.强化生产技术优势,落实横向品类扩张
并购打破技术瓶颈,塑造产品优势。我国家电行业在发展初期受到技术的限制, 仅能进行组装生产。美的在技术发展之路上走在前列,通过去日本考察、购买设备和 技术、聘请国有企业技术骨干等方式强化生产技术优势,使产品领先于市场获得先发 优势。同时美的通过在每个领域收购成功品牌,引入技术,在不同领域深耕细分市场, 做专业品牌。美的多元化收购方式不仅给公司带来专业领域的深耕,也助力了产品品 类的多元化发展。
收购助力品类扩充,形成多元化产品结构。经历产品品类的并购扩张和产品优 势的巩固,美的成为全产业链、全产品线的家电及暖通空调系统企业,形成了包括关 键部件与整机研发、制造和销售为一体的完整产业链。美的具有全面且具有竞争力的 产品组合,暖通空调业务以家用空调、中央空调、供暖及通风系统为核心,消费电器 业务覆盖厨房家电、冰箱、洗衣机、厨卫及各类小家电,产品架构稳定清晰,可为消费者提供覆盖全产品线、全品类的一站式高品质,并且主要品类市占率领先。根据奥 维云网数据,美的主要家电品类在中国市场的占比份额逐年提升,多品类市场占有率 常年排名第一。
2.2.2.品牌矩阵均衡发展,完善高端品牌布局
早期美的收购集中在品类扩充,全方位切入白电+小家电领域,伴随品类的不断 完善,美的收购标的逐渐聚焦于品牌的拔高与产品结构的升级。近年来公司品牌收购 节奏加快,2016 年与韩国酷晨合作拓展全球高端生活家电市场;同年与日本东芝完 成股权交割,买下欧洲老牌家电巨头伊莱克斯吸尘器品牌 EUREKA,启动对东芝白电、 意大利中央空调企业 Clivet 的收购;2017 年 5 月宣布与伊莱克斯共同出资成立合资 公司引入 AEG 品牌进军高端厨电领域。近年来通过一系列海内外的收购兼并,美的集 团旗下拥有美的、小天鹅、华凌、威灵、安得、COLMO、GMCC、Eureka、TOSHIBA(品 牌授权)等十余个国内外知名品牌。
美的实行多品牌经营战略,一方面有助于切入高端家电家居市场,覆盖低中高全 方位市场层次和消费者。在消费者收入增长与购买力提升的背景下,消费者对品质追 求提高,消费升级现象将长期持续存在。品牌原有形象不易改变提升,引入消费者认 可度高的高端品牌成为有效之举;另一方面对海外品牌的收购有助于公司开拓海外市 场。目前国内品牌出海较难,在海外市场进行本土品牌的打造所耗费的成本较高、时 间较长,通过收购已有品牌可以迅速占据品牌的忠实消费者、市场及渠道资源。
品牌矩阵形成,针对消费分级推出多品牌组合和套系化产品。经过并购与合资 公司的成立,美的实现了多产品线多品牌的开发完善。借助比弗利、东芝、小天鹅产 品和品牌的高端性形成专业品牌,并且自 2018 年 10 月起,美的陆续推出包括高端品 牌 COLMO、互联网品牌布谷、年轻品牌华凌等多个品牌。同时考虑到不同的目标消费 人群对家电产品的设计有不太的个性化要求,美的借助多品类协同优势,整合核心创 新技术,着力开展产品家族化布局,开发美的 PRO 高端套系,青选套系以及房地产前 装套系产品,形成套系化产品矩阵。
从中国走向世界,开启全球化布局。美的并购外资高端家电品牌不仅有利于自 身产品技术的提升,也有利于拓展海外市场。2018 年美的在海外区域总部的基础上, 合并成立美的国际事业部,从业务管理平台转型为业务经营实体,三大区域在统一的 全球化大框架下,持续推进因地制宜的国际化公司治理,加强区域市场研、产、销体 系整合,进一步强化聚合效应。迄今,美的海外生产基地遍布 15 个国家,海外员工 约 33000 人,全球设立销售运营机构 24 个,业务涉及 200 多个国家和地区。
2.2.3.全价值链运营效率提升
T+3 模式:精益化管理,驱动效率提升。2014 年小天鹅提出了“T+3”的运营模 式,采用以市场为导向的方式,变革大规模备产模式,多批次小批量生产。整个供应 链分成:筹集订单、准备物料、生产产品和物流配送四个环节,每个周期 3 天,确保 12 天完成订单交付。该模式下以需定产提升了公司整体周转率,并且精简 SKU,加强 订单及库存管理,备货生产后省去中间环节直接发货,从研发、制造、供应和销售端 均获得效率的提升,因而小天鹅的成功经验在 2015 年逐步在美的各事业部中推广施 行,在产销协同、交期透明、下线直发、供方协同 4 个领域展开深度变革,形成一整 套倒逼系统机制以及市场终端拉动的供需模式。
“T+3”模式在小天鹅的成效明显,存货周转率和营业周期改善,2012 年小天鹅 的存货周转率为 6.1 次,2015 年存货周转率提升至 14.3 次,营业周期从 2012 年的 102.5 天下降到 2015 年的 49.2 天。2016 年后美的和小天鹅的存货周转天数提升主要 原因在于电商渠道增速较快占比提升。传统经销模式下,经销商与终端渠道承担库存, 而在电商渠道中由公司承担库存,因此线上高增速的发展压制了美的财务指标表现。
安得智联助力“T+3”模式下的物流供应链建设。美的旗下科技创新型物流公司 安得智联,依托先进的科技与智能装备技术,已具备物流自动化的核心竞争力。在美 的集团推动 T+3 业务模式变革背景下,全面升级全国直配网络布局,大力整合仓库资 源和加密仓网,仓库密度已位于行业前列。在构建高效的仓配一体服务方面,通过物 流信息系统实现制造端到零售端的订单数据完整拉通,通过干线柔性化运输能力实现 小批量订单的快速交付,形成了贴近客户、快速反应的全国直配网络布局。2019 年 上半年安得智联城配及宅配业务规模同比增长达 65%,依托自主研发的信息技术系统 和全面布局的配送网络,实现全国区县乡镇无盲点全程可视化直配,24 小时内可送 达 19,956 个乡镇,24-48 小时内可送达 1,6511 个乡镇,全国乡镇 48 小时配送覆盖 率可达 87.6%。
2.2.4.拥抱科技变革,布局智能制造+智慧家居
为了实现“双智”战略的升级转型,美的在 2015 年战略布局机器人产业领域。 一方面,“智能制造+工业机器人”模式可以全面提升美的制造业的智能化和自动化水 平。另一方面,“智慧家居+服务机器人”模式可以推动美的在智能家居市场的发展和 生态链的构建。由于机器人产业链上游核心零部件的核心技术长期被外资企业垄断, 美的先在 2015 年与日本安川电机合作,随后参股安徽埃夫特智能装备有限公司 17.8% 股权,增持德国库卡公司股份,收购高创部分股权,积极布局机器人新产业,打造第 二跑道。
安川在工业机器人领域积累了丰富的技术,在应用于汽车领域的工业机器人市场 处于领先地位。美的可以为安川的技术在 3C 制造领域拓展提供丰富的应用场景,共 同研发和拓展工业市场。同时美的与安川的合作,将充分利用各自的技术积累研发推 广辅助人类的助老助残、康复护理机器人,走“先商用后民用”道路。
库卡是全球工业机器人四大厂商之一,三个主要业务板块是库卡机器人板块、库 卡系统板块和瑞仕格板块,客户主要分布于汽车工业领域,并覆盖物流、医疗、能源 等多个领域。通过成功收购,一方面美的可以借助库卡在机器人和自动化领域多年来 的技术和产品优势,率先抢占中国机器人市场,提升工业机器人质量与产量,进一步 促进自身的业务发展;另一方面,库卡可以携手美的共同深度挖掘中国机器人市场, 提高机器人业务板块占比,促进盈利能力的提升。2018 年 3 月美的和库卡成立三家 合资公司,共同拓展机器人的应用空间,双方的协同优势初显并已体现在商机挖掘、 技术共享、客户服务、采购协同、管理提升等各方面,为工业自动化业务的全面高速 增长奠定基础。目前顺德科技园生产基地一期工程已具备投产条件,同时覆盖工业机 器人、智能物流、工业自动化等不同类别产品的研、产、销业务,园区内工业机器人 产线预计在 2019 年年底将达到六条,可生产多款型号产品。
2.3.渠道变革与发展贴合市场需求
传统行销模式便于渠道通路的打开和覆盖。在 2005 年以前,美的集团下设两级 代理商,公司将产品销售给一级代理商,再由一级代理商销售给二级代理商和分销商, 由此进行渠道网络的覆盖和下沉。一级代理商负责分销渠道的开拓、铺货、物流、仓 储,帮助公司覆盖 KA、专卖店等传统销售渠道,而公司并不直接覆盖销售渠道。传 统行销模式下公司可以依靠代理商的资源迅速进入终端渠道,便于产品的铺货和推广, 但代理商的利润空间下,对上游的议价能力强。
国美事件后家电厂商进行渠道改革,建立地方营销公司体制。2004 年由于空调 销量下滑、大型连锁卖场的门店及营销费用较高导致大型零售商的单店收益下滑,在 此背景下,家电连锁卖场试图将成本转嫁给厂商。2004 年国美将格力空调大幅降价 销售去库存,破坏了格力空调长期稳定、统一的价格体系。国美与格力在空调销售政 策上未能达成共识导致合作破裂,此后格力开始渠道变革。此次事件也给了其它空调 厂商对渠道管控力方面的思考,美的开始成立合资销售公司。经过多次改革后,美的 经销商与美的分公司合资成立营销分公司,中间环节得以打破,层级环节缩减。
渠道回归代理制,缩减渠道层级,线上电商与线下旗舰店共同发展。2011 年以 后,美的率先对小家电营销体系进行瘦身,市场运作由合资销售分公司模式回归到代 理制,推动“研产销”一体化管理和渠道扁平化。事业部制下各事业部拥有自主权, 区域代理制推动了公司对市场的全面覆盖。在三四线市场,公司以专卖店、传统渠道 和新兴渠道为有效补充,公司渠道网点已实现一、二级市场全覆盖,三、四级市场覆 盖率达 95%以上。公司持续推动渠道变革转型,缩减线下渠道层级,推进代理商优化 整合和赋能建设,坚定持续降低库存、优化结构和精简 SKU,提升渠道效率。
电商渠道的兴起带来渠道变革,成为传统渠道的有利互补。美的对电商渠道的 管控可以分为三个阶段,2008 年开始公司发展电子商务,2014 年美的集团成立电子 商务公司,开设天猫美的全品类官方综合旗舰店,开启美的官方商城运营模式,实现 从网上销售模式到面向用户交互式的 O2O 模式的转变。2017 年,美的集团线上销售 突破 400 亿元,同比增长 80%,全网排名第一。2018 年,美的集团线上销售超 500 亿元,同比增长超过 22%,蝉联全网排名第一名。2019 年上半年,美的全网销售超过 320 亿元,同比增幅达到 30%以上,在京东、天猫、苏宁易购等主流电商平台保持家 电全品类第一的行业地位。
3.1.1.空调赛道多年布局优势,高值高质驱动成长
论格局:双寡头竞争格局稳固,行业格局&内在改革驱动利润率提升。我国空调 行业经历从家电普及市场扩容到行业供需失衡价格战,再到中小厂商退出行业集中度 提升,后期行业竞争格局逐渐明朗,形成双寡头竞争格局。优势格局带来上下游议价 能力,消费升级推动产品结构高端化。我国家用空调行业自 2008 年起,内销市场 CR2 已达到 60%,此后行业格局稳固,行业 CR2 市占率在后期提升幅度不明显。根据 奥维云网的数据,2018 年格力空调市占率为 38%,美的空调市占率为 25%。良好的行 业格局带来行业利润率的提升,同时美的深化内部改革提升利润空间。
看成长:内销市场处于成熟阶段,消费升级下产品更新换代与一户多机趋势驱 动内销增长。我国空调行业自家庭保有量和普及度提升后,行业增速出现放缓现象, “家电下乡”、“以旧换新”、“节能惠民”等政策进一步刺激了市场需求推动了行业增 长。家用空调行业内销量自 2008 年回落后,2009 年和 2010 年内销量增速达到 27%和 37%。2015 年受到凉夏天气影响以及前期渠道加库存,家用空调内销量同比下滑 10.66%。2016 年空调内销市场开始回暖,2017 年受高温天气和房地产需求的拉动, 家用空调内销量同比增长 47%。我国内销市场已处于成熟阶段,未来行业成长空间主 要来自于消费升级下产品的更新换代和一户多机趋势下内销市场的增长。
谈竞争:2019 年美的加大促销力度清理库存,毛利率保持增长。我国家用空调 行业多年格局保持稳固,2016 年起奥克斯凭借线上电商渠道的高速发展获得市占率 的提升,但并未影响双寡头格局。2019 年初以来,美的加大空调产品的促销力度清 理库存,空调产品均价出现较大幅度的下滑,同时也带来短期市占率一定程度的提升。 中怡康零售数据显示,2019 年 1-2 月美的零售额市场份额为 25%,3 月市场份额提升 至 32%。美的空调降价促销的同时,产品毛利率并未出现下滑。2019H1 美的空调业务 毛利率水平为 32.08%,同比 2018H1 毛利率水平 30.25%提升明显,除去原材料价格下 行带来的成本红利影响,体现了美的集团强大的成本管控能力。
3.1.2.产品多元化品类具优势,保证内销市场经营稳健
空调业务为支柱,多元化业务分散风险。美的以空调业务为主要业务,通过并 购上游零部件及研发企业增强空调的研发能力,并购海外高端白电品牌提升产品品牌 力和海外市场渠道。同时美的通过多品类的并购进入消费电器领域,包括冰箱、洗衣 机、厨电、小家电等产品。多元化业务减轻了美的对空调业务的单一性依赖,保障了 业绩的稳健。美的空调业务收入约占总收入的 45%,在空调业务受天气或库存影响的 年份,美的凭借业务多元化和内部营运能力的提升依旧获得稳健增长。
冰洗等多品类市占率稳居前三,品类优势稳固。美的在三大白电空调、冰箱、 洗衣机中市占率优势明显,市占率稳居前三。冰箱内销市场市占率仅次于海尔,与海 信科龙市占率较为接近。洗衣机内销市场市占率虽次于海尔,但两者间差距不大,远 高于行业第三的市占率水平。
小家电成长性高,美的凭借供应链优势及运营优势有望享受成长红利。虽然传 统小家电品类经历了行业成长期后增速开始放缓(如豆浆机),但小家电产品更新迭 代速度快,新品类处于导入期增速较快,且市场未有明显的竞争格局,因此能否抓住 新品类的成长期,取决于公司是否拥有对市场的快速反应能力及优秀的研发生产设计 能力和供应链能力。美的在产业链上下游具有明显优势,新品研发能力强,并且美的 能够将厨电、清洁电器、小家电等产品运作成为市占率领先的产品,体现了美的强大 的产品运营能力,因此美的在已有小家电领域有望巩固优势获得持续市占率的提升, 同时开发新品享受成长红利。根据奥维云网的数据,美的电饭煲、电压力锅、微波炉、 净水机、电风扇、电热水器、燃气热水器、饮水机、电磁炉品类在 2019 年上半年线 上市场排名第一,洗衣机、冰箱和燃气灶在 2019 年上半年线上市场排名第二。而 2019H1 线下市场中电饭煲、电压力锅、电风扇、料理机排名第一,洗衣机、冰箱、 微波炉、净水机市占率排名第二。
3.1.3.海外潜力市场带来区域扩张空间
美的海外市场扩张贡献业务收入。我国大家电市场保有量已经达到成熟阶段, 产品更新需求占主导。美的 2008 年以前以补充自身品类产品线为主,此后并购海外 高端家电品牌或合资成立公司,借助海外品牌的技术、品牌和市场渠道,美的目标在 于海外的区域扩张。美的海外布局不断完善,美的海外业务收入从 2010 年的 295 亿 元提升到 2018 年的 1104 亿元,收入占比从 2010 年的 27%提升至 2018 年的 42%。
美的在多年技术管理经验的积累下实现海外自有品牌运营,提升盈利能力。我 国家电企业在出海初期,只能采取贴牌代工的形式进入海外市场,赚取较低的利润。 美的在初期利用劳动力成本优势开展 OEM 业务,此后通过参股控股的方式逐渐获得先 进的技术管理经验和海外市场渠道资源。目前美的集团在海外积极创牌,成为自有品 牌运营商,采用“全球生产,全球销售”的模式进行全球化运营。美的外销市场毛利 率逐渐提升。
全球资源并购整合奠定了美的全球运营的坚实基础。通过积极拥抱世界优势资 本配置,美的以科技创新作为布局全球市场的基点,逐步打破产业边界,建立起新的 差异化竞争力和商业模式。目前美的已在美国、日本、意大利、奥地利等全球 9 个国 家设立了研发中心,实现国际范围内的资产配置,打造全球性科技企业。产品本土化、 利用区域性技术及整合当地资源,是美的全球研发中心的三个重要职能。美的搭建全 球供应协同机制,强化海外本土运营,推进产品全球化,推进因地制宜的国际化公司 治理,加强区域市场研、产、销体系整合,强化聚合效应。
东南亚地区是海外潜力市场。我们认为海外市场可以分为三类,一类是成熟消 费市场,如美国地区,经济发达技术领先,空调及其他家电产品保有量高,本土品牌 竞争力强。第二类是消费需求弱的市场,如欧洲地区全年气温适宜,空调安装率较低, 近年来极端气候的出现导致空调需求量增加;非洲地区虽气候炎热,但电力设施及居 民消费水平不足,无法支撑家电产品的有效需求。第三类是潜力市场,如南亚、东南 亚地区,人口密度大,属于热带、亚热带气候,经济水平发展速度较快,家电普及率 低,具有较强的普及空间市场。
3.1.4.机器人业务长期赛道发展空间大
全球工业机器人规模提升,制造业升级下市场需求广阔。根据国际机器人联合 会的数据,全球工业机器人的销量在 2010 年实现高速增长,2010 年全球工业机器人 销量增速 101%,销售额增速 50%,2013-2018 年间全球工业机器人销量和销售额增速 处于 10%-30%之间。在全球人口老龄化、劳动力成本提高及制造业转型升级的背景下, 工业机器人市场需求有望长期保持增长。
亚太市场在工业机器人销量上领先,中国工业机器人密度仍有空间。从全球工 业机器人销量数据来看,亚太地区居于前列,2017 年亚太地区工业机器人销量 26.2 万台,2018 年工业机器人销量 28.3 万台,高于美洲地区、北美洲地区、欧洲地区。 其中中国地区 2018 年工业机器人销量 15.4 万台,高于印度、日本、韩国等国家。虽 然亚太市场是工业机器人的增长点,但亚太地区工业机器人技术落后,核心核心技术 被外资国际巨头垄断,美的并购库卡有望增强创新力,获取核心技术,利于产业布局。 同时从工业机器人密度来看,2018 年全球工业机器人密度 99 台/万人,欧洲工业机 器人密度 114 台/万人,亚洲工业机器人密度 91 台/万人,略低于全球水平,但亚洲 国家间的差距较大。韩国工业机器人密度 774 台/万人,日本工业机器人密度 327 台/ 万人,而中国工业机器人密度为 140 台/万人。近几年中国工业机器人密度提升较快, 从 2011 年的 10 台/万人提升到 2018 年的 140 台/万人。
汽车市场对工业机器人的需求已趋于稳定,工业机器人在 3C 家电、物流等领域 的应用密度具有提升空间。目前工业机器人的应用领域集中在汽车行业,因为汽车 产业链规模化流程模块化较高,且对装配生产的精度要求高。经过多年发展,工业机 器人在汽车领域的应用已经较为成熟,需求稳定。但 3C 家电等行业生产线的人工环 节自动化水平仍有较大的提升空间,工业机器人密度不足,美的并购库卡不仅对于自 身发展机器人业务有利,同时有助于提升自身的制造业智能制造水平。美的与库卡成 立合资公司推进工业机器人、医疗、仓储自动化三大领域业务的拓展,顺应中国市场 在智能制造、智能医疗和智能物流、新零售等方面的发展需求,实现自动化业务板块 的增长。
库卡短期承压,美的优秀的并购整合能力下长期运营有望改善。美的并购库卡 后 2017 年库卡总订单交付量同比增长 5.6%,总销售额同比增长 18%,净收入 8820 万 欧元,同比增长 2.3%。但 2018 年由于全球汽车及电子工业的需求下降导致库卡公司 营收 32 亿欧元,同比下滑 6.8%,库卡在 2018 年订单收入 33 亿欧元,同比下降 8.5%。 为应对业绩下滑,库卡推出了四大关键措施:成本削减、聚焦中国市场、加大研发和 优化组织架构。
我们认为,美的拥有并购整合方面的丰富成功经验,美的并购库卡后库卡的订单 数量得到拓展,并且在库卡的新组织架构下,2019 年成立库卡中国事业部,涵盖机器人本体、柔性系统、一般工业自动化、智能物流自动化以及智能医疗自动化等业务, 长期来看业务的协同效应优势有望凸显,工业自动化业务有望实现快速增长。
从业务上来看,美的集团业务包括暖通空调、消费电器和机器人及自动化系统三 大部分。
在暖通空调业务层面,美的格力双寡头格局稳固,虽然月份间受到价格及竞争态 势的转变出现市占率的短期变化,但长期格局趋势稳定。目前我国空调行业处于成熟 阶段,美的未来空调业务的增长空间来源于乡镇市场的下沉、电商渠道的快速增长、 海外市场的布局和产品高端化升级带来的增长点。2019 年以来美的空调单价有所下 滑,但销售量增速较快,同时成本红利带来毛利率水平的提升,因此我们预计内销市 场 2019 年增速较快。
在消费电器业务层面,我们认为美的品类运营能力出色,多品类市占率领先优势 会得以延续,冰箱和洗衣机目前市占率排名前三,同时小家电新品的开发也会助力公 司消费电器业务的成长。
在机器人及自动化业务系统层面,我们认为短期库卡业务虽然承压,但是长期业 务协同整合效应凸显后,有助于美的“智能制造+智能家居”双智战略。
经测算,我们预计公司 2019-2021 年实现营业收入 2818.95/3059.30/3336.53 亿 元,同比增长 7.67%/8.53%/9.06%,EPS 为 3.36/3.87/4.32 元,对应当前股价 PE 倍 数为 16/14/12 倍。
公司在完善的治理结构和股权激励制度下,相比格力电器长期具有估值溢价。在 PE 估值法下,考虑到公司暖通空调业务优势格局的稳定性、内部管理效能的不断提 升和多元化业务的成长空间,基于 2019-2021 年 EPS 为 3.36/3.87/4.32 元的业绩预 测,给予公司 2021 年高于行业平均的 15 倍 PE,目标价 64.8 元,首次覆盖给予“买 入”评级。
(报告来源:华西证券)
获取报告请登陆未来智库www.vzkoo.com。
立即登录请点击:「链接」
版权声明:我们致力于保护作者版权,注重分享,被刊用文章【美的代理商(美的商业模式解析)】因无法核实真实出处,未能及时与作者取得联系,或有版权异议的,请联系管理员,我们会立即处理! 部分文章是来自自研大数据AI进行生成,内容摘自(百度百科,百度知道,头条百科,中国民法典,刑法,牛津词典,新华词典,汉语词典,国家院校,科普平台)等数据,内容仅供学习参考,不准确地方联系删除处理!;
工作时间:8:00-18:00
客服电话
电子邮件
beimuxi@protonmail.com
扫码二维码
获取最新动态
