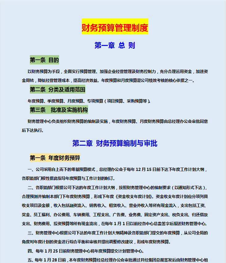
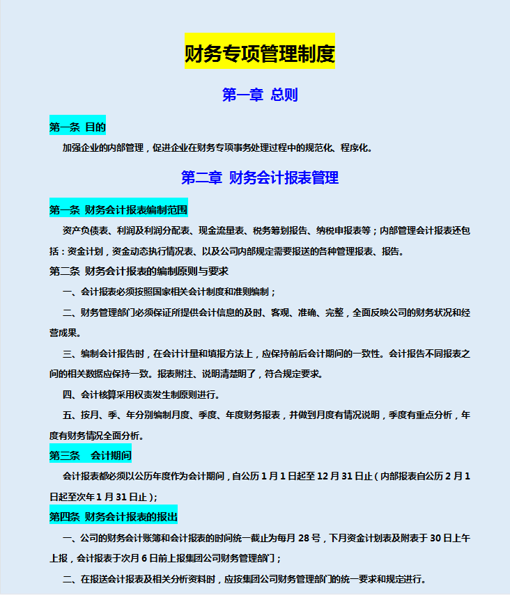
闺蜜今天中午给我发信息说自己升职了,她已经做了8年的房地产会计了,今天终于升职财务经理了
我就很好奇为什么这么突然,原来领导是看中了她写的房地产企业全盘财务管理制度,闺蜜把也算是苦尽甘来了~
......
今天就分享到这里了,希望可以帮助到你们~
版权声明:我们致力于保护作者版权,注重分享,被刊用文章【管理会计目录(做房地产会计8年了)】因无法核实真实出处,未能及时与作者取得联系,或有版权异议的,请联系管理员,我们会立即处理! 部分文章是来自自研大数据AI进行生成,内容摘自(百度百科,百度知道,头条百科,中国民法典,刑法,牛津词典,新华词典,汉语词典,国家院校,科普平台)等数据,内容仅供学习参考,不准确地方联系删除处理!;
工作时间:8:00-18:00
客服电话
电子邮件
beimuxi@protonmail.com
扫码二维码
获取最新动态
