作为老会计真的不想再带新人了,这420个会计分录,自己拿去学吧!
会计分录真的很难吗?其实不然,学会计分录最重要的有三点:
1、了解什么是会计科目,学会运用会计科目
2、掌握借贷记账法
3、根据实际的业务去记分录,包括格式,掌握记账的要点
一、现金与银行存款、交易性金融资产、原材料
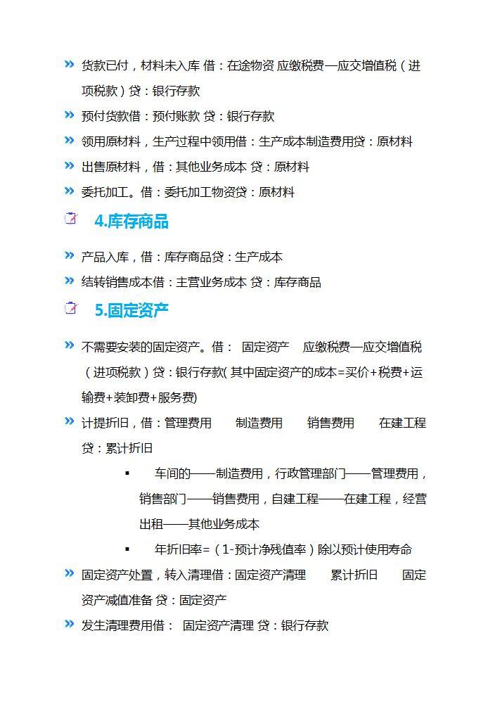
二、库存商品、固定资产
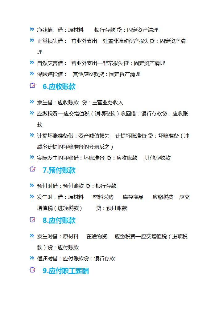
三、应收账款、预付账款、应付账款、应付职工薪酬
四、应缴税费、短期借款、资本的增减
五、取得主营业务收入及结转成本、营业外支出、资产盘盈
六、利润分配、所得税费用、营业利润
篇幅有限,今天就先和大家整理到这了,希望能帮到大家~
版权声明:我们致力于保护作者版权,注重分享,被刊用文章【会计分录格式图片(会计分录天天背)】因无法核实真实出处,未能及时与作者取得联系,或有版权异议的,请联系管理员,我们会立即处理! 部分文章是来自自研大数据AI进行生成,内容摘自(百度百科,百度知道,头条百科,中国民法典,刑法,牛津词典,新华词典,汉语词典,国家院校,科普平台)等数据,内容仅供学习参考,不准确地方联系删除处理!;
工作时间:8:00-18:00
客服电话
电子邮件
beimuxi@protonmail.com
扫码二维码
获取最新动态
