会计分录别看简单,但是很多会计科目是不少会计人员会搞混淆的。会计科目的借贷方向不知道怎么区分?借贷关系也搞不明白。为帮助大家更轻松地处理日常的会计业务核算,把企业常会发生的业务分录汇总了,一共330个会计分录流程图,好记也好用。财务工作中有参考的可以收藏备用,一起看看吧。
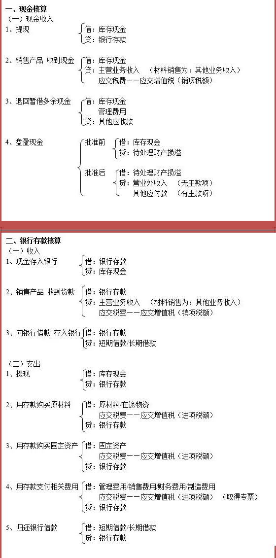
现金核算和银行存款的会计分录汇总
预付账款和其他应收款的会计分录
存货的会计分录汇总
固定资产相关的会计分录汇总
交易性金融资产和短期借款的会计分录
长期借款和工资核算的会计分录
应付款项和应交税费的会计分录
上述有关财务会计常用的330个会计分录就到这里了,也希望今天汇总的内容可以给大家日常的会计核算带来帮助,提高工作效率哦。
小编每天都会在这里更新会计做账报税的内容,有这方面需要的可以参考借鉴哦
版权声明:我们致力于保护作者版权,注重分享,被刊用文章【会计科目的借贷方向(财务会计都在用)】因无法核实真实出处,未能及时与作者取得联系,或有版权异议的,请联系管理员,我们会立即处理! 部分文章是来自自研大数据AI进行生成,内容摘自(百度百科,百度知道,头条百科,中国民法典,刑法,牛津词典,新华词典,汉语词典,国家院校,科普平台)等数据,内容仅供学习参考,不准确地方联系删除处理!;
工作时间:8:00-18:00
客服电话
电子邮件
beimuxi@protonmail.com
扫码二维码
获取最新动态
