【看完29岁陈会计编的财务报销流程及制度,终于明白他为啥月薪3万】
费用报销就相当于一面镜子,具体的流程能够清楚的体现企业的内控水平,而发票的审核也能体现出对于税控风险的意识。
相信做财务的人,应该都感同身受,业务员每次报销都随便拿个收据,什么都没有就找你报销,当你给业务员说需要哪些单据以及需要走什么流程的时候,都会以为你在故意刁难,还会遭埋怨,总之是有苦说不出。
我们公司有个陈会计,他专门编制了一套财务费用报销流程以及制度,看完之后就明白他为啥能月薪3万了,非常详细全面也很实用,分享在下面,感兴趣的一起来看看吧!
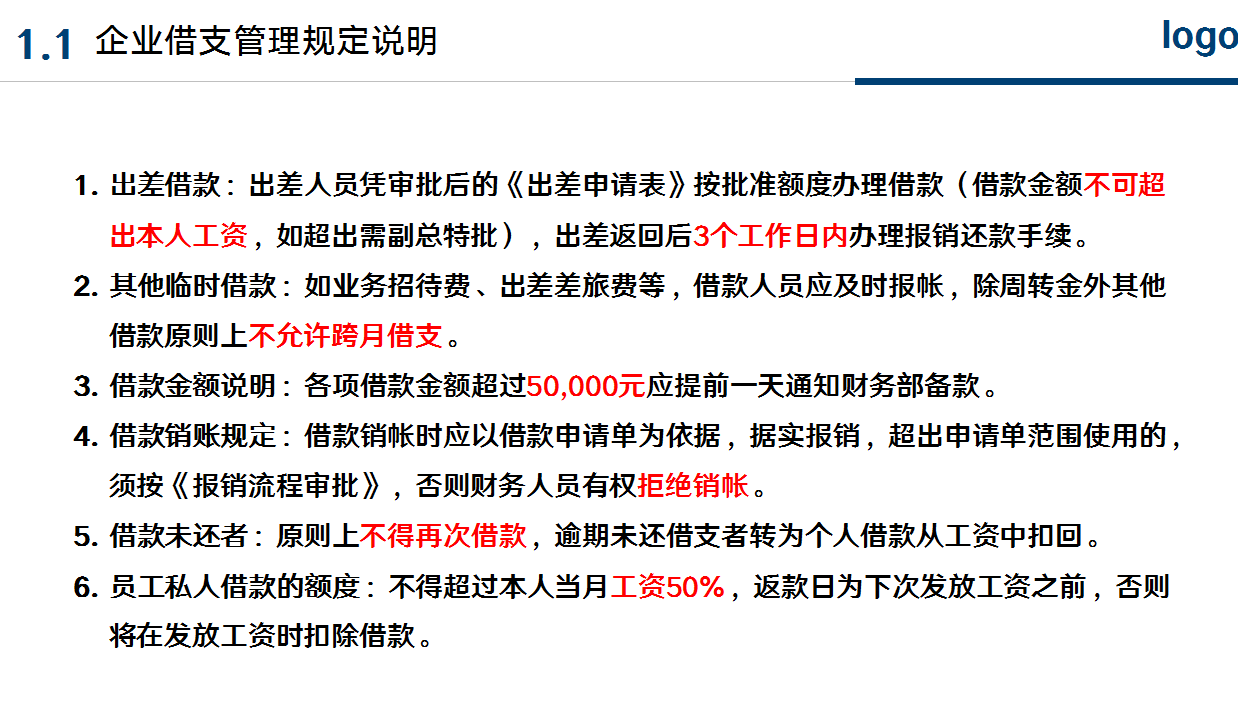
企业借支管理规定说明
借款流程及借款单填写
日常公司费用主要包括电话费、交通费、办公费、低值易耗品及备品备件、业务招待费、资料费、年检费、差旅费等。
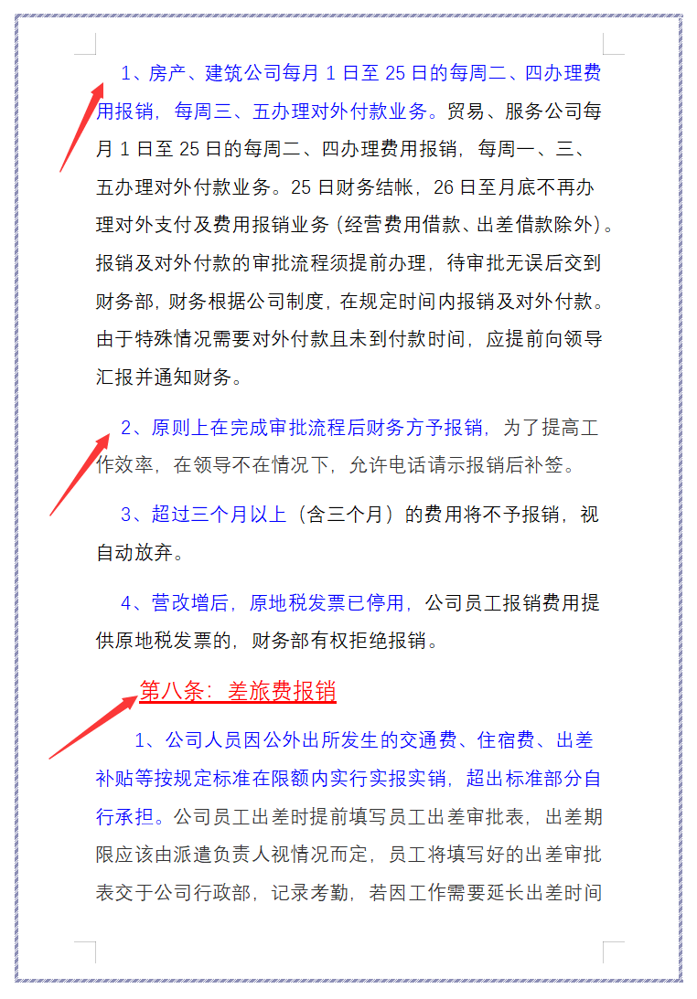
费用报销的一般规定
费用报销的基本流程图
差旅费出差审批办法及流程
........
篇幅有限,就不一一展示了,下面给大家分享一份财务费用报销制度范文,大家可参考借鉴一下。
财务费用报销制度及报销流程
费用报销单据的填写及粘贴要求
........
好了,受篇幅的限制,今天的内容就先展示到这里了,还请大家见谅!!
版权声明:我们致力于保护作者版权,注重分享,被刊用文章【江是陈会计的人(看完29岁陈会计编的财务报销流程及制度)】因无法核实真实出处,未能及时与作者取得联系,或有版权异议的,请联系管理员,我们会立即处理! 部分文章是来自自研大数据AI进行生成,内容摘自(百度百科,百度知道,头条百科,中国民法典,刑法,牛津词典,新华词典,汉语词典,国家院校,科普平台)等数据,内容仅供学习参考,不准确地方联系删除处理!;
工作时间:8:00-18:00
客服电话
电子邮件
beimuxi@protonmail.com
扫码二维码
获取最新动态
