2019年多省公务员考试备考工作正在火热进行中,要想做好申论答卷,掌握公文写作的格式也是必不可少的,为此,小编特为广大考生整理汇总了公文写作格式与范例大全,希望帮助大家在省考申论考试中取得高分。
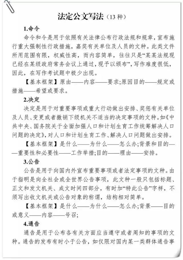
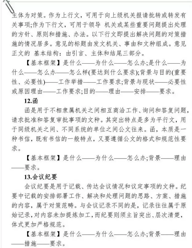
常见的公文格式有函、请示、报告、通知、规定的公文格式等,下面是十三种公文写作格式:



























版权声明:我们致力于保护作者版权,注重分享,被刊用文章【公函的写法(公文写作格式与范例大全)】因无法核实真实出处,未能及时与作者取得联系,或有版权异议的,请联系管理员,我们会立即处理! 部分文章是来自自研大数据AI进行生成,内容摘自(百度百科,百度知道,头条百科,中国民法典,刑法,牛津词典,新华词典,汉语词典,国家院校,科普平台)等数据,内容仅供学习参考,不准确地方联系删除处理!;
工作时间:8:00-18:00
客服电话
电子邮件
beimuxi@protonmail.com
扫码二维码
获取最新动态
