今年的情况比较特殊,为了帮助企业度过难关,相应的税局给出了很多和企业相关的税费优惠政策。小微企业和个体工商户以及其他行业,均有税费的优惠!当然变化较大的还是增值税了。5月起增值税又有了新变化。关于留抵退税额要在6月30日前集中退还!这对于企业来讲是件好消息了!下面是有关增值税优惠的一些内容以及留抵退税额的相关内容,有不清楚的的财务会计人员,下面的优惠解读内容,要仔细阅读啦!
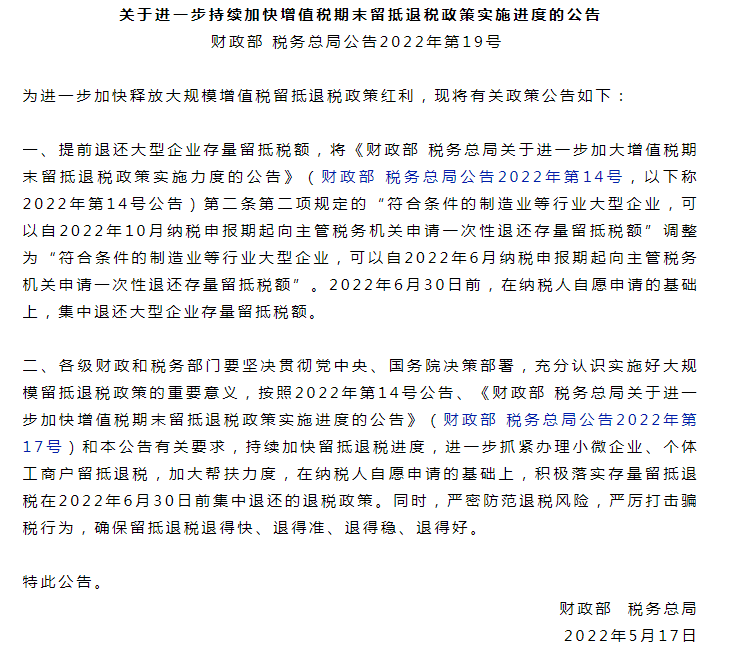
关于存量留抵税额的退还相关内容,下面是政策依据和具体的规定,不清楚如何办理的,看下图说明!
1、第一:这里主要说的免税是指从2022年5月1日到2022年12月31日,生活物资快递收派服务取得的收入适用6%税率,现在是免税!注意时间是从5.1-12.31!
2、另外一条优惠说的是小规模纳税人适用3%征收率的免税,详细内容见下文!
3、公共交通运输服务取得的收入也是免征增值税,期限是:2022.1.1-2022.12.31!
4、生产、生活服务业增值税加计抵减延期到2022.12.31!
5、有关航空和铁路运输暂定预缴增值税!
6、增值税留抵退税额加大规模退税
对于留抵退税的企业,需要满足以下条件和规定,符合条件的,才能享受退税优惠!
7、中小微企业制造业缓缴增值税优惠
1、增值税会计核算应设置的明细会计科目
2、增值税免税的账务处理
3、小规模增值税免税的会计处理
4、对困难行业免征增值税的会计处理
5、增值税增量留抵退税的会计处理
6、增值税加计抵减的账务处理
7、销售使用过的固定资产减征增值税的会计处理
8、增值税税控系统设备和技术维护费用抵减增值税的会计处理
看到这里,上述就是增值税减免的全部内容了,相关优惠解读以及会计处理方法都汇总了,希望大家在接下来的做账和报税过程中,注意留意这些优惠!
版权声明:我们致力于保护作者版权,注重分享,被刊用文章【增值税减免会计分录(财务会计看)】因无法核实真实出处,未能及时与作者取得联系,或有版权异议的,请联系管理员,我们会立即处理! 部分文章是来自自研大数据AI进行生成,内容摘自(百度百科,百度知道,头条百科,中国民法典,刑法,牛津词典,新华词典,汉语词典,国家院校,科普平台)等数据,内容仅供学习参考,不准确地方联系删除处理!;
工作时间:8:00-18:00
客服电话
电子邮件
beimuxi@protonmail.com
扫码二维码
获取最新动态
