近日,温州市人民检察院对周焯华(中国澳门居民),澳门太阳城博彩业中介一人有限公司股东、董事,涉嫌开设赌场罪批准逮捕。
此外,以周焯华为首的跨境赌博犯罪集团骨干成员张宁宁等因涉嫌开设赌场罪等罪名,业经由温州市人民检察院依法向温州市中级人民法院提起公诉。
鉴于此,我们金融刑辩团队曾/现办理过的网络(跨境)开设赌场罪案件,其相关辩护思路予以梳理、归纳与总结,以供参考与借鉴。
主要目录:
第一、主要法律规定、司法解释、规范性文件;
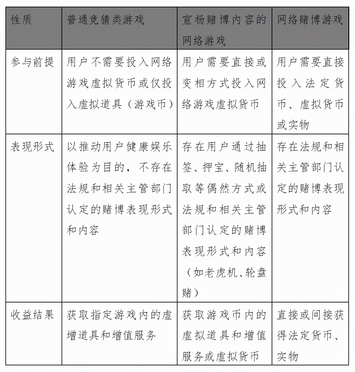
第二、不同网络赌博游戏的区别;
第三、开设赌场行为与基本类型;
第四、赌博罪与开设赌场罪不同;
第五、开设赌场罪辩护思路;
第六、一审检察院抗诉法律问题。
具体内容:
1、《刑法》修正案(十一),【开设赌场罪】开设赌场的,处五年以下有期徒刑、拘役或者管制,并处罚金;情节严重的,处五年以上十年以下有期徒刑,并处罚金。
2、最高人民法院、最高人民检察院《关于办理赌博刑事案件具体应用法律若干问题的解释》【法释(2005)3号】(以下简称“赌博解释”)。
3、最高人民法院、最高人民检察院、公安部《关于办理网络赌博犯罪案件适用法律若干问题的意见》【公通字(2010)40号】(以下简称“网络赌博意见”)。
4、最高人民法院、最高人民检察院、公安部《关于利用赌博机开设赌场案件适用法律若干问题的意见》(以下简称“赌博意见”)。
5、最高人民法院、最高人民检察院、公安部关于《督促跨境赌博相关犯罪嫌疑人投案自首的通告》。
6、最高人民法院、最高人民检察院、公安部关于《开展集中打击赌博违法犯罪活动专项行动有关工作的通知》。
7、中国人民银行《非金融机构服务管理办法》。
8、文化部、商务部关于《加强网络游戏虚拟货币管理工作的通知》。
9、文化部办公厅《网络游戏虚拟货币监管和执法要点指引》。
10、浙江省高级人民法院、浙江省人民检察院、浙江省公安厅《关于办理跨境赌博相关刑事案件若干问题的纪要(试行)》。
01、开设赌场行为
1、《赌博解释》第二条:以营利为目的,在计算机网络上建立赌博网站,或者为赌博网站担任代理,接受投注的,属于刑法第三百零三条规定的“开设赌场”。
2、《网络赌博意见》第一条:利用互联网、移动通讯终端等传输赌博视频、数据、组织赌博活动,具有下列情形之一的的,属于刑法第三百零三条第二款规定的“开设赌场”行为:
(1)建立赌博网站并接受投注的;
(2)建立赌博网站并提供给他人组织赌博的;
(3)为赌博网站担任代理并接受投注的;
(4)参与赌博网站利润分成的。
3、《赌博意见》第一条:设置具有退币、退分、退钢珠等赌博功能的电子游戏设施设备、并以现金、有价证券等贵重款物作为奖品,或者以回购奖品方式给予他人现金、有价证券等规章款物组织赌博活动的,应当认定为刑法第三百零三条规定的“开设赌场”行为。
02、基本类型
组织型、代理型、参与利润分成型等三种方式。
《刑法》第三百零三条【赌博罪】:以营利为目的,聚众赌博或以赌博为业,处三年以下有期徒刑、拘役或管制,并处罚金。
刑法修正案(十一)【开设赌场罪】:开设赌场罪的,处五年以下有期徒刑、拘役或管制,并处罚金;情节严重的,处五年以上十年以下有期徒刑,并处罚金。
组织中华人民共和国公民参与国(境)外赌博,数额巨大或者其他严重情节的,依照前款规定处罚。
结合上述两个罪名量刑可知,3年以下与5年以上10年以下,相差甚大,对于赌博罪与开设赌场罪,辩护律师如何选择较轻的罪名辩护,最高人民法院参考案例具有指导借鉴意义。
最高人民法院《刑事审判参考》第58集(2007年第5集)中对聚众赌博与开设赌场的行为该如何区分提出了具体的特征:
1、聚众赌博的规模一般较小,而开设赌场的规模一般较大,其营业场所大,赌博的工具齐全,赌博方式多样,有专门为赌场服务的人员。
2、聚众赌博的场所具有不固定性,有时是临时租赁,有时是临时在宾馆里开房进行的,而开设赌场的赌博场所一般具有固定的营业地点和场所。
3、聚众赌博的时间一般具有临时性、短暂性的特点,而开设赌场的时间具有持续性和稳定性特点。
4、聚众赌博一般具有隐秘性,而开设赌场一般具有半公开性。
5、聚众赌博的赌头往往会利用其人际关系和人际资源来召集、组织每一次的具体赌博活动,而开设赌场的经营者一般情况下不亲自参与召集、组织人员参与赌博。
6、聚众赌博的赌头本人有时会参与赌博,开设赌场的经营者本人一般不会参与赌博。
此外,聚众赌博行为与开设赌场行为的区别,在于是否发展了下级代理商,也是一种重要的区分方式之一。
01、关于是否无罪
1、对于一般的工作人员,可以做无罪辩护。依据《赌博意见》七条:“办理利用赌博机开设赌场的案件,应当贯彻宽严相济刑事政策,重点打击赌场的出资者、经营者。对受雇佣为赌场从事接送参赌人员、望风看场、发牌坐庄、兑换筹码等活动的人员,除参与赌场利润分成或者领取高额固定工资的以外,一般不追究刑事责任,可由公安机关依法给予治安管理处罚。对设置游戏机,单次换取少量奖品的娱乐活动,不以违法犯罪论处”。
2、在盈利目的和收费金额方面,做无罪辩护,依据《赌博解释》第九条:“不以营利为目的,进行带有少量财物输赢的娱乐活动,以及提供棋牌室等娱乐场所只收取正常的场所和服务费用的经营行为等,不以赌博论处”规定。
02、关于情节严重的认定
《网络赌博意见》第一条第二款:实施前款规定的行为,具有下列情形之一的,应当认为刑法第三百零三条第二款规定的“情节严重”:
(1)抽头渔利数额累计达到3万元以上的;
(2)赌资数额累计达到30万元以上的;
(3)参赌人数累计达到120人以上的;
(4)建立赌博网站后通过提供给他人组织赌博、违法所得数额在3万元以上的;
(5)参与赌博网站利润分成,违法所得数额在3万元以上的;
(6)为赌博网 站招募下级代理,由下级代理接受投注的;
(7)招揽未成年人参与网络赌博的;
(8)其他情节严重的情形。
03、关于参赌人数的认定
依据《网络赌博意见》第三条第一款:“赌博网站的会员账号数可以认定为参赌人数,如果查实一个账号多人使用或多个账号一人使用的,应当按照实际使用的人数计算参赌人数”以及“如果查实一个账户多人使用或多个账户一人使用的,应当按照实际使用的人数计算参赌人数”之规定,辩护律师应仔细甄别实际账户使用的人情况,从而减少参赌人数,避免认定为情节严重情形。
04、关于参赌赌资数额的认定与没收
1、赌资数额可以按照网络上投注金额或赢取的点数乘以每一点实际代表的金额认定。依据《网络赌博意见》第三条第二款:“赌资数额可以按照在网络上投注或赢取的点数乘以每一点实际代表的金额认定”。
实务中,网络赌博资金结算和数额,有时具有周期性,重复投入、累计计算的可能,不排除存在与实际赌资数额不相符的客观情况,甚至大于实际赌资数额。鉴于此,辩护律师应结合相关银行交易流水、审计报告、相关报表、电子数据、犯罪嫌疑人的供述、辩解,证人证言等,综合有效主张或提出当事人所涉的抽头赌资、实际赌资、赌资大小,从而作出有利于当事人的认定。
存疑有利于当事人的认定。《人民法院办理刑事案件第一审普通程序调查规程(试行)》第五十二条:“…定罪证据确实、充分,量刑证据存疑的,应当作出有利于被告人的认定”。
另,2006年 8月15日浙江省公安厅法制处对于浙江省台州市公安局法制处请示的《关于网络赌博案件中赌资如何认定的请示》中,予以答复《浙江省公安厅法制处关于网络赌博案件中赌资如何认定问题的答复》:最高人民检察院、最高人民法院《关于办理赌博刑事案件具体应用法律若干问题的解释》(法释[2005]3号)第八条规定,通过计算机网络实施赌博犯罪的,赌资数额可以按照在计算机网络上投注或者赢取的点数乘以每一点实际代表的金额认定。由此可见,网络赌博的赌资认定标准存在选择性适用问题。鉴于投注额标准内涵相对固定,计算方式比较明确统一,相对于赢取金额标准而言,更能全面客观评价违法犯罪行为。因此,在选择适用两个标准问题上,我们意见倾向于采用投注额标准。计算投注额应当剔除因网络技术问题、超出信用额度等原因产生的无效投注额。综上所述,本案中陈某某赌资数额以投注额认定为宜。
2、赌资数额按照购买该虚拟物品所需资金数额和实际支付资金数额认定。
依据《网络赌博意见》第三条:“对于将资金直接或间接兑换为虚拟货币、游戏道具等虚拟物品,并用其作为筹码投注的,赌资数额按照购买该虚拟物品所需资金数额或实际支付资金数额认定”之规定,对于用虚拟货币(如比特币)等购买的,由于比特币不同期间其价值、价格不同,存在涨幅价格,是按购买时的价格,还是按交易时的价格,存在司法鉴定或审计报告的价格偏差。基于此,辩护律师应按有利于嫌疑人或被告人的方面,计算参赌数额。
3、接收、流转赌资的银行账户内的资金,犯罪嫌疑人、被告人不能说明合法来源的,可以认定为赌资。
依据《网络赌博意见》第三条第四款:“对于开设赌场犯罪中主要用于接收、流转赌资的银行账户内的资金、犯罪嫌疑人、被告人不能说明合法来源的,可以认定为赌资”,这里规定的是“可以”,并非“应当”。据此。辩护律师应当要求,并强化检察机关的证明责任和证明标准,逐一认定案涉的账户与每笔赌资具有一一对应的刑事法律因果关系,排除合理怀疑,并印证检察机关指控的赌资数额存疑,且不真实、不充分,作出存疑有利于被告人的认定辩护思路。
与此同时,应当就案涉资金并非系赌资,而是嫌疑人、被告人的合法、合理财产,予以辩护,防止被办案机关认定为赌资并予以没收的处罚。
05、网络平台与其他主体共犯关系的认定
1、与网络运营者、网站提供者、软件技术服务者、中介服务者之间是否存在犯意共谋、行为分工、利润分配、渔利抽头的分配等主客观一致的行为,尤其是对于软件服务者收费或服务,是否超出正常标准与特别的授权行为等。
此外,对于获取资金的来源、获取利润的来源,如是否存在除了一般或基本的业务费用外,是否存在交易费提成、抽取点数计费、返点等,涉及到业务支付的完整性、关联性和唯一性。这些亦是可以佐证是否具有主观的故意,和客观行为,印证主客观相一致的原则。
06、共犯明知的认定
应当结合行为人的认知能力、具体行为及其参与程度,以及相关供述等主客观因素予以认定。辩护律师对“明知”的认定有异议的,应当举出相关证据或者作出合理解释。如有证据表明行为人确属被蒙骗,或者行为人能够作出合理解释的,则不予认定其“明知”,即缺乏共同犯罪的故意。
07、关于关联犯罪的认定
依据《网络赌博意见》、《赌博意见》相关规定涉及多个罪名,既有从重处罚的,亦有数罪并罚的:一是人为控制赌局输赢或无法实现提现,涉及诈骗罪;二是提供资金、信用卡、资金结算等服务,同时构成非法经营罪、妨害信用卡管理罪、掩饰、隐瞒犯罪所得、犯罪所得收益罪等;三是提供互联网接入、服务器托管、网络存储、通讯传输等技术支持,或提供广告推广、支付结算等帮助,同时构成非法利用信息网络罪、帮助信息网络犯罪活动罪等;四是非法获取公民个人信息或出售提供公民个人信息,同时构成侵犯公民个人信息罪的。
作为辩护律师,应作定性与量刑的辩护,此罪彼罪、罪轻角度辩护,尤其是,并不涉嫌数罪并罚,而是想象竞合,或手段与目的牵连犯罪,系一罪。
08、从犯的认定
1、从谋划、决策、实施经营、收益分析。案涉行为人在案涉行为中的作用,是否具有组织、策划、决策等管理、控制的地位和作用。如无,则表明属于次要或辅助作用。
2、一般的工勤人员。不参与网站的应用程序、建立和管理,领取基本的工资,与案件没有直接的关联性。
3、原因力大小分析,记账和客服工作。记账和客服工作都是替代性很强的工作。没有记账和客服工作两个事项,并非影响案涉的行为发生、进行,最多导致服务不及时,其所涉的相关工作和人员并不是关键岗位和重要人员,随便换一个人都是可以做的。
4、获利数额大小分析。案涉行为人所涉的报酬仅仅是固定工资,没有提成,并非以提成为主要来源,更与赌资大小、抽头多少无关,印证其作用也是较轻的。相对来说,收益多少与作用大小成正比,收益多,其作用较大;反之,收益较小,其作用亦小。
5、社会危害性性分析。案涉行为人既不承担平台的风险、运营与管理,亦参与利润分配,其行为社会危害性小。
09、宽严相济刑事政策的运用
1、在办理跨境赌博相关刑事案件中,要充分运用认罪认罚制度,犯罪嫌疑人、被告人在侦查、审查起诉、审判等不同阶段认罪认罚的,应当区别对待确定从宽的幅度。
2、在审查逮捕时,既要严格把握逮捕适用范围,也要确保侦查活动的顺利进行。
3、对于赌资数额大、共同犯罪中的主犯、有赌博犯罪前科等情形的犯罪嫌疑人、被告人,一般不适用不起诉、免于刑事处罚、缓刑。
4、对于受雇佣为赌场从事接送参赌人员、望风看场、发牌坐庄、兑换筹码、发送广告等活动的人员及赌博网站、应用程序中与组织赌博活动无直接关联的一般工作人员,除参与赌场、赌博网站、应用程序利润分成或者领取高额固定工资的以外,可不追究刑事责任,由公安机关依法给予治安管理处罚。
5、不以营利为目的,进行带有少量财物输赢的娱乐活动,以及提供棋牌室等娱乐场所只收取正常的场所和服务费用的经营行为等,不以赌博论处。
10、认罪认罚,退赃退赔等,从轻、减轻处罚
最高人民法院、最高人民检察院《关于常见犯罪的量刑指导意见(试行)》法发〔2021〕21号第3条第10点,对于退赃、退赔的,综合考虑犯罪性质,退赃、退赔行为对损害结果所能弥补的程度,退赃、退赔的数额及主动程度等情况,可以减少基准刑的30%以下;对抢劫等严重危害社会治安犯罪的,应当从严掌握。第14点,对于被告人认罪认罚的,综合考虑犯罪的性质、罪行的轻重、认罪认罚的阶段、程度、价值、悔罪表现等情况,可以减少基准刑的30%以下;具有自首、重大坦白、退赃退赔、赔偿谅解、刑事和解等情节的,可以减少基准刑的60%以下,犯罪较轻的,可以减少基准刑的60%以上或者依法免除处罚。认罪认罚与自首、坦白、当庭自愿认罪、退赃退赔、赔偿谅解、刑事和解、羁押期间表现好等量刑情节不作重复评价。
11、罚金辩护
最高人民法院、最高人民检察院《关于常见犯罪的量刑指导意见(试行)》【法发〔2021〕21号】(四)判处罚金刑,应当以犯罪情节为根据,并综合考虑被告人缴纳罚金的能力,依法决定罚金数额。
《刑法》第三百零三条第二款【开设赌场罪】:关于罚金,只是并处,并没有相应的比例或标准。如【非法经营罪】涉及的罚金,具有相应的标准,即违法所得的一倍以上五倍以下。
鉴于此,辩护律师除了定性方面辩护外,还包括量刑,其中量刑就涉及到罚金问题。对于被告人是否缴纳罚金能力,充分阐述,以期降低罚金数额,而罚金数额之后的缴纳,直接涉及到服刑期间减刑、假释等问题,且是充分、必备的条件,关切到当事人的切身利益,其作用可见一斑。
因此,作为辩护律师,根据《刑事诉讼法》第三十七条:“辩护人的责任是根据事实和法律,提出犯罪嫌疑人、被告人无罪、罪轻或者减轻、免除其刑事责任的材料和意见,维护犯罪嫌疑人、被告人的诉讼权利和其他合法权益”之规定,切实有效维护当事人合法权益。
实务办案经验中,我们作为一审被告人的辩护律师,若是一审判决对被告人有利,但一审检察院认为定罪量刑不当或错误,通过原审人民法院提出抗诉的。
作为二审的辩护律师,除了参与二审开庭之外(书面审理提交书面辩护意见),还可以向二审法院同级检察院书面提出一审检察院抗诉不当的法律意见书,申请一审检察院的上级检察院向同级人民法院要求撤回抗诉,达到“另辟蹊径”或“殊途同归”的法律效果。
法律依据为:《刑事诉讼法》第二百三十二条地方各级人民检察院对同级人民法院第一审判决、裁定的抗诉,应当通过原审人民法院提出抗诉书,并且将抗诉书抄送上一级人民检察院。原审人民法院应当将抗诉书连同案卷、证据移送上一级人民法院,并且将抗诉书副本送交当事人。
上级人民检察院如果认为抗诉不当,可以向同级人民法院撤回抗诉,并且通知下级人民检察院。
最后,网络开设赌场罪律师辩护空间依然很大,如参赌人数认定、赌资数额计算、主从犯认定、是否共同犯罪、此罪彼罪、罚金辩点等。与此同时,案涉的司法会计鉴定意见、审计报告、电子数据、境外证据等也是值得我们认真思考和研究的辩护领域。
版权声明:我们致力于保护作者版权,注重分享,被刊用文章【刑事辩护律师费用限额(网络)】因无法核实真实出处,未能及时与作者取得联系,或有版权异议的,请联系管理员,我们会立即处理! 部分文章是来自自研大数据AI进行生成,内容摘自(百度百科,百度知道,头条百科,中国民法典,刑法,牛津词典,新华词典,汉语词典,国家院校,科普平台)等数据,内容仅供学习参考,不准确地方联系删除处理!;
工作时间:8:00-18:00
客服电话
电子邮件
beimuxi@protonmail.com
扫码二维码
获取最新动态
