如今的化妆品护肤品多种多样,大家都在成分领域“卷生卷死”。如何能够一眼识别出成分的具体情况呢?有需求就有市场,一些针对美妆成分分析的产品应运而生。本文作者以美丽修行为例,对其进行了分析,希望对你有帮助。
一、竞品分析前言
1.1、竞品分析描述
市场直接竞品和潜在竞品,优化产品核心结构和页面布局,确立产品核心功能定位。目标用户核心需求,挖掘用户魅力型需求,以及市场现状为产品迭代做准备。通过竞品分析,发现自身不足并优化,不断进行产品更新迭代,来为用户提供更好的服务。1.2、产品测试环境
二、行业分析
2.1 行业背景分析
随着国民经济的持续增长,我国美妆护肤行业迎来了一轮蓬勃发展期。
美妆护肤行业规模不断扩大的同时,肌肤护理越来越受到国人重视,消费者认知的提升使得功效型护肤品被问题肌肤人群及成分党所认可。区别于早期市场由进口品牌垄断的格局,近年来线上渠道的蓬勃发展让众多国牌功效型护肤品企业得以冲出重围,为消费者所熟知,并受到资本追捧。女性消费者支出意愿更强烈,但男性护肤意识也有所提升, 需求呈现双轮驱动趋势。
越来越多的人开始关注起美妆产品的成分,选择功效型护肤品的主要原因都集中在解决肌肤问题、寻求成分安全和效果显著这三个方向。
本土美妆市场规模持续增长。2020年,中国本土美妆市场规模达1576亿元。未来本土美妆的品牌效应将不断凸显,预计本土美妆市场规模增速将高于整体美妆。
2023年,中国本土美妆市场规模预计约2527亿元。中高端品牌凭借优质产品与广泛传播的品牌美誉度,本土中高端美妆市场崛起,市场占有率逐年上升。2020年,本土中高端美妆市场占比达24.8%。2020年我国本土护肤市场规模与彩妆市场规模分别为1290亿元与286亿元。
2.2行业宏观环境分析(PEST)
2.2.1 政策方面
(1)2016年9月,取消对普通美容、修饰类化妆品征收消费税,对高档美容化妆品征收的税率由30%降至15%。
(2)2016年12月,对化妆品违法违规等监管信息的曝光力度将进一步加大;公开信息的范围更全面更透明、公开时限缩短为监管工作完成之日起7个工作日内、建立“跨部门”沟通机制等。
(3)2017年11月,以暂定税率方式降低187种消费品进口关税,其中,香水及花露水、唇用、眼用、香粉、指甲化妆品关税由10%降至5%,其他美容品或化妆品及护肤品由6.5%降至2%。
(4)2018年1月,建立功效宣称、使用部位、剂型、使用人群、安全风险基础上的化妆品分类原则,对化妆品实行编码原则。
(5)2018年11月,自2018年11月10日起,首次进口非特殊用途化妆品由现行审批管理和自贸试验区试点实施备案管理,调整为全国统一备案管理,国家药品监督管理部门不再受理进口非特殊用途化妆品行政许可申请。
(6)2019年3月,将“卫生行政部门”修改为“化妆品监督管理部门”;进口非特殊用途化妆品经由审批管理改为备案管理。
(7)2019年9月,取消原有的资格认定和指定,充分利用社会优质资源,优化检验工作流程,规范检验项目要求,提高检验工作效率,为化妆品安全监管提供有力的技术支撑。
(8)2020年6月,明确了化妆品生产者、经营者的责任,化妆品生产者以其名义将产品投放市场,对产品质量安全承担主体责任,化妆品经营者应查验进货记录,保存相关凭据并符合贮存运输要求。
(9)2021年2月,对化妆品、化妆品新原料注册和备案的程序、时限和要求进行了明确,细化了注册人、备案人和境内责任人的责任义务。
(10)2021年4月,化妆品的功效宣称应当有充分的科学依据,进行特定宣称的化妆品(如宣称适用敏感皮肤、宣称无泪配方),应当通过人体功效评价试验或消费者使用测试的方式进行功效宣称评价。
2.2.2 经济方面
根据网易传媒联合艾瑞咨询发布的报告《2020年中国本土及国际美妆护肤品牌及营销现状研究报告》我们可以知道,随着年轻消费者对护肤与抗衰老意识进一步加强,加大消费者对护肤产品的需求,2020年我国本土护肤市场规模为1290亿元,本土护肤在本土美妆市场中占主要地位。
尽管本土彩妆市场占比相对较低,但未来消费者对彩妆的消费意愿及能力不断增强,彩妆行业增长空间较大,本土彩妆品牌正在崛起,将逐步打破国际品牌的垄断地位。预计2023年我国本土护肤市场规模和彩妆市场规模将分别达到1977亿元和550亿元,2021-2023年彩妆市场复合增长率达到23.8%,高于同期护肤市场的复合增长率。
上述数据表明,未来中国化妆品的市场仍然存在很大的增量空间,国民愿意在化妆品类别上投入更多的资金。
2.2.3 社会方面
受新冠肺炎疫情的影响,人们的消费态度以及消费行为等各方面都发生了变化。
本土与国际美妆护肤品牌线上广告投入都有所缩减,表现为广告投入指数呈现明显下降态势;但是随着疫情情况的好转,消费者频繁出现报复性的消费现象,国际美妆护肤品牌线上广告投入开始复苏,已出现明显的上升回暖的趋势,而本土品牌投放下降速度也有放缓的态势。
2.2.4 技术方面
化妆品的研发包括基础研究与产品开发两类。因基础研究的技术及资金壁垒较高,开发难度较大,通常只有资金实力较强的大型化妆品集团具备基础研究实力。化妆品的产品开发难度相对较小,多数本土化妆品公司有条件进行产品开发。
本土美妆多以产品开发领域为切入点,不断提升自身在美妆研发领域的实力。研究方式上,本土美妆公司通常通过自建研发团队及实验室或与研究机构及大学合作的形式提升自身的研发能力。其中,在选择合作研究机构时,主要看重研究实力,合作机构的历史悠久程度、专利技术数量、美妆研究的实验室占地面积、研发生产是否符合国家相关生产质量标准要求等为其主要考量因素。
除了护肤品在技术上推出不同的成分以外,各大国际品牌也相继推出新型技术–美容仪,配合护肤品使用事半功倍,虽然价格高昂,仍然被诸多女性买单。
总结:
国家先后出台的的各项政策调控,对化妆品市场起者非常积极的作用,利于化妆品后期的良性发展。且目前国民消费在化妆品市场的贡献非常可观,在政策利好的加持下,相信国货化妆品也能带动国内市场整体的发展。
受疫情影响,由于用户长期佩戴口罩,使化妆品的使用场景有一定的缩水,但是线上活动的刺激以及化妆品价格的吸引,市场也会慢慢复苏。而且加上在化妆品技术上的突破,轻医美和各种居家的美容仪,也能扩充传统化妆品的消费宽度。
2.3 商业模式
2.3.1 品牌合作
流量渠道的变迁给新兴美妆品牌成长契机。新媒体时代,流量入口更为分散,减轻了众多新品牌广告费用的资金压力以及与头部的竞争压力。
传播内容上,由于渠道的多样化与分散化,更多的KOL(拥有更多、更准确的产品信息,且为相关群体所接受或信任,并对该群体的购买行为有较大影响力的人)成为传播载体,不同的载体产生天然的差异化内容,同时品牌自身可以通过多样化平台输出多样化内容,在短视频平台建立直观视觉刺激与场景化营销;在直播平台通过头部主播强化消费者记忆点与促进新客的即时消费;在微信等私域流量平台与消费者建立深度交流;在小红书、微博等内容平台打造热点话题影响消费者心智。商品推荐、达人试用写点评,刺激诱导用户进行了解选购。
2.3.2 电商合作
以查询商品成分或产品详情以及测自己肤质得到专属肤质报告为引流通道,同时推出相应优惠活动来吸引用户,设立专属链接,让用户能直接到达对应商品或版块;在用户查看产品成分详情或者达人测评时,可以点击帖子中产品的链接,跳转到淘宝对应商品旗舰店,平台进行佣金抽取。
2.3.3 用户专属护肤
用户拍照测肤质,系统通过数据分析生成用户专属肤质报告&指南,指导用户正确护肤,并提供对应的适用产品,同时提供肤质问题的解决视频,用户可以选择观看。同时系统会自动筛选同肤质其他用户的使用产品并进行推荐。给用户提供一个选择参照。
三、市场发展现状
3.1 内容丰富且形式直观的视频网站受到美妆护肤广告主青睐
根据艾瑞Ad Tracker数据显示,2019年中国美妆护肤品牌网络展示类广告投放媒体以视频网站、门户网站为主,这主要是由消费者触媒习惯所决定的;随着移动互联网的发展,手机上网渗透率逐渐增高,手机每周使用时长高于电脑和电视,其中社交类、视频类应用每周使用时间最长,单纯图文类信息传递已经不能满足消费者需求,因此更加丰富、直观的视频传播方式更受消费者和广告主青睐。
3.2 以短视频/直播为载体实现品牌方与媒体的内容共创
短视频/直播平台的兴起更是为美妆护肤品牌营销提供新的互动形式,很多新锐品牌借助口碑传播与消费者建立沟通,迅速成为业内黑马;视频类内容共创方式广泛被消费者接受,可有效满足广告主对品牌营销的诉求,围绕平台KOL/红人粉丝圈层用户需求特征,将品牌广告与视频内容相结合,实现“哪里有用户,哪里就有营销”;
美妆护肤类受欢迎的视频类内容共创方式主要有以下几类:创意视频、开箱测评、好物种草、产品测评、内容植入等。
3.3 围绕用户需求不断创新,打造差异化的品牌营销方案
随着消费者需求精细,美妆护肤广告的内容也更加细分,根据研发技术、使用功能、场景以及品牌情感沟通等进行差异化制作,更精准的向消费者诠释品牌理念,宣传产品效果,同时借助流量红利,扩大品牌影响力﹔美妆护肤品牌通过跨界联合的方式打破圈层边界,扩大品牌影响力;差异化的功能定位,场景细分,创新的技术研发,打造精细化的功能性产品,满足市场需求;鲜明的主题文化定位,营造品牌声量,打造特色产品。
3.4 疫情对本土品牌广告投放的冲击大于国际品牌
根据艾瑞AdTracker数据显示,受疫情影响,本土与国际美妆护肤品牌线上广告投入都有所缩减,表现为广告投入指数在2020Q1呈现明显下降态势;但是,到了2020Q2,国际美妆护肤品牌线上广告投入开始复苏,已出现明显的上升回暖的趋势,而本土品牌投放下降速度也有放缓的态势。
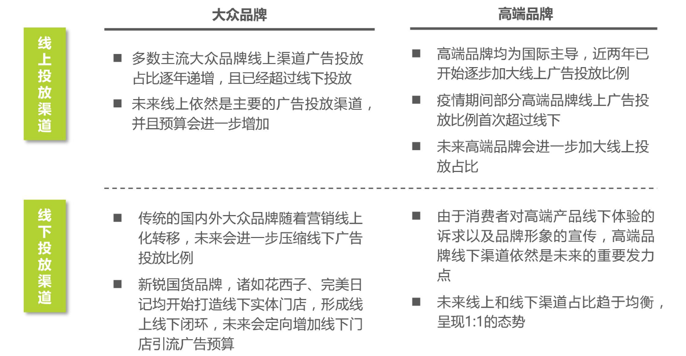
3.5 线上预算投放会持续增加,并且向电商站外倾斜
未来广告主线上投放预算会逐年增加,其中电商平台站内投放为刚需,同时广告投放会向站外倾斜,借助社交媒体圈住目标用户,增加触达频次,持续种草;此外,线下门店作为消费者体验和品牌形象宣传的载体,不可或缺,未来线下预算投放会更精准,针对门店引流需要,定向投放。
3.6 紧密联系媒体和代理,打造全方位的品牌营销阵地
平台社交互动能力、平台资源生态矩阵、平台用户圈层特征、平台营销数据服务是广告主在选择媒介时主要关注因素;品牌根据目标用户圈层的需求特点,联合媒体和代理打造定制化、差异化的营销方案。
从媒体角度来看,应不断强化广告产品的用户体验,搭建服务于广告主的一站式品牌营销资源生态和整体解决方案,打造品牌传播和销售转化的用户运营阵地。
3.7 网易美妆护肤品牌营销资源生态
网易各类平台集聚众多美妆护肤行业目标消费者圈层,同时具备丰富优质的内容资源生态,针对不同圈层消费者进行差异化营销。
四、用户
4.1 用户画像
中国潜在美妆消费群体规模庞大,为美妆行业发展提供坚实的人口基础。2019年,我国青少年、壮年人口比重较大,这批人群有着较强的美妆消费需求∶70后、80后、90后及00后的人群在总人口中占比达55.3%,且这部分人群男性占比略高于女性人口,男性美妆市场未来开放潜力较大。
与此同时,中国中产阶级人口平稳持续增加,随着中国中产阶级崛起及其对消费升级的推动,为中高端美妆产品的购买能力提供了强劲支撑。
4.2 用户群体
不同年龄层段的用户对美妆护肤有着不同的要求。美妆行业品类细分精细化的背后,是消费者的圈层化加剧,打破原本的年龄、收入、地域等物理属性,进化为兴趣关注和情感态度的价值观共同体,也基于这种社交认同,带来了美的定义多元化、美妆产品多元化的趋势。
4.3 用户特征
根据艾瑞咨询的调查我们可以发现,美妆护肤消费者有强烈的猎新猎奇的想法,他们喜欢喜欢体验新产品,为生活增添新元素,同时也喜欢通过消费来彰显自己的独特的生活品味与个性,此外,拥有广泛的兴趣爱好,也关注新闻时事,愿意发表自己见解,关注健康养生,做有态度的消费者,对生活充满热情,有着强烈的分享欲。
根据调查我们可以知道,产品功效与品牌保障,是美妆消费者的重要考虑因素,成分与功效、性价比和品牌保障是美妆护肤消费者最关注的三大因素,基于女性消费者更需要“安全感”,因此比男性消费者更看重品牌保障,同时,身边人和专业人士的推荐也远高于KOL种草和明星推荐。毕竟对用户来说,熟人使用过的比较有保障。
周围人的推荐和特定场景是美妆消费的重要激活场景。美妆护肤消费者在购买时,除了重大优惠和朋友推荐外,在情绪不好时,特别喜欢靠买买买来安抚自己,甚至超过网上的KOL种草。这与女性的情绪化特点高度相关,女性消费者的共情能力很强,更容易被一些能够产生情感共鸣的内容所吸引。
4.4 用户场景
4.4.1 追求生活品质类的贵妇
张女士是一位全职太太,家庭条件很好,平时喜欢购买一些大牌的护肤品化妆品,最近在网上看到有的大牌推出了新品,这让她很心动,也想要入手。但是她不确定新品的成分是否自己,这时她的小姐妹告诉她可以在美丽修行APP上面查询产品成分,于是,张女士果断下载注册美丽修行APP,并搜索新品的成分,上面可以直观的显示了该商品与自己肤质的匹配度,张女士了解后知道这款产品很适合自己,于是毫不犹豫的下单了。
4.4.2 追求性价比的学生党
小陈是一名在校女大学生,平时的生活费不是很多,买东西一般都追求性价比。刚好她的护肤品用完了,而且之前的护肤品不太适合自己,用了之后长痘痘,这次想换一个效果更好的,但是小陈不敢轻易下手,怕再次买到不适合自己的产品。这时室友推荐她下载美丽修行APP,并告诉她美丽修行可以测肤质,并且根据个人肤质推荐产品,于是小陈果断下载并且通过拍照测肤获得了自己的专属肤质报告,同时系统还给她推荐了相同肤质的人正在使用的护肤品,小陈经过对比选择了适合自己的并且下单购买,使用之后发现确实好用,决定以后经常打开美丽修行看看。
4.4.3 美妆博主
柚子是某社交平台的一名博主,拥有400多万粉丝。每隔一段时间她都要给粉丝推荐实用好物,有时也会接一些品牌方的广告,但她也不是专业人士,对产品的了解也不够深,每当她找到一款产品,她都会在美丽修行APP上查找产品的成分信息,并将这些展示给粉丝看。并结合自己的使用效果向粉丝介绍,通过这些真情实感的介绍以及使用案例,她又收获了一批新粉丝。她觉得美丽修行真的是一款非常实用的APP。
4.4.4 有护肤需求的男性
小阳是一名在互联网公司上班的产品人,经常需要熬夜加班,脸上也因此经常油光满面,还冒痘,身边的人看见了都笑话他,这时兄弟告诉他,可以去美丽修行上面看看,上面有同样肤质的人在使用的商品,于是小阳登录美丽修行查看别人的使用情况,购买了同款,用了一段时间果然不错。
五、用户体验五要素
5.1 战略层
总结:
美丽修行更加偏向产品的成分查询,成分来源于权威机构,值得信赖。通过拍照测肤为用户提供专属肤质报告,以及为用户推荐适合的产品,定位核心用户为追求成分的人(男性女性都有);
你今天真好看则在肤质检测和管理上更加权威,更偏向于爱美的年轻女性使用产品改善自己的肤质,变得更漂亮;给用户提供了专属肤质助手,更能激发女性的使用欲望。
小红书:大型分享内容型社交平台,只能通过博主的推荐种草,而有的博主推荐的并非是好产品,而是广告,需要再次验证是否适合自己后才购买,是上面两款软件使用场景的第一步,对产品的了解不够多,可能会买到不适合自己的产品。
5.2 范围层
总结:
美丽修行:主打功能为成分查询,拍照测肤,同时为用户提供专属肤质报告以及商品推荐,还制定了一些活动让用户可以商品试用来决定是否购买。
你今天真好看:主打功能为个性化肤质管理,更加侧重于肤质检测和后期改善方案的功能,为用户制定专属肤质计划。查询成分为肤质管理的辅助功能。
上述功能可以看出,美丽修行早期成立的定位就是以查询产品成分而成立的产品,为用户提供产品成分查询以及肤质测试是他们的核心目标。产品数据来源权威,值得用户信任。
你今天真好看核心用户是年轻女性,在功能上更加侧重于肤质管理,爱美是女人的天性,在各种影响女性肤质的环境下,为用户提供专属的肤质计划,更能吸引女性用户。
5.3 结构层
5.3.1 美丽修行
美丽修行这款产品主要是分为5个核心功能页面,每个页面再进行进一步的功能细化延伸,结构清晰,层次分明,功能具体且易操作。
5.3.2 你今天真好看
你今天真好看这款产品主要是4个核心功能页面,每个页面再进行功能细分,与美丽修行最大的不同就是该产品有一个“助理喵”专属客服,更加的少女心。更加符合产品定位。
总结:
美丽修行核心功能注重成分查询以及肤质测试,注重产品体验的的交流社交文化,解决用户关于成分的困扰。同时数据来源也让用户安心。
你今天真好看核心功能注重皮肤检测和管理功能,测试结果更加精准,围绕皮肤问题为用户提供个性化定制改善方案,更偏向于女性。
5.4 框架层
5.4.1 美丽修行
拍照测肤作为美丽修行的一个核心功能模块处于导航正中间的位置,让用户的点击使用更加方便。icon高亮显示让用户更能直接注意到。
5.4.2 你今天真好看
总结:两款APP的界面设计清晰明了,功能明确;导航设计简单易操作,信息精准能吸引用户。在页面的排版布局上符合用户操作,让用户使用起来得心应手。
5.5 表现层
从视觉交互的角度来看,两者的UI设计存在一些风格上的不同:
美丽修行以紫色为主色调,风格偏中性;页面结构清晰简洁,男性使用也不会觉得突兀。你今天真好看则是以浅蓝色为主色调,选用了偏少女的可爱风格icon,还开发了“助理喵”这一专属贴心客服,风格偏向少女心,更能让女性用户喜爱。
总结:美丽修行产品定位是依托于权威数据为用户提供成分查询的平台,给用户的感觉需要更加严谨,严肃,让用户觉得这款产品非常专业,要获得用户的信任,所以需要避免太过可爱的元素,在表现层就比较简洁,直观,比较中规中矩。而你今天真好看,从产品名称就可以看出是一个服务年轻女性的产品,产品定位需要更加的少女化,当女性使用产品看到名称或产品的视觉方面,就会发自内心的想要去使用这一APP。
六、总结(SWOT分析)
6.1 Strengths优势
中国整体美妆护肤行业规模约5000亿,其中基础护肤和个护品类规模较大。因此市面上的美妆护肤产品品类多,但是也存在鱼龙混杂的情况,而一些电商平台并没有成分查询这一功能,美丽修行则依托于国家权威机构检测数据,为用户提供成分查询以及肤质测试。
相较于竞品,美丽修行利用这一优势在商业化进程上相对领先。以结构化数据为驱动,利用规模庞大的数据库满足了成分党对护肤品、化妆品信息和成分信息的追求。
同时拍照测肤这一功能也是美丽修行的一个商业发展渠道。通过拍照护肤,为用户生成专属肤质报告,给用户推荐合适的产品,同时用户也能在该平台查询产品信息,一站式服务解决了用户的所有需求,给用户提供了良好的体验感。
而且美丽修行提供的产品试用装也是一个很好的拉新留存激活手段,更加人性化的方案给用户带来了良好的使用感。同时,美丽修行的成分查询这一功能也为一些小众品牌提供了一个不错的宣传渠道。
6.2 Weaknesses劣势
美丽修行在“个人皮肤管理”功能模块相较于竞品来说不够细致,方案相对来说比较粗糙,而女性用户对这一功能的使用感更加苛刻。这一缺陷可能会在一定程度上影响用户增长和用户留存。一些小众品牌在美丽修行上也没有信息收录,对用户来说也是一个体验缺陷。随着美妆行业的发展,会有越来越多的竞品出现,这些对美丽修行来说都是存在的潜在威胁。
6.3 Opportunities机会
颜值经济当道,从“刚需”到“享受”;精致悦己,是人的天性;用户在购买时,首先会查看商品信息,再结合自身条件选择合适的产品,但最主要的问题的是没有时间。
美丽修行则充分具备用户的所需,从查看商品选择商品,到试用、购买,美丽修行能一站式满足用户所有的需求。随着互联网时代的发展,人均可支配工资增多,为了取悦自己,满足自己,越来越多的人会在省时省力的前提下选择线上购买,这也为美丽修行的发展带来了新的机遇。
6.4 Threats威胁
美丽修行虽然有强大的成分数据库作为支撑,但是工具类APP通常都具有用完即离开的风险。同时,从消费者角度看,消费者对于渠道的粘性较低,在购物目标明确时,同样的产品,消费者倾向于选择价格低的渠道,而在购物目标不明确时,则倾向于选择百货等重服务、重体验的渠道。
集合店主要优势在于产品多样性,为消费者提供“一站式购物”的休闲场景,部分玩家注重门店设计与艺术感以吸引消费者; 年轻消费者是国内美妆集合店的主力消费人群,他们注重购物体验与社交,购物的同时倾向于选择集吃喝玩乐为一体的商业综合体,集合店不只是化妆品零售门店,更是可以拍照、聊天的网红打卡地,消费者可以闲逛、休息,“顺便”购买产品。这已然对线上渠道产生了威胁。
【注:本文资料来源于艾瑞网】
本文由 @PM-周 原创发布于人人都是产品经理。未经许可,禁止转载
题图来自Unsplash,基于CC0协议。
该文观点仅代表作者本人,人人都是产品经理平台仅提供信息存储空间服务。
版权声明:我们致力于保护作者版权,注重分享,被刊用文章【场景化营销案例(化妆品的成分之战)】因无法核实真实出处,未能及时与作者取得联系,或有版权异议的,请联系管理员,我们会立即处理! 部分文章是来自自研大数据AI进行生成,内容摘自(百度百科,百度知道,头条百科,中国民法典,刑法,牛津词典,新华词典,汉语词典,国家院校,科普平台)等数据,内容仅供学习参考,不准确地方联系删除处理!;
工作时间:8:00-18:00
客服电话
电子邮件
beimuxi@protonmail.com
扫码二维码
获取最新动态
