想要跳槽,连这个行业的账务处理都不知道,怎么能有谈高薪资的底气呢?
无论是代账会计,或者是想要跳槽的会计,都要备一份各行业会计分录,去哪都不慌~
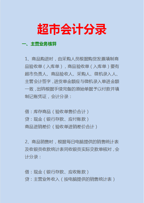
......
就不一一展示了,希望可以帮助到你们~
版权声明:我们致力于保护作者版权,注重分享,被刊用文章【会计属于什么职业类型(会计连各行业的账务处理不知道)】因无法核实真实出处,未能及时与作者取得联系,或有版权异议的,请联系管理员,我们会立即处理! 部分文章是来自自研大数据AI进行生成,内容摘自(百度百科,百度知道,头条百科,中国民法典,刑法,牛津词典,新华词典,汉语词典,国家院校,科普平台)等数据,内容仅供学习参考,不准确地方联系删除处理!;
工作时间:8:00-18:00
客服电话
电子邮件
beimuxi@protonmail.com
扫码二维码
获取最新动态
