二手车鉴定评估报告是指二手车鉴定评估机构按照评估工作制度有关规定,在完成鉴定评估工作后向委托方和有关方面提交的说明二手车鉴定评估过程和结果的书面报告。它是按照一定格式和内容来反映评估目的、程序、依据、方法、结果等基本情况的报告书。
很多二手车评估师在做二手车鉴定评估工作时,如果一开始没有经过正规学校系统的培训,一般都最头疼写二手车鉴定评估报告书,一个是包含的内容不清楚,再一个格式也不规范,写出来的报告书不专业。为了让大家能更了解二手车鉴定评估报告怎么写,小编特地请教了中华汽车网校的二手车鉴定评估老师。下面我们就一起来了解一下二手车鉴定评估报告怎么写。
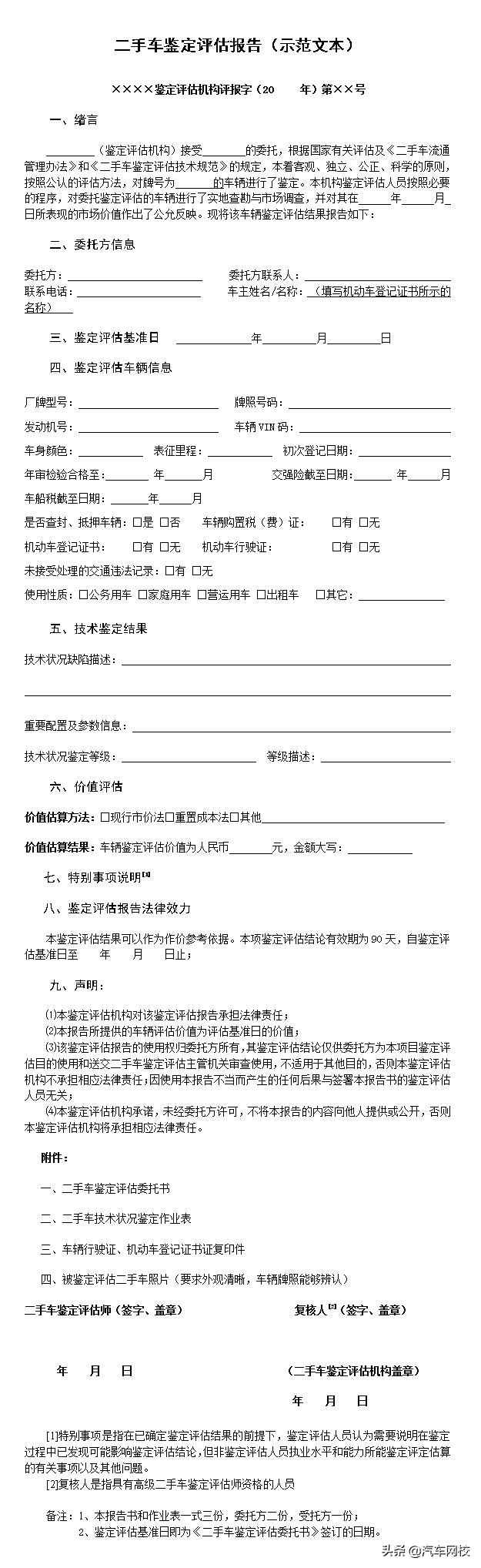
一、封面。
二、首部。鉴定评估报告书正文的首部应包括标题和报告书序号。
a.标题。标题应简练清晰,含有「XXXX (评估项目名称)鉴定评估报告书」字样,位置居中偏上。
b.报告书序号。报告书序号应符合公文的要求,包括评估机构特征字、公文种类特征字、年份、文件序号等。
三、绪言。写明该评估报告委托方全称、受委托评估事项及评估工作整体情况,一般应采用包含下列内容的表达格式。
四、委托方与车辆所有方简介。
a.应写明委托方、委托方联系人的名称、联系电话及住址。
b.应写明车主的名称。
五、鉴定评估目的。应写明本次鉴定评估是为了满足委托方的何种需要,及其所对应的经济行为类型。
六、鉴定评估对象。须简要写明纳入评估范围车辆的厂牌型号、号牌号码、发动机号、车辆识别代号/车架号、注册登记日期、年审检验合格有效日期、车辆购置税证号码、车船使用税缴纳有效期。
七、鉴定评估基准日。写明车辆鉴定评估基准日的具体日期。
八、评估原则。严格遵循「客观性、独立性、公正性、科学性」原则。
九、评估依据。评估依据一般包括行为依据、法律法规依据、产权依据和评定及价格依据等。对评估中所采用的特殊依据也应在本节内容中披露。
十、评估方法及计算过程。简要说明评估人员在评估过程中所选择并使用的评估方法;简要说明选择评估方法的依据或原因:如评估时采用一种以上的评估方法,则应适当说明原因并说明该资产评估价值确定方法;对于所选择的特殊评估方法,应适当介绍其原理与适用范围;简单说明各种评估方法计算的主要步骤等。
十一、评估过程。评估过程应反映二手车鉴定评估机构自接受评估委托起至提交评估报告的工作过程,包括接受委托、验证、现场查勘、市场调查与询证、评定估算和提交报告等过程。
十二、评估结论。给出被评估车辆的评估价格、金额(小写、大写)。
十三、特别事项说明。评估报告中陈述的特别事项是指在已确定评估结果的前提下,评估人员提示在评估过程中已发现可能影响评估结论,但非评估人员执业水平和能力所能评定估算的有关事项;提示评估报告使用者应注意特别事项对评估结论的影响;提示鉴定评估人员认为需要说明的其他问题。
十四、评估报告法律效力。提示评估报告的有效日期,特别提示评估基准日的期后事项对评估结论的影响以及评估报告的使用范围等。常见写法如下。
a.本项评估结论有效期为90天,自评估基准日至XXXX年XX月XX日止。
b.当评估目的在有效期内实现时,本评估结果可以作为作价参考依据;超过90天,需重新评估。另外在评估有效期内若被评估车辆的市场价格或因交通事故等原因导致车辆的价值发生变化,对车辆评估结果产生明显影响时,委托方也需委托评估机构重新评估。
c.鉴定评估报告书的使用权归委托方所有,其评估结论仅供委托方为本项目评估目的使用和送交二手车鉴定评估主管机关审查使用,不适用于其他目的;因使用本报告书不当而产生的任何后果与签署本报告书的鉴定估价师无关;未经委托方许可,本鉴定评估机构承诺不将本报告书的内容向他人提供或公开。
十五、鉴定评估报告提出日期。写明评估报告提交委托方的具体时间。评估报告原则.上应在确定的评估基准日后1周内提出。
十六、附件。附件应包括二手车鉴定评估委托书、二手车鉴定评估作业表、车辆行驶证、车辆购置税发票复印件、车辆登记证书复印件、二手车鉴定评估师资格证书影印件、鉴定评估机构营业执照影印件、鉴定评估机构资质影印件和二手车照片等。
十七、尾部。写明出具评估报告的评估机构名称,并盖章,写明评估机构法定代表人姓名并签名;注册旧机动车鉴定评估师盖章并签名;高级注册旧机动车鉴定评估师审核签章;写明报告日期。
为了让各位二手车评估师们更清晰直观地了解二手车鉴定评估报告怎么写,小编特地做了一个简单的二手车鉴定评估报告书《范本》供大家参考和使用
如果你想学习更多二手车鉴定评估知识,可以私信咨询。
版权声明:我们致力于保护作者版权,注重分享,被刊用文章【二手车怎么评估(二手车鉴定评估报告怎么写)】因无法核实真实出处,未能及时与作者取得联系,或有版权异议的,请联系管理员,我们会立即处理! 部分文章是来自自研大数据AI进行生成,内容摘自(百度百科,百度知道,头条百科,中国民法典,刑法,牛津词典,新华词典,汉语词典,国家院校,科普平台)等数据,内容仅供学习参考,不准确地方联系删除处理!;
工作时间:8:00-18:00
客服电话
电子邮件
beimuxi@protonmail.com
扫码二维码
获取最新动态
