每天都有好多小伙伴
问小编关于入户的问题
有时还会看到小伙伴说为什么没回他
可是看到这一条留言的时候
已经找不到他上一条留言了
不是小编不回你
是真的回不过来
今天上午回复了一上午留言
到了下午又有几百条
所以小编决定做一篇入深户全攻略
将深圳一些常见的落户条件、材料、流程一一分享给大家
希望能帮到你
第一部分:在职人才秒批入户
(大家常说的积分入户就属于在职人才引进的一种哦)
第二部分:应届生入户
第三部分:随迁(投靠)入户
文章篇幅较长
大家可以按需查看哦
办理条件
(一)基本条件
1.身体健康;
2.已在本市依法缴纳社保(经深圳市认定的高层次人才除外);
3.未参加国家禁止的组织及活动,无刑事犯罪记录。
(二)申办条件
符合上述基本条件,并符合以下申办条件之一:
关于年龄的计算,官方举例是这样的:如申请人1974年6月1日出生,2019年5月31日及之前为45周岁以下。
另外,关于积分表和紧缺目录的内容,是没有任何变动的。
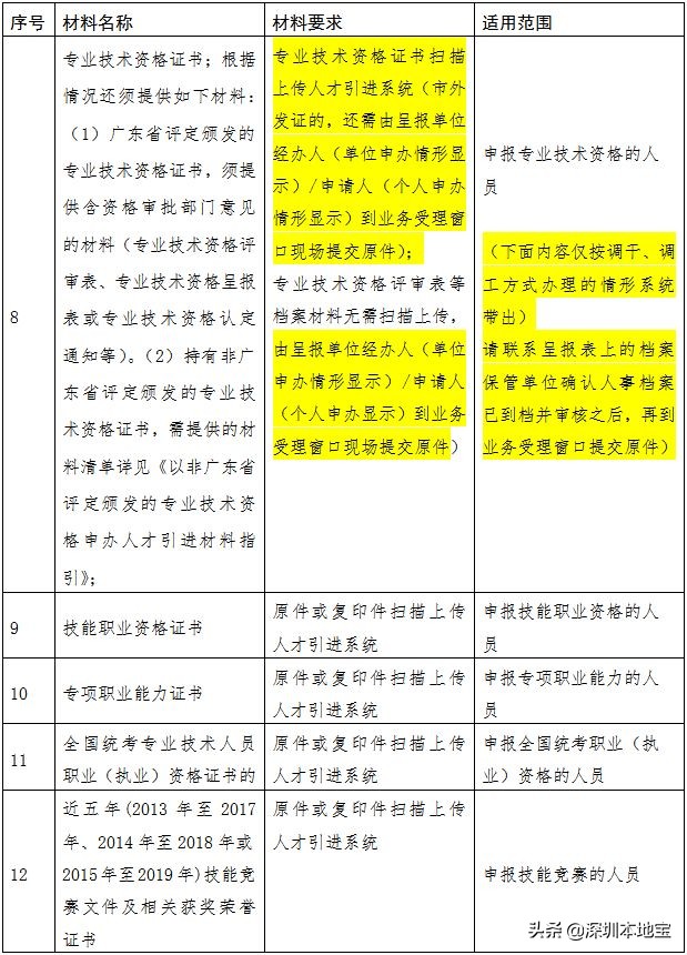
所需材料
下图有标明哪些情况需要提供哪些材料,哪些材料需要扫描上传,哪些材料是在窗口提交(注意一切以系统告知为准)
申报流程
申请人可选择以下其中一种方式
办理在职人才引进手续:
(一)单位申办
由工作单位申办在职人才引进手续
(二)个人申办
由申请人本人申办在职人才引进手续
一、网上测评(重点看)
1. 申请人登陆“人才引进系统”(https://hrsspub.sz.gov.cn/rcyj/),在个人用户登录处注册个人账户并实名认证
2.申请人在系统上选择“在职人才引进”,按照系统提示填写个人信息并测评。
3.填写资料,然后进行测评
大家填“工作学历经历”的时候,假设提示“学历和工作时间不能相隔180天”,那么你需要在中间再加一条“待业”的经历即可。
随迁子女那一块,假设你和你的子女在同个户口本上,那么可以同时办理随迁入户,否则是需要你先入户后再办理随迁。
当你所有东西都填好就点击下面的测评按钮。测评通过后,打印《深圳市在职人才引进呈报表》及《材料清单》,按照《深圳市在职人才引进呈报表》及《材料清单》提示准备材料。
4.根据《深圳市在职人才引进呈报表》和《材料清单》及系统提示扫描上传所需材料并提交。
(到时放档案的地方会在表格底部显示哦)
特别备注
(1)如果是“个人申报”的:申请人要在“本人承诺”处签名。
(2)如果在户籍地有正式工作关系及人事档案的:须如实准确填写调出单位信息,并由调出单位人事经办人签字、加盖公章。
(3)如果选择单位申报的:请在申报方式中选择“单位申报”并提交测评,接着联系公司人事或其他部分办理后续手续,同时需要呈报单位的法人代表(负责人)、人事经办人在呈报表中签字并加盖单位公章(只有单位申报才需要加盖公章等)。
二、关注系统审批结果
关注系统审批结果,“审批通过”后等待公安部门短信通知,办理后续落户手续。
(1)待系统显示“通过”后,该笔业务已完成受理、审核、审批环节,申请人等待市公安部门短信通知;
(2)系统显示“待受理,等待审批结果”的业务,申请人关注系统中的业务进度,如系统显示“审批同意”,申请人等待市公安部门短信通知;
(3)系统显示“待受理,需现场提交材料”的业务,呈报单位经办人(单位申办)/申请人(个人申办)在《深圳市在职人才引进呈报表》标注的受理截止时限内,按材料清单提示要求,持本人身份证到业务受理窗口提交纸质申报材料。(如为调工调干的,请先联系调档单位确认已到档审档后,再到受理窗口提交纸质材料。)
特别备注
1.受理人员对申报信息及材料进行审核,申报信息及材料符合规定要求的,予以受理,受理当日为正式受理申请之日。
2.对于申报信息及材料不符合规定要求的,当场告知需要补正内容,呈报单位按照要求补正相关材料后可再次报送,经审核后给予受理的,则受理当日为受理申请之日。对于不符合规定条件的不予受理。
3.审批部门自正式受理申请之日起10个工作日内进行审核,并作出审批决定,申请人或呈报单位经办人可在系统中查询审批决定。
三、审批文件送达进度查询
1.审批文件送达。
申请人经审批同意后,《招、调员工通知》《入户信息卡》《农转非人员信息卡》(农业户籍人员)等信息通过系统推送至市公安部门。
业务审批同意后,申请人等待公安部门的短信通知,并按短信要求到拟入户地派出所办理入户手续。如需使用纸质《招、调员工通知》,申请人、呈报单位经办人可登陆人才引进系统自行打印;也可由呈报单位经办人或申请人按照约定方式(到现场领取或邮寄送达)领取。
2.进度查询
单位查询:呈报单位登录人才引进系统,在“已申报业务进度”栏目的“在职人才引进”中查询已经提交的业务办理进度。
本人查询:申请人登录人才引进系统,在“业务办理状态”栏目中查询业务办理进度。
四、派出所迁入步骤
根据以往的经验,领取到指标卡后的步骤如下:
第一次在深圳公安办理户籍业务
首先,先在深圳公安的系统中选择“户籍迁入”,然后按提示上传资料并等待审核结果,审核通过后有两种情况:
广东户籍的,当办理成功后会收到入户短信通知,只需预约入户地派出所户政科,办理入户登记手续即可
非广东户籍的,当办理成功后,可领取《准迁证》(办理的时候会选择准迁证邮寄到家或预约现场领取),持第二联回原籍地派出所领取《户口迁移证》,成功之后再持《准迁证》第三联、《户口迁移证》回到深圳办理入户手续
第二次在深圳公安办理户籍业务
最终的入户手续也是在刚刚的系统,不过是点击“户政预约”,然后按提示填写资料即可,未来十分建议带上一寸白底照片和身份证数码照片回执前往,因为这样把身份证换证也办了
首先,咱们还是了解办理条件
符合以下所有条件即可
第一步:网上申报
首先要做的第一件事就是登入深圳市人才引进系统进行网上测评啦!网上测评流程如下:
毕业生登入“深圳人社”官网(http://hrss.sz.gov.cn/)进入人才引进系统


在这一步要选择“接收毕业生”,进入信息填写页面,然后就可以填写自己的信息啦

确定自己准备以什么方式入户,如果入单位集体户的,可以选择“单位申报”,如果入派出所人才专户、亲友立户或有房产立户的可以选择“个人申报”(如果没有亲友立户、房产户或单位集体户的可以选择入派出所人才专户)
申报方式选个人申报的,在网上测评完成后,页面最下方会出现打印《毕业生接收申请表》的入口,打印《毕业生接收申请表》即可
建议彩印(3份~)
申报方式选单位申报的,要注意接收单位名称(点“选”可查询)和岗位,在测评完成后,就跟单位经办人联系,由单位对你的信息进行校核后提交,打印《毕业生接收申请表》,签字盖章后转交给你。
这个《毕业生接收申请表》用处很大,它长这样:

拿到属于自己申请表的时候,一定要查看最下面的注释(就是加粗的地方),这里面会有关于材料上传的时间、申请表打印数量以及自己档案存放的情况说明,未来上传材料和调档都是会用上的。
第二步:报到证改派和迁移证
一、报到证改派
一般报到证改派要回到学校或当地的人力资源部门或当地的人才市场办理报到证改派,如果实在不知道如何办可以电话咨询你毕业的学校哦~
改派好的报到证记得保存原件,最好再去打印几份复印件,办理最后的入户手续时复印件也需要
在广东省高校毕业的应届生可以直接在微信上办理报到证改派,在广东省高等学校毕业生就业指导中心官网(网址:http://job.gd.gov.cn)可以查看到自己的报到证,然后把改派好的电子报到证打印出来。
但是这里需要注意报到证改派的抬头要写深圳市人力资源和社会保障局,写区人力资源局也可以,报到地址是深圳市。
二、办理迁移证
办好报到证改派后,这里就要分两种情况。
广东省内户籍:
广东省内户籍的毕业生,不需要回户籍地办理迁移证。报到证改派好之后就可以去人才引进系统(就是网上测评的系统)上传材料啦
广东省外户籍:
广东省外户籍的毕业生就需要携带《毕业生接收申请表》和改派好的报到证,去原户籍地派出所办理迁移证。如果在办理的时候需要填写你要入户的深圳市派出所的地址。
报到证改派和迁移证一般是可以代办的,建议在这之前先打电话咨询好具体情况,然后再去办理这两个材料!
第三步:上传材料
报到证改派和迁移证都办好之后,大家就要准备上传材料了,回到申报系统操作,直接拉到最下面点击“查看已申报信息业务办理进度”
接着点击上传材料,分别是毕业证、学历证明、毕业生接收表、身份证正反面,这里小编要提示下,身份证国徽那一面是正面哦!
上传完材料后,公安部门会发一个指标短信

这个短信是办理最后入户的手续时需要用到的,针对指标短信,分成四种情况进行说明:
情况一:收到指标短信
这种情况可以直接看本文的第四步办理入户手续
情况二:等了几天也没有收到指标短信
可致电0755-84465000询问详细情况
情况三:打电话无法拿到指标短信
需要预约入户区所属的公安局办理手续
情况四:属于广东省户籍的
需要预约入户区所属的公安局办理手续
重要提示
广东省内户籍的应届毕业生
在上传材料后需要预约公安分局
接着带身份证、报到证和户口本去办准迁手续
在办完后大概等5天左右会收到短信
第四步:预约派出所办最终手续
当前面的手续办完后,就可以预约派出所去办理入户了,在深圳本地宝回复"大学生",点击预约入口,选择“户政预约”—“普通户政业务”,然后选择“毕业生户籍迁入(不需本市准迁)”,根据系统提示完成预约流程就可以了。

去派出所办理最后的入户手续时,需要携带的材料如下图:
这里着重介绍的是夫妻投靠、子女随迁、老人投靠子女三种入户类型,由于流程都是一样的,所以先介绍三种类型的办理条件和材料,而流程会在最后介绍
夫妻投靠
需满足以下条件:
办理时需要准备这些材料:
但由于随迁子女情形较多,所以建议申请人同时看看官方的内容(网址:http://www.gdzwfw.gov.cn/portal/guide/TE44030000754268903442100000017)
子女随迁父母
需满足以下条件:
办理时需要准备这些材料:
但是由于子女情形有所不同所以建议申请人同时看看官方的内容
(网址:http://www.gdzwfw.gov.cn/portal/guide/TE44030000754268903442100000010)
老人投靠子女
需满足以下条件:
办理时需要准备这些材料:
关系认定证明材料有多种,所以建议申请人同时看看官方的内容
(网址:http://www.gdzwfw.gov.cn/portal/guide/TE44030000754268903442100000007)
办理流程
首先大家要在深圳公安的系统中点击“户籍迁入”然后选择合适入户类型(入口关注深圳本地宝,私信回复【落户】获得)
接下来就需要上传系统提示的材料并提交,等到审核通过之后就需要在深圳公安系统中选择“户政预约”—“普通户政预约”
—“户籍迁入(申请)”,这一步,如果你不知道要带什么材料可以点击“迁入须知”中查询(如下图所示)
接下来会有两种情况:
以上东西都办妥后,就预约派出所户政科办理最终的入户手续啦!还是去到深圳公安系统中选择“户政预约”—“普通户政预约”—“户籍迁入(落户)”
深圳本地宝推荐服务:
关注深圳本地宝头条号,在私信对话框回复以下【关键词】,可获取相关内容
回复【限行】获取免限行申请入口
回复【入户】获取入户资格测试入口
回复【摇号】测试车牌摇号资格
回复【居住证】获取深圳居住证办理入口
回复【公租房】获取深圳最新项目申请入口及项目详情
▌说明:本文由深圳本地宝编辑整理发布,转载请注明!
▌来源:深圳本地宝
▌编辑:小飞侠
如果您喜欢本文,欢迎评论、收藏、转发、点赞。想获取更多深圳本地办事指南和吃喝玩乐新资讯,敬请关注深圳本地宝!
版权声明:我们致力于保护作者版权,注重分享,被刊用文章【深圳户口办理(手把手教你入深户)】因无法核实真实出处,未能及时与作者取得联系,或有版权异议的,请联系管理员,我们会立即处理! 部分文章是来自自研大数据AI进行生成,内容摘自(百度百科,百度知道,头条百科,中国民法典,刑法,牛津词典,新华词典,汉语词典,国家院校,科普平台)等数据,内容仅供学习参考,不准确地方联系删除处理!;
工作时间:8:00-18:00
客服电话
电子邮件
beimuxi@protonmail.com
扫码二维码
获取最新动态
