#头条教育#
因网页不支持数学公式,敬请您留意图片。
本人是一名数学教师,也是一名公益志愿者。你奋斗在求学的路上,我奋斗在做好教育公益的路上——希望自己的付出,能为更多的同学在他们成长的路上提供一些帮助。
如果我的付出,对你或你的亲友有所帮助,期待你
(1)关注我!#同心圆数学世界#
(2)在评论区留言支持!
(3)把这份资料转发给需要它的同学!
(4)你自己(亲友)能用上这份资料!
直角三角形是我们解决线段长度问题的最重要的图形之一。其中所涉及到的知识点,最重要的当属于勾股定理,但本单元决不是理解与掌握一个勾股定理那么简单。比如我们还要知道的直角三角形中,30度角所对的直角边等于斜边的一半;直角三角形斜边上的中线等于斜边的一半,甚至是三角函数。
“赵爽弦图”是由四个全等的直角三角形和中间的小正方形拼成的一个大正方形,它也是初中数学中体现我国辉煌数学成就的知识点之一。它适用于勾股定理的证明,证明勾股定理时,用几个全等的直角三角形拼成一个规则的图形,然后利用大图形的面积等于几个小图形的面积和化简整理得到勾股定理.从这里大家务必牢记:与勾股定理有关的证明,与线段平方有关的结论的证明,多采用面积法进行证明。
直角三角形的问题,也经常与全等三角形的证明结合起来进行考查,需要在学习中加以注意。
本单元易混知识点:勾股定理与勾股定理的逆定理分不清,主要注意:勾股定理,又称直角三角形的性质定理。前提是直角三角形中。定理内容:直角三角形中,两条直角边的平方和等于斜边的平方;勾股定理的逆定理,又称直角三角形的判定定理。结论是直角三角形。定理内容:如果一个三角形两条边的平方和等于第三边的平方,那么这个三角形是直角三角形。
下面,让我们还是跟着考题走进勾股定理的世界吧!
一、选择题
1. 分析表示出AD的长,利用勾股定理求出即可.解答:欧几里得的《原本》记载,形如x2+ax=b2的方程的图解法是:画Rt△ABC,使∠ACB=90°,BC= ,AC=b,再在斜边AB上截取BD。设AD=x,根据勾股定理得:(x+ )2=b2+( )2,整理得:x2+ax=b2,则该方程的一个正根是AD的长,故选:B.
2. 分析欲求矩形的面积,则求出小正方形的边长即可,由此可设小正方形的边长为x,在直角三角形ACB中,利用勾股定理可建立关于x的方程,解方程求出x的值,进而可求出该矩形的面积.
3. 分析利用基本作图得到 ,再根据等腰三角形的性质得到 ,然后利用勾股定理计算 的长.点评本题考查了作图 基本作图:熟练掌握基本作图(作一条线段等于已知线段;作一个角等于已知角;作已知线段的垂直平分线;作已知角的角平分线;过一点作已知直线的垂线).
4. 分析“赵爽弦图”是由四个全等的直角三角形和中间的小正方形拼成的一个大正方形.点评本题主要考查了勾股定理的证明,证明勾股定理时,用几个全等的直角三角形拼成一个规则的图形,然后利用大图形的面积等于几个小图形的面积和化简整理得到勾股定理.
5. 分析设正方形ADOF的边长为x,在直角三角形ACB中,利用勾股定理可建立关于x的方程,解方程即可.点评本题考查了正方形的性质、全等三角形的性质、一元二次方程的解法、勾股定理等知识;熟练掌握正方形的性质,由勾股定理得出方程是解题的关键.
6. 分析依据作图即可得到AC=AN=4,BC=BM=3,AB=2+2+1=5,进而得到AC2+BC2=AB2,即可得出△ABC是直角三角形.点评本题主要考查了勾股定理的逆定理,如果三角形的三边长a,b,c满足a2+b2=c2,那么这个三角形就是直角三角形.
7. 分析根据勾股定理得到c2=a2+b2,根据正方形的面积公式、长方形的面积公式计算即可.点评本题考查的是勾股定理,如果直角三角形的两条直角边长分别是a,b,斜边长为c,那么a2+b2=c2.
二、填空题
8. 分析作辅助线,构建直角三角形,先根据直角三角形30度角的性质和勾股定理得:AE= ,CE= ,及ED的长,可得CD的长,证明△BFD∽△BCA,列比例式可得BC的长.
9. 分析根据正比例函数的性质得到∠D1OA1=45°,分别求出正方形A1B1C1D1的面积、正方形A2B2C2D2的面积,总结规律解答.
10. 分析由折叠的性质可求得AE=A1E,可设AE=A1E=x,则BE=8﹣x,且A1B=4,在Rt△A1BE中,利用勾股定理可列方程,则可求得答案.
11. 分析先利用三视图得到底面圆的半径为4,圆锥的高为3,再根据勾股定理计算出母线长l为5,然后根据圆锥的侧面积公式:S侧=πrl代入计算即可.
12. 分析连接CB,作CB的垂直平分线,根据勾股定理和半径相等得出点O的坐标即可.
13. 分析连接AE,如图,利用基本作图得到MN垂直平分AC,则EA=EC=3,然后利用勾股定理先计算出AD,再计算出AC.
14. 分析直接利用三角形中位线定理进而得出DE=2,且DE∥AC,再利用勾股定理以及直角三角形的性质得出EG以及DG的长.
15. 分析利用三角形中线定义得到BD=2,AE= ,且可判定点O为△ABC的重心,所以AO=2OD,OB=2OE,利用勾股定理得到BO2+OD2=4,OE2+AO2= ,等量代换得到BO2+ AO2=4, BO2+AO2= ,把两式相加得到BO2+AO2=5,然后再利用勾股定理可计算出AB的长.
16. 分析(1)由垂线段最短以及根据两点的纵坐标相同即可求出AB的长度;(2)根据A、B、C三点的坐标可求出CE与AE的长度,设CD=x,根据勾股定理即可求出x的值.点评本题考查勾股定理,解题的关键是根据A、B、C三点的坐标求出相关线段的长度,本题属于中等题型.
17. 分析应用勾股定理和正方形的面积公式可求解.点评本题运用了勾股定理和正方形的面积公式,关键是运用了数形结合的数学思想.
18. 分析根据题意直接利用勾股定理得出杯子内的筷子长度,进而得出答案.点评此题主要考查了勾股定理的应用,正确得出杯子内筷子的长是解决问题的关键.
19. 分析根据不同边上的高为4分类讨论即可得到本题的答案. 点评本题考查了勾股定理,等腰三角形的性质,解题的关键是分三种情况分类讨论.
三、证明题
20. 分析①通过AAS证得△CAE≌△BCD,根据全等三角形的对应边相等证得结论;②利用等面积法证得勾股定理.点评主要考查了同角的余角相等,全等三角形的判定和性质,勾股定理的证明,解本题的关键是判断两三角形全等.
21. 分析(I)根据勾股定理可求AB,AC,BC的长,再根据勾股定理的逆定理可求∠ACB的大小;(Ⅱ)通过将点B以A为中心,取旋转角等于∠BAC旋转,找到线段BC选择后所得直线FG,只需找到点C到FG的垂足即为P′。连接MN交BC延长线于点G:取格点F,连接FG交TC延长线于点P′,则点P′即为所求
22. 分析(1)根据平行线的性质可得出∠ADB=∠OAC=75°,结合∠BOD=∠COA可得出△BOD∽△COA,利用相似三角形的性质可求出OD的值,进而可得出AD的值,由三角形内角和定理可得出∠ABD=75°=∠ADB,由等角对等边可得出AB=AD=4 ,此题得解;(2)过点B作BE∥AD交AC于点E,同(1)可得出AE=4 ,在Rt△AEB中,利用勾股定理可求出BE的长度,再在Rt△CAD中,利用勾股定理可求出DC的长,此题得解.
23. 分析(1)直接判断出△ACE≌△BCD即可得出结论;(2)先判断出∠BCF=∠CBF,进而得出∠BCF=∠CAE,即可得出结论;(3)先求出BD=3,进而求出CF= ,同理:EG= ,再利用等面积法求出ME,进而求出GM,最后用面积公式即可得出结论.
24. 分析(1)根据三角形内角和定理求出∠B,根据等腰三角形的性质求出∠BCD,计算即可;(2)①根据勾股定理求出AD,利用求根公式解方程,比较即可;②根据勾股定理列出算式,计算即可.
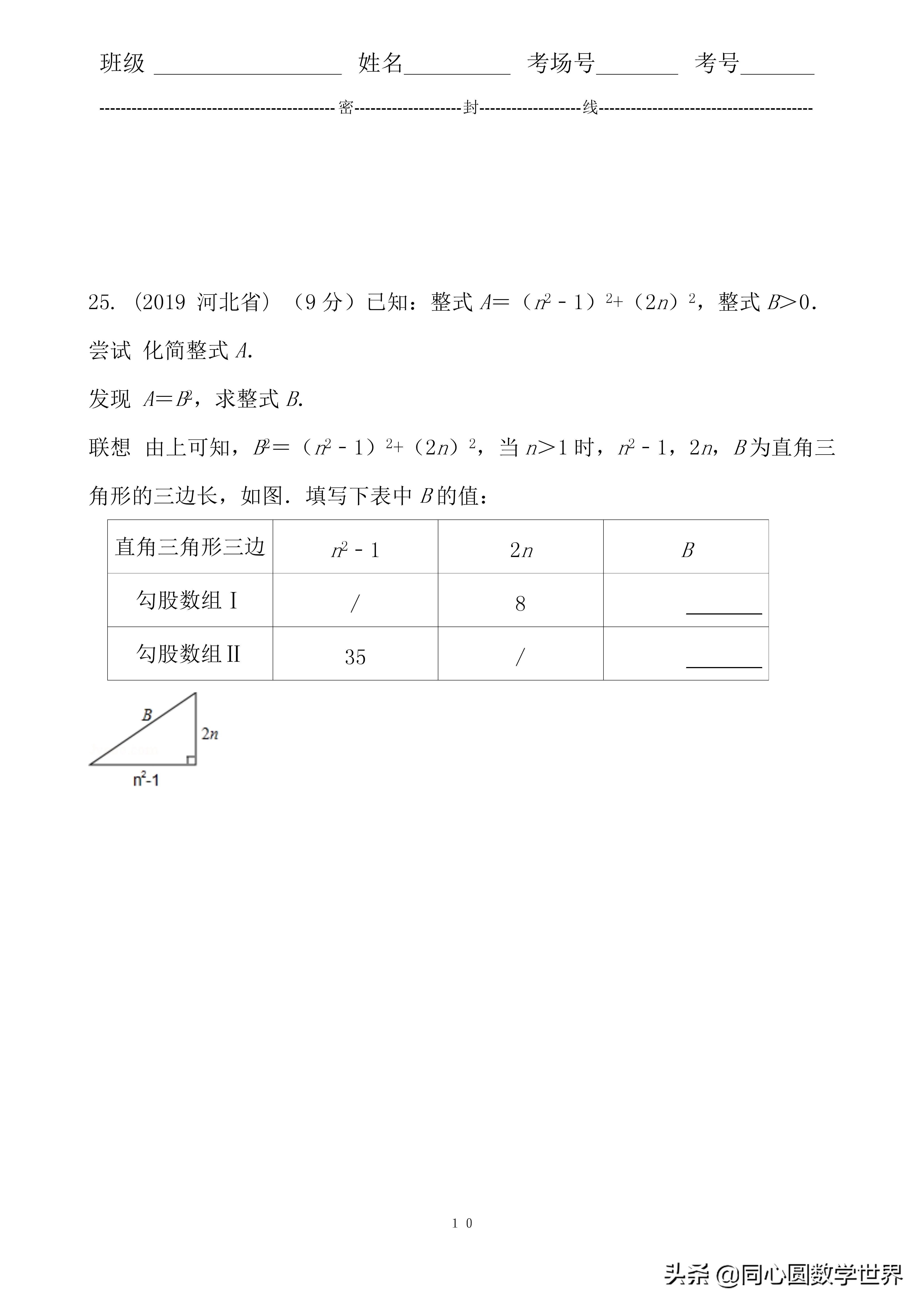
25. 分析先根据整式的混合运算法则求出A,进而求出B,再把n的值代入即可解答.点评本题考查了勾股数的定义,及勾股定理的逆定理:已知△ABC的三边满足a2+b2=c2,则△ABC是直角三角形.
版权声明:我们致力于保护作者版权,注重分享,被刊用文章【勾股定理逆定理证明(2020初三数学复习)】因无法核实真实出处,未能及时与作者取得联系,或有版权异议的,请联系管理员,我们会立即处理! 部分文章是来自自研大数据AI进行生成,内容摘自(百度百科,百度知道,头条百科,中国民法典,刑法,牛津词典,新华词典,汉语词典,国家院校,科普平台)等数据,内容仅供学习参考,不准确地方联系删除处理!;
工作时间:8:00-18:00
客服电话
电子邮件
beimuxi@protonmail.com
扫码二维码
获取最新动态
