【正式通知!2021初级会计考试大纲重磅发布!PDF版下载细读】
刚刚!国家财政部会计司重磅发布了《2021年全国会计专业技术初高级资格考试大纲》!
2021年考试大纲具体内容是什么?会有哪些变动?一起来看看吧!【文末有电子版】
考试大纲内容较多,不能一一展示。
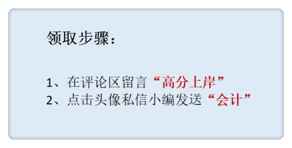
完整电子版获取方式如图:
做一个只记得快乐和知识点的人。2021初级会计备考加油!
版权声明:我们致力于保护作者版权,注重分享,被刊用文章【初级会计pdf(正式通知)】因无法核实真实出处,未能及时与作者取得联系,或有版权异议的,请联系管理员,我们会立即处理! 部分文章是来自自研大数据AI进行生成,内容摘自(百度百科,百度知道,头条百科,中国民法典,刑法,牛津词典,新华词典,汉语词典,国家院校,科普平台)等数据,内容仅供学习参考,不准确地方联系删除处理!;
工作时间:8:00-18:00
客服电话
电子邮件
beimuxi@protonmail.com
扫码二维码
获取最新动态
