图片来源:图虫创意
<▼点击标题查看文档▼>
KPI考核与BSC应该是相互补充、相互促进的共同体;KPI是维护日常工作运行的;BSC是保证年度目标的达成。
平衡计分卡作为一种战略绩效管理及评价工具,主要以四个重要方面来衡量企业:
财务角度:企业经营的直接目标和结果是为股东创造价值,尽管理由与企业战略的不同,在长期或短期对于利润的要求会有所差异,但毫无疑问,从长远角度来看,利润始终是企业所追求的最终目标。
客户角度:如何向客户提供所需的产品和服务,从而满足客户需要,提高企业竞争力。客户角度是从质量、性能、服务等方面,考验企业的表现。
内部流程角度:企业是否建立起合适的组织、流程、管理机制,在这些方面存在哪些优势和不足。
学习与创新角度:企业的成长与员工能力素质的提高息息相关,企业唯有不断学习与创新,才能实现长远的发展。
<▼点击标题查看文档▼>
平衡计分卡作为一个管理系统被用做核心系统来完成以下重要的管理过程:对企业的使命和战略给以阐明和实施;传播战略目标和衡量(评估)方法;把战略目标、业绩评估和奖惩制度联系起来;把战略方向与制定计划、确定目标联系起来;加强战略反馈和有战略意义的审查讨论与学习。
<▼点击标题查看文档▼>
战略中心型组织的5条基本原则:1.领导团队带动变革;2.将战略转变为可操作的层面;3.将组织与战略连接,并且紧紧围绕战略;4.将战略变成每个人的任务;5.将战略变成一个持续性流程。
<▼点击标题查看文档▼>
平衡计分卡是从财务、客户、内部运营、学习与成长四个角度,将组织的战略落实为可操作的衡量指标和目标值的一种新型绩效管理体系。设计平衡计分卡的目的就是要建立“实现战略制导”的绩效管理系统,从而保证企业战略得到有效的执行。美孚石油的公司战略:财务层面提出要将投资资本回报率由7%提高至12%客户层面提出“让客户有愉快的消费体验”和“双赢的经销关系”内部流程层面确定了“确立经销优势”、“增加客户价值”、“培育成本优势”、“做社区的好邻居”等对战略实现产生决定影响的关键流程。学习和成长层面认为“组织文化”、“员工核心能力”和“战略性信息获取能力”等无形资产对于战略尤为重要。
<▼点击标题查看文档▼>
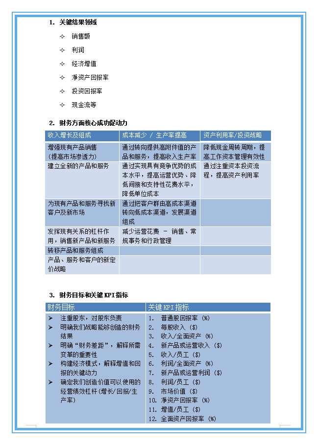
典型平衡计分卡相关概念:1.关键结果领域 就重要的方面进行衡量;为确保成功,我们必须专注的方面。2.关键绩效指标 只有被衡量了,才有依据来确认完成情况;关键绩效指标应衡量关键结果领域。文档以万科为例解析万科战略成功的关键。
<▼点击标题查看文档▼>
实施平衡计分卡的条件:
1.以目标、战略为导向的企业。平衡计分卡的成功之处就是将企业战略置于管理的中心,所以企业要应用平衡计分卡,须以战略作为企业的导向。即使企业没有制定明确有效的战略,但只要企业有一个长远的发展目标,企业也可以引进平衡计分卡。并且在引入平衡计分卡后,还可以帮助企业重新认识和制定企业的战略。
2.面临竞争压力较大的企业且这一压力为企业所感知。经济全球化的一个直接影响是所有企业面临着不断加剧的竞争,竞争的压力是企业谋求发展的内在动力,这正好是平衡计分卡得以实施的内在原因。但采取行动必须以竞争被企业所感知为前提条件。
3.成本管理水平较高的企业。实施平衡计分卡的企业应具备较高的成本管理水平,因平衡计分卡中有些量化的指标在传统的成本管理方法下是不可能得到所需的有效信息。如顾客利润率等。
4.具有良好的基础管理的企业。企业在实施平衡计分卡时,如企业已具备良好的基础管理,那么在实施的过程中就会取得良好的效果。企业的基础管理包括人力资源管理、战略管理、质量管理、生产管理、成本管理、采购管理、营销管理等等。
平衡计分卡绩效考评通用指标库 - MBA智库文档(←点击即可查看)
公司部门绩效指标分解 - MBA智库文档(←点击即可查看)
平衡计分卡式绩效考核模板(12个表格) - MBA智库文档(←点击即可查看)
七大职能部门平衡计分卡绩效指标完整版 - MBA智库文档(←点击即可查看)
基于平衡计分卡绩效考核表(管理高层)模板 - MBA智库文档(←点击即可查看)
销售类- 销售大区高层BSC表格 - MBA智库文档(←点击即可查看)
完整专题,点击查看→专题:BSC平衡计分卡经典模板(含案例、知识培训、工具等) - MBA智库文档
版权声明:我们致力于保护作者版权,注重分享,被刊用文章【战略地图案例(为什么战略不好落地)】因无法核实真实出处,未能及时与作者取得联系,或有版权异议的,请联系管理员,我们会立即处理! 部分文章是来自自研大数据AI进行生成,内容摘自(百度百科,百度知道,头条百科,中国民法典,刑法,牛津词典,新华词典,汉语词典,国家院校,科普平台)等数据,内容仅供学习参考,不准确地方联系删除处理!;
工作时间:8:00-18:00
客服电话
电子邮件
beimuxi@protonmail.com
扫码二维码
获取最新动态
