今天距离2021年初级会计考试仅剩50天,初级百日冲刺已过半,你的备考进入如何啦?接下来这50天的时间可以说是初级冲刺最关键的时候,一定要保持自己的学习状态,千万不可以懈怠呀!
昨天,在我们备考群里发起了一场有关《经济法基础》的“吐槽大会”,一起来看看!
不仅如此,高顿君去超话瞅了一下,发现原来初级考生苦经济法久矣!
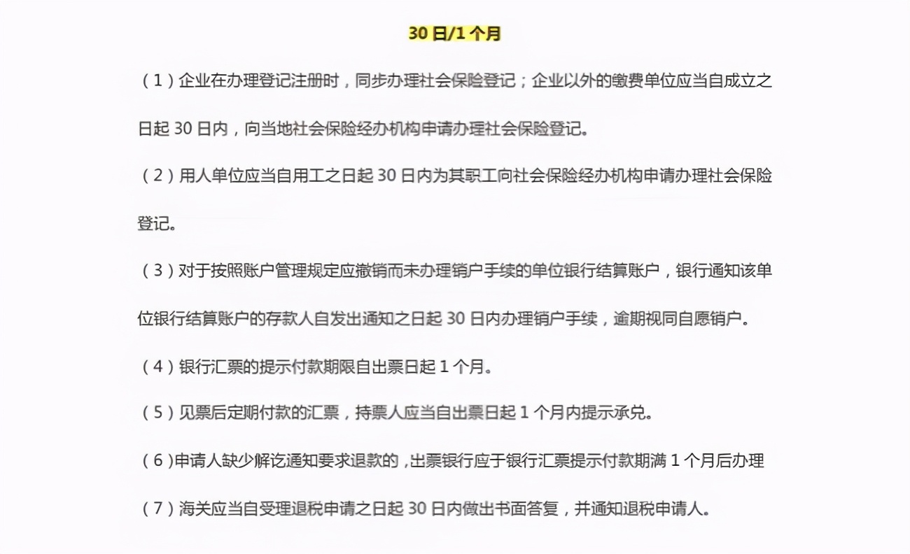
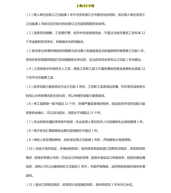
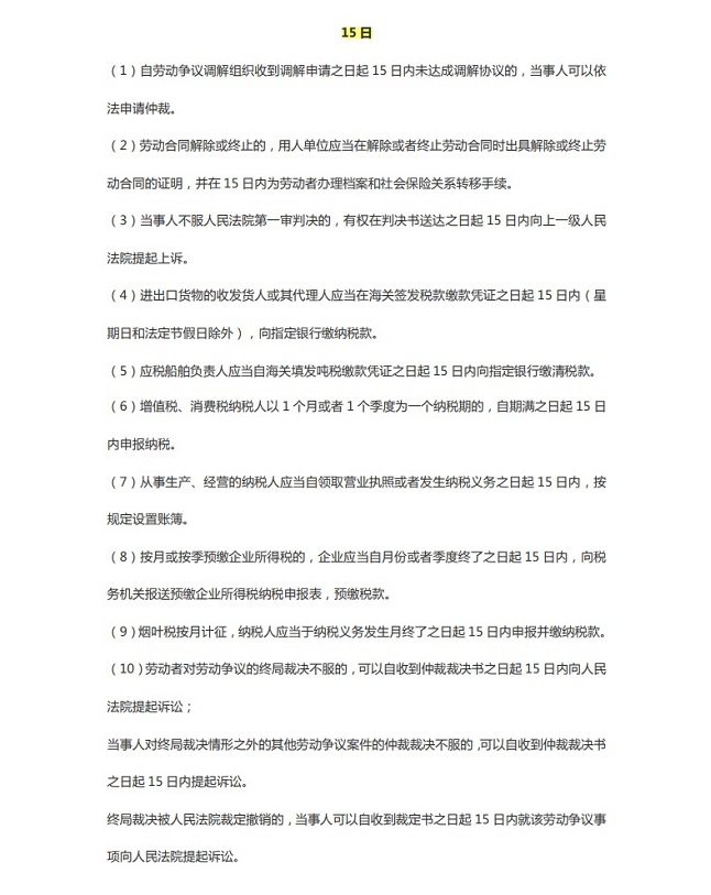
经济法知识点太散、背不完的法规法条,含数字类的也超多,5个工作日、1个月、半年……哎呀不说了不说了脑仁疼!
很多小伙伴在备考经济法的时候常常会摸不着头脑,找不到重点,全部记忆又时间和精力不足,容易遗忘。
高顿君要提醒大家的是,《经济法基础》内容虽然多,但是在历年的考试中也是有重点的,下面是近三年考试《经济法基础》试题各章节分值占比:
很多经常出现的考点反而理解起来比较简单,重复记忆关键词即可,偶尔出现在考试中,没有应用性的知识可以放在考前突击记忆。
初级会计考试出题范围广,教材中的任何一句话都有可能作为出题依据出现在考试中。如果备考时间允许的话是不建议大家放弃任何一个章节的学习,如果到考前实在来不及可以考虑适当放弃出题概率低、分值小或是很难的知识考点。
别慌,2021初级会计考试《经济法基础》中,每个日期都有哪些条例,高顿君今天给大家通通归纳整理好啦!帮助大家快速掌握,建议收藏哦!
最后,高顿君写了一段话,给每个孤身奋战的初级er。如果累了,学不下去了,就看看吧:
低头看题海,抬头是前途。
只要你坚持,你就在不断向成功靠近。
不是有希望才去努力,是努力了才有希望。
半山腰太挤,我想去山顶看看。
为了想见的人,想要的东西,和想成为的自己。
你成功的速度,一定要快过父母老去的速度。
放弃不难,但是坚持一定很酷。
总有人要赢,为什么不是我呢?
祝每个2021初级考生,都能乘风破浪,顺利上岸!
文章来源:高顿教育。原创文章,若需引用或转载请注明来源。
版权声明:我们致力于保护作者版权,注重分享,被刊用文章【初级会计经济法基础重点章节(超全)】因无法核实真实出处,未能及时与作者取得联系,或有版权异议的,请联系管理员,我们会立即处理! 部分文章是来自自研大数据AI进行生成,内容摘自(百度百科,百度知道,头条百科,中国民法典,刑法,牛津词典,新华词典,汉语词典,国家院校,科普平台)等数据,内容仅供学习参考,不准确地方联系删除处理!;
工作时间:8:00-18:00
客服电话
电子邮件
beimuxi@protonmail.com
扫码二维码
获取最新动态
