在我苦口婆心地劝说下,终于说服了堂妹报考2022年初级会计,她说,我要是考不过去,你要报销报名费用,我说你要考过了就请我吃顿海底捞火锅,就这么成交了。这不马上要中秋假期了,由于堂妹是没有会计基础的,所以,我就劝她提前复习,这样才能一次性通过考试,给她安利了不少好话。
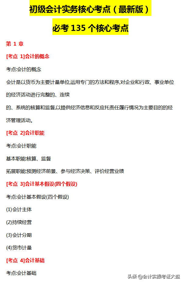
零基础备考初级不是没有巧方法的,不知道怎么复习,现在有了114个经济法基础核心考点,再加上初级实务有135个核心考点,初级会计2科一共就249个知识点,从现在开始复习的话,一天也就2-3个知识点,然后再抽点时间做一下对应的练习题,你想不通过考试都难。
所以有备考2022年初级会计的小伙伴,现在行动,明年五月份结束后,你也是有初级会计证书的人啦![加油][加油]
电子版文末获取
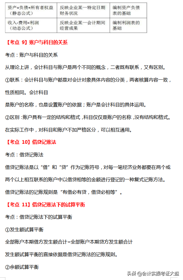
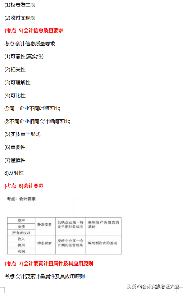
考点1-9
考点10-18
考点19-28
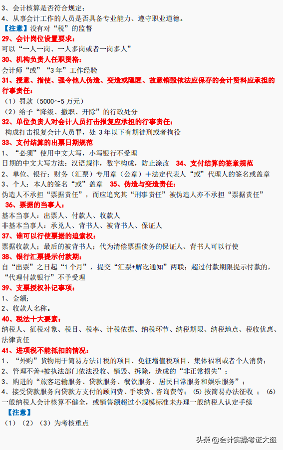
考点29-41
考点42-51
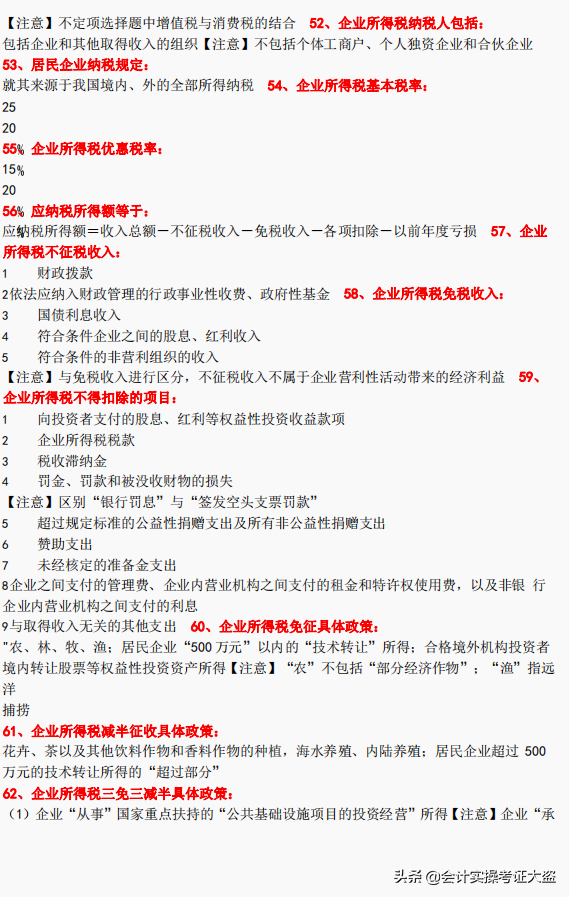
考点53-62
第一章14个考点
第二章71个考点
1、初级会计经济法基础必刷500道题
2、初级会计实务必刷500道题
……
篇幅限制,以上有关“2022年初级会计核心考点249个”的内容就暂时到这儿了,提前复习的,没有教材的或者是找不到复习重点的,上述内容希望可以对大家有帮助。
版权声明:我们致力于保护作者版权,注重分享,被刊用文章【初级会计重点(超全面)】因无法核实真实出处,未能及时与作者取得联系,或有版权异议的,请联系管理员,我们会立即处理! 部分文章是来自自研大数据AI进行生成,内容摘自(百度百科,百度知道,头条百科,中国民法典,刑法,牛津词典,新华词典,汉语词典,国家院校,科普平台)等数据,内容仅供学习参考,不准确地方联系删除处理!;
工作时间:8:00-18:00
客服电话
电子邮件
beimuxi@protonmail.com
扫码二维码
获取最新动态
