新年新机遇,佛山五区一批企事业单位正在招聘,南海区、顺德区公务员公开选调也来了!快来看看有没有合适你的岗位!
公开选调公务员
2021年佛山市南海区公开选调公务员
根据《中华人民共和国公务员法》有关规定和工作需要,佛山市南海区面向全省公开选调公务员45名。现将有关事项公告如下:
一、选调职位及人数
参加本次选调的共有12个单位,计划选调一级科员45名,各选调机关、职位、人数及其他要求等见《2021年佛山市南海区公开选调公务员职位表》。
(点击查看大图)
二、选调范围
全省各级机关(含参照公务员法管理单位,下同)中符合报名条件且已经登记为公务员的人员,不含二级科员、聘任制公务员。本区公务员不列为本次选调对象。
三、网上报名
报名时间为2021年1月15日9时至2021年1月29日17时30分,报考人员在上述时间登录全国事业单位招聘网进行报名,每人限报1个职位,报名网址:https://www.qgsydw.com/。报考人员根据网上提示填写个人信息、附件上传相关证明材料(身份证、学历学位证书、公务员登记表、公务员职级套转表、专业技术资格证书、获奖证书等复印件电子版)。
下载报名表
中共佛山市顺德区委办公室 佛山市顺德区人民政府办公室公开选调公务员
为充实单位干部队伍力量,优化干部队伍结构,根据工作需要,中共佛山市顺德区委办公室 佛山市顺德区人民政府办公室拟面向全省公开选调公务员1名。现将有关事项公告如下:
一、选调职位、人数
中共佛山市顺德区委办公室(佛山市顺德区人民政府办公室)一级科员1名。
(点击查看大图)
二、报考办法
(一)报名方式和时间
报名人员通过电子邮件报名。报名时间为公告发布之日起至2021年1月15日(电子邮件以送达时间为准)。电子邮件请发送到19079@sdpt.edu.cn,并在报名后务必来电确认。联系人:孙小姐,联系电话:0757-22329999。
(二)报名材料
1.《中共佛山市顺德区委办公室佛山市顺德区人民政府办公室选调公务员报名表》(详见附件2;请完整填写并双面打印,贴近期免冠彩色正面证件照);
2.个人身份证、学历证书、学位证书、户口簿扫描件(原件另行通知审核);
未能进入本次考试环节的报名者,相关材料恕不退回。我办将对其个人资料一律予以保密处理。
下载报名表
企事业单位招聘
市直
佛山高新区管委会下属事业单位(佛山市火炬服务中心)
一、招聘岗位
高新技术产业分析与研究工作人员1名。
二、岗位要求
1.专业和学历学位要求:工学(A08),博士研究生学历,博士学位;
2.年龄要求:40周岁及以下(截止至报名开始之日);
3.其他要求:具有较好的政策研究、数据整理分析和沟通协调能力,具有国家高新区或科研、高校工作经历的优先;
专业名称参照《广东省2020年考试录用公务员专业参考目录》。
三、报名方式
网上报名,佛山高新区管委会主用邮箱:huangyj@foshan.gov.cn,备用邮箱:fshitech@foshan.gov.cn(备用邮箱仅在主用邮箱发生故障时方启用)。报名的邮件名称请以“本人姓名+高新技术产业分析与研究工作人员”命名。
四、报名时间
2021年1月14日—2021年2月10日。
下载报名表
佛山市第一人民医院
2020年事业单位高层次人才
一、招聘岗位及人数
(点击查看大图)
二、薪酬待遇
工资待遇按国家及医院有关政策规定执行。
三、招聘范围
面向社会。
四、报名
1.报名时间:2021年1月18日 — 2021年1月20日下午4:30前。
2.报名地点:网上报名地址:www.fsyyy.com-人才招聘专栏;现场咨询:佛山市第一人民医院人力资源部2号室,地址:佛山市岭南大道北81号门诊四楼,联系人:陈老师、罗老师,联系电话:0757-83163864、83163883(时间:上午9:00-11:30、下午2:30-4:30)。
3.报名要求:报名采取网上报名结合现场报名方式,应聘者须登录我院网站人才招聘专栏,进行网上报名,填写个人简历。简历内需附上职称证明、学历证、学历认证、学位证、学位认证、身份证、原单位工作证明或社保缴费凭证、获奖证书、立项或成果等相关材料彩色复印件。
报名人员须于报名当天前取得相应学历、学位、执业资格及职称证书;学历认证需为教育部出具的认证报告,大学及以上学历均需认证,境外留学归来人员须提供教育部中国留学服务中心境外学历、学位认证及有关证明材料。
报名地址:http://fsyyy.zhiye.com/
下载报名表
一、招聘岗位及人数
(点击查看大图)
二、薪酬待遇
工资待遇按国家及医院有关政策规定执行。
三、招聘范围
面向社会。
四、报名和资格审查
(一)报名时间:2021年1月19日 — 2021年1月21日下午4:30前。
(二)报名地点:网上报名地址:www.fsyyy.com-人才招聘专栏;现场咨询:佛山市第一人民医院人力资源部2号室,地址:佛山市岭南大道北81号门诊四楼,联系人:陈老师、罗老师,联系电话:0757-83163864、83163883(时间:上午9:00—11:30、下午2:30-4:30)。
(三)报名要求:报名采取网上报名结合现场报名方式,应聘者须登录我院网站人才招聘专栏,进行网上报名,填写个人简历。简历内需附上职称证明、学历证、学历认证、学位证、学位认证、身份证、原单位工作证明或社保缴费凭证、本人近期正面免冠一寸照片2张、获奖证书、立项或成果等相关材料彩色复印件。
报名人员须于报名当天前取得相应学历、学位、执业资格及职称证书;学历认证需为教育部出具的认证报告,大学及以上学历均需认证,境外留学归来人员须提供教育部中国留学服务中心境外学历、学位认证及有关证明材料。
报名地址:http://fsyyy.zhiye.com/
(四)资格审查:在报名时间范围内携带原件及《广东省事业单位公开招聘人员报名表》到佛山市第一人民医院人力资源部2号室进行现场资格审查。我单位根据招聘岗位要求对应聘者进行资格审查后,确定考核对象,并电话通知考试时间、地点。
下载报名表
禅城区
祖庙街道残联公开招聘残疾人专职委员
为加强基层残疾人组织建设,完善社区残疾人服务,现将面向社会公开招聘残疾人专职委员3人。有关事项通知如下:
一、招聘对象和条件
1.具有禅城区户籍、热爱残疾人事业、遵纪守法、具有敬业和奉献精神,乐意为残疾人服务。
2.持证残疾人,有第二代《中华人民共和国残疾人证》的残疾人含肢体(能自主行走)、低视力(不低于0.1)、听力残疾人(须有较好的语言交流能力和较强的书面交流能力)或持证残疾人的亲属。
3.具有高中或以上学历,男性50周岁以下,女性45周岁以下,熟练操作电脑办公系统。
二、报名办法
(一)报名所需材料
1.报考者需提交本人身份证、户口本、学历证、持证残疾人需残疾证,亲属需提供能证明和残疾人关系的材料(户口簿、结婚证等),所有证件均要求原件及复印件,以及本人近期免冠小一寸彩色相片3张。
2.报考人员需如实填写《禅城区报考残疾人专职委员报名表》一式两份。
(二)报名时间和地点:
时间:2021年1月4日至2021年1月15日止
地点:祖庙街道办事处(朝安北路23号8楼A805室),联系电话:82000307,82165219联系人:梁小姐。
下载报名表
禅城区统计局
一、招聘职位及人数
禅城区统计局普通专业技术雇员共1名。
(点击查看大图)
二、报考者应具备的基本条件
(一)具有中华人民共和国国籍,享有公民的政治权利,身体健康;
(二)拥护中国共产党的领导,热爱社会主义,遵守中华人民共和国宪法、法律、法规;
(三)愿意履行雇用人员的义务,具有为人民服务的思想,品行端正;
(四)符合规定的其他资格条件。
三、报名办法
(一)报名要求:采用现场报名或邮寄报名两种方式。报考人员需提供《禅城区统计局招考普通专业技术雇员报名表》一式两份,并持本人身份证、学历证、专业技术资格证和有关证明材料(原件及复印件),以及本人近期免冠小一寸彩色照片3张(同版)。如委托他人报名,需由本人出具委托报名书及经本人签名,被委托人提供身份证。现场报名者请持上述材料的原件及复印件到报名地点进行报名。邮寄报名者请通过特快专递的方式将报名资料复印件及照片邮递到报名地点,截止日期以投邮邮戳日期为准。
(二)报名时间:2021年1月5日—15日上午9:00-11:30,下午2:30-5:00(法定节假日除外)。
(三)报名地点:佛山市禅城区同济东路区政府通济大院十楼1006室,联系人:刘先生,联系电话:0757-82341009。
下载报名表
南海区
广东大观博物馆
(一)博物馆副馆长
薪资:10000-15000元|五险|假期面议;
工作地点:广东佛山南海
招聘人数:1
(二)学术委员会研究人员
薪资:6000-10000元|五险|假期面议;
工作地点:广东佛山南海
招聘人数:1
(三)文创产业开发中心副总经理
薪资:8000-15000元+项目提成|五险|假期面议;
工作地点:广东佛山南海
招聘人数:1
(四)文创产业开发中心高级文案
薪资:6000-8000元|五险|双休;
工作地点:广东佛山南海
招聘人数:1
(五)文创产业开发中心3D设计师
薪资:7000-9000元|五险|双休;
工作地点:广东佛山南海
招聘人数:1
(六)文创产业开发中心平面设计师
薪资:6000-8000元|五险|双休;
工作地点:广东佛山南海
招聘人数:1
(七)宣教部讲解员
薪资:5000-6500元|五险|月休4天;
工作地点:广东佛山南海
招聘人数:2
(八)文创产业开发中心市场部主管
薪资:6000-12000元+项目提成|五险|双休;
工作地点:广东佛山南海
招聘人数:1
(九)文创产业开发中心市场部项目经理
薪资:4000-6000元+销售提成|五险|月休6天;
工作地点:广东佛山南海
招聘人数:2
(十)文创产业开发中心市场部前台营业员
薪资:3800元+销售提成|五险|月休4天;
工作地点:广东佛山南海
招聘人数:2
(十一)安保
薪资:4500-5000元|五险|月休4天|轮休;
工作地点:广东佛山南海
招聘人数:2
(十二)后勤部厨师
薪资:6000-8000元|五险|月休4天;
工作地点:广东佛山南海
招聘人数:1
应聘办法
1.请应聘者将简历发送至电子邮箱349447978@qq.com,合则约见。
2.请应聘者携带个人简历、身份证、学历证、相关专业资格证书等证件的原件和复印件(1份),近期免冠小一寸彩照(1张)进行面试。
联系人:李小姐
联系电话:18923138668
联系地址:佛山市南海区桂城街道灯湖西路28号
狮山镇招聘专职消防员
佛山市南海区狮山镇专职消防队因工作需要,现向社会公开招聘专职消防员若干名,招聘单位为官窑专职消防队、松岗专职消防队、罗村专职消防队和小塘专职消防队。现将有关事项公告如下:
一、薪酬待遇
人均包干经费约7.9万元/年。
二、报考基本条件
(一)热爱消防工作,符合征集公民服现役的政治条件;
(二)身体健康,符合国家《消防员职业健康标准》(GBZ221-2009)规定的身体条件;
(三)年龄在18周岁以上26周岁以下;消防车驾驶员岗位30周岁以下(持有驾驶证准驾车型为B1、A2以上或者部队驾驶证准驾车型为B、A驾驶证。)。
(四)具有国家承认大专以上文化程度(退伍军人放宽至高中以上文化程度);
(五)遵纪守法、品行端正,无违法犯罪记录,在部队服役期间未受过纪律处分;
(六)退伍军人优先录用,消防部队退伍战士、高等院校本科以上毕业生、专业技术岗位人员的招收条件可适当放宽。
三、报名
1.报名时间
常年招聘,工作日报名时间:上午9:00-12:00,下午2:30-5:00。注:周六日休息,不接受委托及电话报名。
2.报名地点
小塘消防办:南海区狮山镇小塘四环路行政执法楼三楼;联系人:蔡小姐,电话:86687274。
官窑消防办:南海区狮山镇官窑驿园西路3号三楼;联系人:凌先生,电话:85226989。
罗村消防办:南海区狮山镇府前路1号罗村管理处政府大楼303室;联系人:房小姐,电话:81267203。
以上三个地点均接受报名,请根据实际就近选择报名点。
3.报名需提交材料
(1)报考人员填写《狮山镇招聘专职消防员报名登记表》一式一份;
(2)近期小一寸免冠彩色相片5张(背面签名);(3)身份证、户口簿(原件和复印件);
(4)学历证、学位证、专业技术资格证、驾驶证(原件和复印件)学历、学位证书(原件及复印件);大专或以上学历者,同时提供在中国高等教育学生信息网(http://www.chsi.com.cn)打印的《学历证书电子注册备案表》或《学籍在线验证报告》(设置查询有效期为6个月);
(5)已婚人员需提供计生证明,退伍军人需提供退伍证(原件和复印件)。
下载报名表
顺德区
顺德区司法局
根据工作需要,顺德区司法局面向社会公开招聘合同制司法辅助人员2名,现将有关事项公告如下:
一、招聘岗位及名额
(一)招聘合同制司法辅助人员2名,实行择优录取,按考试成绩及综合评价确定最终录用人员。
(二)招聘岗位要求详见下表。
二、工资待遇
(一)聘用人员年收入约8-9万元(含购买“五险一金”)。新录用人员试用期2个月,试用期工资按月薪的80%计发。
(二)聘用人员的日常管理参照公务员及政府雇员有关规定执行。
三、报名事项
(一)报名时间:2021年1月9日起至1月14日24:00止。
(二)报名方式:
1.仅采取线上方式,由报考者登录http://gq0tvk.fanqier.cn/f/olkp2mk1进行网上报名。招聘单位视报考人数的实际情况可适当调整岗位设置及延长报名时间。
2.报名需提交的材料:《顺德区司法局合同制司法辅助人员报名表》(附件1)、身份证、户口簿和学历学位证书、资格证书(如有则提供)等。
上述材料需在报名时以jpg 或 pdf 格式全部上传到报名页面的附件上传栏,不接受后补上传。提交的资料必须真实、准确;提交虚假材料的,查实后即取消应聘资格。
3.报名咨询电话:考务联系人冼小姐(22201680),招聘单位联系人冯小姐(22833884)、刘先生(22830115)。
4.报考资格审查:由招聘单位对应聘者进行报考资格审查,符合条件的名单将统一公布,并以短信或电话方式通知应聘者。
高明区
高明区人民医院
佛山市高明区人民医院拟向社会公开招聘54名工作人员,现将有关事项公告如下:
一、招聘职位和条件
应聘人员必须具备下列资格条件:
(一)具有中华人民共和国国籍,遵守中华人民共和国宪法和法律。
(二)具备良好的品行和职业道德。
(三)适应岗位要求的身体条件和符合职位要求的工作能力。
(四)法律、法规规定的其他条件。
(五)年龄为18周岁以上(即2003年1月4日之前出生)。
(六)具备岗位所需的其他资格条件,详见《佛山市高明区人民医院2021年公开招聘工作人员职位表》。
(点击查看大图)
职位表的几点说明如下:
1.招考对象:
“往届毕业生”指2020年及以前毕业的全日制普通高等院校毕业生;
“社会人员”指除应届毕业生外,已取得国家承认学历的人员,含通过非普通高等学历教育形式(自学考试、函授、成人教育、网络教育、夜大、电大等)取得国家承认学历的人员。面向“社会人员”招考的职位,“往届毕业生”也可以报考,但“应届毕业生”不得报考。
2.专业:招考单位已根据用人要求并结合实际情况,按照《广东省2020年考试录用公务员专业参考目录》(详见附件3)进行了专业设置。报考人员应按专业目录中的名称和代码选择相对应的职位报考,如所学专业为目录中旧专业名称的,按照对应的专业名称及代码报考。旧专业后面注明“部分”的,征询招考单位同意后报考。报考人员所学专业按所获毕业证书上的专业为准。
除专业目录中有列出培养方向的专业外,其他毕业证上专业名称后面以括号等形式列出的培养方向不能作为报考专业的依据。学位种类不等同于报考专业,学位种类不能作为报考专业的依据。
报考人员不得报考所学专业代码与招考职位专业代码不一致的职位。所学专业未列入专业目录(没有专业代码)的,可选择专业目录中的相近专业报考,所学专业必修课程须与报考职位要求专业的主要课程基本一致,并在资格审核时提供毕业证书(已毕业的)、所学专业课程成绩单(须教务处盖章)、院校出具的课程对比情况说明及毕业院校设置专业的依据等材料。
部分职位“专业”一栏所设置的专业未能完全涵盖“学历”一栏所标注学历层次的,则以“专业”一栏为准,报考人员所学专业及其对应的学历层次要与职位“专业”一栏要求的专业名称和代码以及其学历层次相对应。
报考人员须按毕业证书上的专业如实填写报名表,未如实填写的视为提供不实信息,取消其本次报考资格。
3.学历、学位:报考人员须于报名之日前取得相应毕业证书、学位证书。
4.年龄:30周岁、35周岁、40周岁以下分别是指1990年、1985年、1980年1月4日后出生)。
5.工作经历时间:在校学习期间的社会实践经历及参加相关工作的(即在取得全日制学历毕业证前的工作经历),即使与单位签订劳动合同并开始缴纳社会保险,不视为工作经历。报考职位要求具有工作经历的,在报名时需提供与单位签定的劳动合同或缴交社会保险证明或单位证明等相关证明材料。
工作经历的计算截止日期为本次考录报名的第一日(即2021年1月4日)。
在读的非应届普通高等院校毕业生、现役军人以及有关法律、法规和规章规定不宜录用的其他情形的人员,不得报名。
报考人员不得报考录用后即构成回避关系的招考职位。已经聘用为本区事业单位工作人员的,不得报考本次招考职位。
(上下滑动查看)
二、报名
1.报名时间:2021年1月4日至1月11日。
2.报名地点:佛山市高明区人民医院人事科(高明区荷城街道康宁路1号,联系电话:88667996)。
3.报名所需材料:
(1)本人身份证,户口簿、学历证、学位证、有关资格证书、执业证书,以上资料原件和复印件各一份;
(2)如实填写《医疗卫生事业单位公开招聘报名登记表》一份;
(3)近期正面免冠小1寸照片2张;
(4)报考职位要求具有工作经历的提供相关工作经历证明。
4.资格审查:报考对象资格由区人民医院审定,经审核符合条件的发给准考证。
5.报名注意事项
(1)报考人员只能选择一个职位进行报名,报名必须使用有效期内的二代身份证。
(2)报考人员须按报考职位的要求递交所有证件。证件材料不齐的审核不予通过。
(3)考生须诚信报考、诚信考试。凡提供的有关材料、信息不实,一经查实,即取消报考资格,在拟录用考察时发现不符合职位要求的资格条件的不予录用。对伪造、变造有关证件、材料、信息,骗取考试资格的,将按有关规定予以处理。
下载报名表
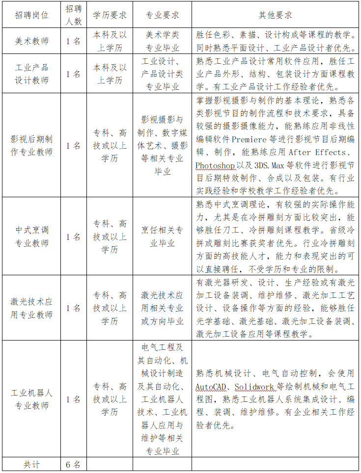
高明区高级技工学校
一、招聘岗位
二、报名方式
将报名资料发到指定邮箱gmjxbgs@163.com。邮件命名为“应聘岗位名称+姓名+联系电话”。
三、报名材料及要求
1.填写《报名表》(下载附件);
2.附学历、身份证、教师资格证书、职称证书、职业资格证书等材料的扫描件或照片,以及近期个人生活照;
3.提交材料必须真实有效,弄虚作假者,一经查实即取消应聘资格,并追究相关责任。
四、报名时间
即日起至2021年1月22日17:30止。
五、咨询电话
谢老师,0757-88686122,13433108848
三水区
三水中学附属初中
一、招聘岗位
招聘数学临聘教师一名。
二、招聘条件
具有初中或高中数学教师资格证,相关专业本科或以上学历。
三、应聘方式
有意者请在2021年1月21日前把相关资料(个人简历、身份证扫描件、学历证扫描件、教师资格证扫描件及必要的佐证材料)发到邮箱165110512@qq.com,并以“学科+姓名+电话号码”命名。符合条件者,学校将电话通知参加面试。
四、联系方式
杨老师,13709604966。
佛山发布编辑部
来源:佛山人社、佛山人才网、中共佛山市南海区委组织部、佛山教育、禅城区人民政府门户网、南海区人才服务管理办公室、顺德区人民政府网、高明区人民政府网、佛山高新、南海狮山
编辑:邵毅东
校对:梁焯贤
监制:李琳、李敏贤
版权声明:我们致力于保护作者版权,注重分享,被刊用文章【顺德社保查询(南海顺德公开选调公务员)】因无法核实真实出处,未能及时与作者取得联系,或有版权异议的,请联系管理员,我们会立即处理! 部分文章是来自自研大数据AI进行生成,内容摘自(百度百科,百度知道,头条百科,中国民法典,刑法,牛津词典,新华词典,汉语词典,国家院校,科普平台)等数据,内容仅供学习参考,不准确地方联系删除处理!;
工作时间:8:00-18:00
客服电话
电子邮件
beimuxi@protonmail.com
扫码二维码
获取最新动态
