无论是在什么市场、什么领域,一旦出现了热门产业,那随之而来的就是一些同类化服务公司。只不过这数量一多,服务的参差不齐也就出现了,就比如代理记账行业,不专业、有漏洞、甚至导致公司倒闭直接损失财产等问题,近几年来层出不穷!
放眼全国,代理记账类及机构已经多至5万余家,这还没算上从事个人代账业务的人员,粗略估计,代账行业的服务人员百万人不止!
从事会计行业的你,如果误入了一家这样的公司:
· 没有系统的培训学习,无证也能上岗;
· 代账使用统一简单模板,只有简单内容;
· 对于记账,老会计告诉你“差不多就行”...
如果您低价寻了代账公司,并遇到过如下状况:
· 老板不知自己的缴税详情,问会计却含糊其辞;
· 记账不规范,一年的账目寥寥几页纸就搞定;
· 代理会计经常忘记进行年报...
等等诸如此类的状况,那可就真要小心了,因为这家公司一定是:有问题!
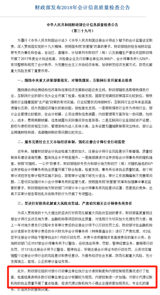
为了整顿行业风气,应对如此情况,10月底起,财政部就接连发布两大文件,其一是《2018年会计信息质量检查公告》,其中明确提到了要严查违规代理记账企业!
2018年会计信息质量检查公告
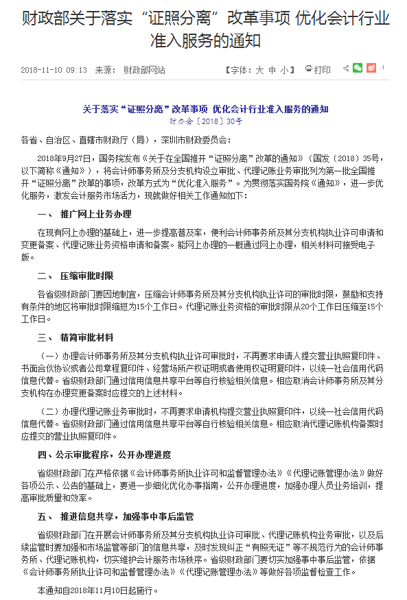
前两天,财政部公布了另一项文件,《关于落实“证照分离”改革事项 优化会计行业准入服务的通知》,内容如下:
关于落实“证照分离”改革事项 优化会计行业准入服务的通知
总结来说就是,程序精简了、材料精简了、时间节省了、信息能共享了!同时还有一个关键词,就是:规范、规范、规范!
如果大家以为,一家不规范的“黑”代账公司,坑的只是各位企业主,那可就大错特错了!即将或已经成为会计的各位,如果不想“赚着卖白菜的钱、操着卖白粉的心”,那可就擦亮双眼啦!下面给大家说说,低价代理记账会计将面临的风险:
面临帮问题企业解决问题时,做假账、假报表的风险!
面临为偷漏税业主实施操作计划的风险!
面临成为老板推脱责任的“替罪羊”的风险!
同时,这高风险还不代表着高收益,因为低价代理记账公司的入门门槛也低,会局限会计的职业发展!
那么问题又来了,代理记账会计应该如何进行自己的职业规划及选择公司呢?
自互联网+代账以来,全新的互联网化代账模式逐渐在侵占传统代账的市场份额!集智能化、专业化、高效化、规模化于一身的代账公司模式,才是未来代账市场发展的主流!
【账易财税】便首当其冲,依托于自主研发的系统平台,服务于广大中小微企业主,目前在全国19个一级行政区域、39个大中城市均拥有自己的公司,年服务客户超过4万家!依托于自身的强大平台实力,【账易财税学院】正式启动!我们不仅培养人才,还会留用并向全国客户输送优质人才!
账易财税,隶属于创易·账易,为全国首个自主培训用人结合企业定.向培养人才输送的实战型、智能型、复合型会计、财税专业培训机构。
账易为全新互联网智能财税托管服务平台,目前已覆盖中国19个省、1个直辖市,共39家分支机构,年均服务各类企业数量超过4万家。账易依托自主研发的全新智能财税托管服务软件与平台系统,结合财税专家服务团队,不断革新财税市场格局与服务水平、响应效率,充分赢得了业界的肯定与客户的信任。
至2019年,凭借自身强大综合优势与国家各项财税政策利好,账易(中国)将实现全国覆盖,服务分支机构超百家,成为真正的企业财税服务首选服务机构。

账易财税学院--LOGO
为了满足创易·账易自身及其海量服务客户关于新型财税人才的需求,2018年,创易·账易特别成立——账易财税。旨在培养当前与未来市场格局下,企业所需的全新专业财税人才。

账易财税学院--教学环境

账易财税学院--十二大优势
目前,账易财税首个实体基地已经落地沈阳,两年内力争与创易·账易同步,覆盖全国,不仅为创易·账易提供自主培养人才输送,更为各地、各类企业提供优质学员定向输送,以更专业、更实战、更高效、更高薪成就全国金牌财税专业培训机构!
【账易财税学院】11月15日沈阳校区新开课!只限前30人尊享开校优惠!
500元 =《商业企业会计真账实训》或《餐饮企业会计真账实训》2选一+赠送一次初级课程预科班
660元 = 初级职称课基础班
全国免费报名咨询:400-860-6850
账易财税学院-官网:http://college.chuang1.cn/
账易财税学院-地址:辽宁省沈阳市大东区滂江街18号龙之梦大厦5105室
版权声明:我们致力于保护作者版权,注重分享,被刊用文章【沈阳会计代账(财政部发话)】因无法核实真实出处,未能及时与作者取得联系,或有版权异议的,请联系管理员,我们会立即处理! 部分文章是来自自研大数据AI进行生成,内容摘自(百度百科,百度知道,头条百科,中国民法典,刑法,牛津词典,新华词典,汉语词典,国家院校,科普平台)等数据,内容仅供学习参考,不准确地方联系删除处理!;
工作时间:8:00-18:00
客服电话
电子邮件
beimuxi@protonmail.com
扫码二维码
获取最新动态
