#40岁了,学会计能学会吗#
王姐是个非常正能量的姐姐!初次见面还是在早会上。只听她简单介绍:自己初来乍到,请多多关照!看她的年龄不像是没有经验的会计呀!后来才听说她是从35岁开始转岗做会计的,用了三年的时间从考初级到建筑公司做会计,我一脸惊讶地看着她!是怎么做到的!
她说决定做会计,就托人找了出纳工作,边做出纳边考初级!初级考完后,就找网课准备实操!她也是听说建筑会计薪资高,在选择网课时就直接挑了建筑行业的!她说刚开始很痛苦!坚持不下来,但是在家人的鼓励和支持下,特别是孩子!俗话说为母则刚!王姐就是这么一个人,她想要跟孩子做个好榜样!如今她做到了!从事建筑公司会计工作已有3年,月薪9K,我们也都叫她励志姐!最近听她说在备考管理会计师,她说多个证书多个保障,以后的机会也多一些!
下面是她自己用的建筑会计做账笔记,希望能够给大家带来点启发!
建筑会计工作的主要内容目录
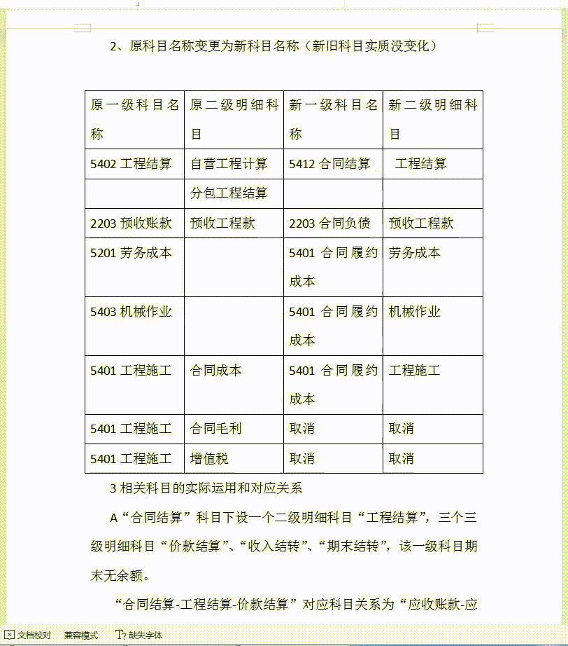
内容较多部分展示:
1、新收入准则下建筑施工项目的会计核算操作指南
2、建筑施工项目的成本核算
3、建筑公司会计的真账实操账务处理案例解析
看到这里,上述就是建筑公司会计的全部内容了,篇幅受限,今天就到这里了。
也祝愿做会计的小伙伴,工作一切顺利!事业有成!加油哦!
版权声明:我们致力于保护作者版权,注重分享,被刊用文章【35岁学会计来得及吗(40岁了)】因无法核实真实出处,未能及时与作者取得联系,或有版权异议的,请联系管理员,我们会立即处理! 部分文章是来自自研大数据AI进行生成,内容摘自(百度百科,百度知道,头条百科,中国民法典,刑法,牛津词典,新华词典,汉语词典,国家院校,科普平台)等数据,内容仅供学习参考,不准确地方联系删除处理!;
工作时间:8:00-18:00
客服电话
电子邮件
beimuxi@protonmail.com
扫码二维码
获取最新动态
