内容摘要:1992年-2021年,我国学界围绕监察法展开了丰富的研究,并取得了一定的研究成果。通过运用Citespace对该段时间内收录于中国知网的北大核心期刊和CSSCI来源(含扩展板)期刊的795篇监察法相关文献进行统计分析,分别从关键词、发文量、发文时间、作者和研究机构分布、发文学科分布、发文期刊分布等内容进行处理和研究,绘制出我国监察法研究热点与前沿的可视化知识图谱。基于以上数据分析我国学界近三十年在监察法领域的研究状况,评价并指出现有研究的热点前沿及所存在的问题,以期为我国未来监察法领域的研究提供一些建议和方向。
关键词:监察法 监察体制改革 监察制度 监察委员会 可视化分析 文献计量研究
一、引言
在我国,监察制度由来已久,其价值追求一直以纪律监督为核心,在不同的历史发展阶段和社会背景下所呈现出的具体表现形式有所差别。经过历史的沉淀和总结,我国监察机关经历了从无到有、由分散化到集中化的发展历程,监察制度日趋完善和成熟。现阶段,我国已逐渐在党内外形成一套体系化且行之有效的监察体制,但在实践运行和众多学者的热烈研讨下,可以发现我国监察体制仍有较大的发展和完善空间。近三十年来,我国学界从理论和实践各个层面对监察体制改革和监察法相关问题展开了广泛且深入细致的研究,并呈交了诸多具有重要影响力的研究硕果,为我国监察体制的发展和完善提供了一定的学理支撑。从1997年全国人大常委会通过行政监察法到2018年第十三届全国人大一次会议表决通过监察法,我国监察体制不断发展完善,尤其从监察法制定到颁布实施至今,学界围绕监察法迅速展开了系列讨论和研究。实际上,我国监察法研究热点与前沿问题也应当受到关注和讨论,通过梳理我国在监察法领域整体的发展现状,从中发现问题并吸取教训和总结经验成果,以便为我国未来监察体制的发展完善开拓一定的思路和方向,减少发展道路中的些许弯路。由此,通过运用CiteSpace这一新近技术工具,以文献计量学方法,对CNKI中国知网数据库中收录的共计795篇监察法领域高质量文献进行系统梳理,将学科限定为法学学科,着重对我国监察法研究的关键词、发文量、发文时间、作者和研究机构分布、发文学科分布、发文期刊分布等方面进行可视化分析,综合统计并分析我国法学界于1992-2021年间在监察法领域所作的相关研究,直观呈现我国法学学者在监察法领域的研究概貌和最新进展,以期为深入理解并探测我国监察法领域的热点和前沿问题提供新的视角,为我国监察法领域的后续研究提供一定的研究方向。
二、数据来源与方法
(一)数据来源
本研究以CNKI中国知网数据库所收录的CSSCI来源期刊(包括扩展版)和北大核心期刊为主要的数据检索来源。中国知网相比其他同类数据库,具备来源和种类更加齐全、检索结果精准度更高、更新速度更加快速便捷、更具智能化等优势及特点,可以为研究的科学有效性提供保障。数据来源所采取的具体方法为:以“监察法”“监察体制改革”“监察制度”为主题,各主题间的联结词以“或者”衔接,并在中国知网数据库进行高级检索,标签选择“期刊”,具体的来源类别为“北大核心”和“CSSCI”。其中,北大核心指的是由北京大学图书馆主导制作并发布的《中文核心期刊目录总览》,定期更新并对外颁布;CSSCI即中文社会科学引文索引,是由南京大学中国社会科学研究评价中心开发研制,并由其在中文人文社会科学学术性期刊中经过定期精细且科学化的评选,挑出并对外公布在学术界具有高度学术性且编辑规范的期刊作为来源期刊(包括扩展板)。“北大核心”和“CSSCI”来源期刊的学术影响力在我国具有较高权威,其中CSSCI来源期刊更是为国内绝大多数高校和科学研究机构作为评价业内研究人员的科研能力和学术水准的权威依据。因此,挑选“北大核心”和“CSSCI”来源期刊中的相关论文,能够在很大程度上反映出监察法领域研究的具体动态及热点前沿问题,便于科学归纳和探索我国监察法的发展水平和方向。此外,本文将学科限定为法学相关学科,如行政法及地方法制、诉讼法与司法制度等,主要梳理和分析我国法学界在监察法领域的研究概况。最后,经过上述步骤共获得相关文献800篇。为了保证本研究所收集文献的准确性、可靠性和科学性,经过人工筛选剔除了部分书评、会议主持稿等非研究型文献,以及部分重复记录和无作者姓名的文献,最终共筛选出795篇有效文本作为本研究的基础样本。
(二)研究方法
本研究主要以新近主流可视化研究软件——CiteSpace5.7.R5作为整篇文章研究主题的工具载体,对监察法相关文献进行统计量化和可视化分析。该软件由陈超美教授研发,简单易上手且最终所呈现的数据非常强烈直观,最近几年在我国学界各领域均得到一定程度的适用。CiteSpace软件主要借助的是共引分析理论以及寻径网络算法,从而实现对特定领域相关文献的计量,能够输出相关主题在该领域内的具体发文趋势、关键词共现、作者共现、机构共现和研究热点聚类共现等可视化图表,以便探索该领域具体演化发展的路径和关键转折点。它以可视化知识图谱的方式,经过一定的人工数据分析和处理从而在人们面前绘制呈现出对该领域的热点和前沿问题的探测结果。以上文所提及的数据来源为基础,采用CiteSpace5.7.R5版本输出关键词、作者、研究机构等有关信息,将我国法学界在监察法、监察体制改革和监察制度主题内,于1992年到2021年间所作研究的概貌、发展趋势、热点及前沿问题进行可视化呈现。同时,本文还以Excel软件和中国知网自身所具备的可视化分析工具作为辅助性工具来协助处理部分数据,以定性和定量分析相结合的方式,梳理并分析我国法学界过去近三十年在监察法领域的研究脉络,从多角度、多方位对数据统计的外部特征作具体描述,深入剖析我国监察法领域当前的研究概貌、特点、问题和方向展望。
三、监察法研究的基本情况
(一)监察法相关发文时间与发文量分布情况统计
在1992-2021年的近三十年的时间里,我国法学界相关学者于北大核心和CSSCI来源期刊上刊发了共计795篇以“监察法”“监察体制改革”或“监察制度”为主题的学术论文。根据图1所示,1992年至2015年这二十三年间,我国法学界每年的发文量均低于25篇。在1992至1998年间,发文量一直处于平稳状态,在1999年出现一个小的提升但立马在2000年至2003年间落至最低点。从时间节点来看,原因主要在于1997年行政监察法的通过,导致1999年发文量出现部分波动式上升,并迅速因立法的通过归于研究的平稳期。因2004年国务院通过《中华人民共和国行政监察法实施条例》,发文量自2004年再次小幅提升以后,一直到2015年间继续处于较平稳的研究期。2016年,习近平总书记在十八届中央纪委六次全会上提出要形成“全面覆盖国家机关及其公务员的国家监察体系”,自此,我国开始大力从中央到地方推广实行监察体制改革,国家监察法的制定工作也逐渐提上了日程。在这一背景下,学术界积极响应国家时事,在监察法领域内迅速展开了广泛而深入的讨论和研究,相应地,研究成果也呈多倍数、高爆发式的增长,发文量在2017年直接由十几篇飙升至99篇,几乎是五倍的涨幅。在2017年至2021年期间,相关发文量基本保持增长趋势,截止到2021年6月25日,北大核心和CSSCI来源期刊上每年均有一百多篇监察法领域的论文发表量。其中,虽然在2020年相关发文量有所回落,但仍可以看出其有继续保持年均百篇的发文热度。著名专家普赖斯(D.S.Price)曾指出,在科技研究领域内,相关文献的增长一般分为四个阶段:在学科诞生的阶段,文献产出不稳定,一般难以进行量化分析;在学科的大发展阶段,文献数量会出现剧增,可以看出明显的增长趋势;在学科日趋成熟的阶段,文献数量的增长会趋于缓慢,有时候可以呈现出恒定量级;在学科的完备阶段,文献数量会不断减少,或表现出不规律的震荡之势。由此,1992-2021年期间所呈现的相关发文情况趋势图可以反映出,我国当前在监察法这一学科领域仍处于大发展阶段,当前学界尤其是法学界对于监察法、监察体制改革、监察制度等主题仍保持高度的关注,尤其在相关政策的引导和支持下,监察法这一学科还有很大的研究和发展空间。
(二)监察法相关发文学科和重要期刊分布情况
在限定主题词和期刊来源类别之后,尚未选取法学学科以前,共计1398条检索结果。从此时的学科分布来看,法学学科和政治学科是重点研究监察法领域的学科。在限定学科为法学学科后,根据图2显示,行政法及地方法制占比最大,发文量有408篇,占比39.01%;诉讼法与司法制度发文量有228篇,占比21.8%,法理、法史发文量有80篇,占比7.65%,刑法发文量有24篇,占比2.29%。因此,在监察法领域,我国当前主要以行政法学科和诉讼法学科学者为研究的主力军。与之相比,刑法作为与监察法具有密切联系的法学学科,研究成果相对较少,还有进一步探索和提升的空间。
从发文期刊分布情况来看,《法学》是发文量最高的期刊,共刊发总计23篇主题为监察法、监察制度或监察体制改革的论文。其次是《武汉大学学报(哲学社会科学版)》,发文量达12篇。此外,《中国法学》《中外法学》《新疆师范大学学报(哲学社会科学版)》《河南师范大学学报(哲学社会科学版)》《法商研究》《浙江社会科学》发文量均在4篇以上(见表1)。可以看出,我国部分大学学报对于监察法、监察制度或监察体制改革相关主题的论文有一定的发文偏好。从研究层次和基金支持情况来看,相关发文集中在社会科学领域,除国家层面的社会科学基金提供一定的支持之外,各地政府尤其是湖南、北京、江苏等地域也较为重视对该类主题提供基金支持。
图1 我国1992年-2021年相关发文情况趋势图
图2 我国1992-2021年相关发文学科分布饼状图
表1 1992-2021年相关发文在北大核心和CSSCI来源期刊的分布情况
(三)监察法相关发文作者分布情况
在CiteSpace5.7.R5界面中可以统计分析监察法相关发文作者分布情况。在其面板中,将时间区域固定为1992年1月至2021年12月,在节点类型(Node Types)中选择“作者”(Author),选择最小生成树算法精简网络(Minimum Spanning Tree,以下简称MST),最后得到364个节点,63条连线,密度为0.001的作者图谱,作者字体越大,其总体频次则越高,图3为经调整筛选后留下的部分总体频次数值较大的作者图谱。作者之间的连线代表二者间具有合作关系,连线越粗代表其合作共现的频次越高。根据图3显示,节点明显较大的作者分别为秦前红、周维栋、汪进元、张震、廖帅凯、王弘宁、王若磊、江国华、吴建雄。其中,秦前红更被学界称誉为“监察法研究第一人”,其在监察法领域的发文量也是最多的,高达22篇,并且根据CiteSpace自动生成作者网络数据叙述表,秦前红也是中心性排名最高的作者。其余学者也在监察法研究领域占据一定的地位,如吴建雄、江国华等人的发文量也有10篇之多(见表2)。从合作关系来看,张震和廖帅凯、周维栋和汪进元等人之间具有明显的合作关系。从论文的被引情况来看,中国政法大学陈光中发表于《中国法学》2017年第4期的《我国监察体制改革若干问题思考》一文被引数量最高,被引次数高达331次。除此以外,引用次数超过100次的还有33篇,其中秦前红发文量最多,有3篇均为100次以上的被引数,分别在《环球法律评论》《探索》《中外法学》期刊上发表。
表2 1992年-2021年相关论文的高产作者分布情况(6篇以上)
图3 作者聚类共现图谱
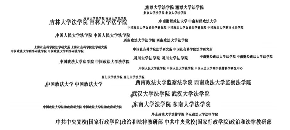
(四)监察法相关发文研究机构分布情况
此外,在CiteSpace5.7.R5界面中同样可以统计分析监察法相关发文研究机构分布情况。在面板中,时间区域依旧保持在1992年1月至2021年12月区间,在节点类型(Node Types)中选择“机构”(insti-tution),阈值采用Top 50 per slice,继续选择MST算法精简网络,研究机构节点越大,字体越大,表明其总体频次越高,最后经调整筛选后得到图4所示的研究机构聚类共现图谱。从该图谱来看,对监察法、监察制度及监察体制改革相关主题的研究主要集中在武汉大学法学院、中共中央党校(国家行政学院)政治和法律教研部、东南大学法学院、西南政法大学监察法学院、吉林大学法学院、中国政法大学法学院、湘潭大学法学院等。其中,武汉大学法学院的中心性最高,这也可能是影响前文所提及的《武汉大学学报(哲学社会科学版)》在期刊发文偏好中位居前列的重要因素。从发文计量来看,中国政法大学发文量最高,达86篇。除此以外还有15所高校发文量在10篇以上(见表3)。从图表来看,发文量靠前的机构中属于有传统法学学科名校“五院四系”之称的机构有8所,分别为中国政法大学、西南政法大学、华东政法大学、中南财经政法大学、武汉大学、中国人民大学、吉林大学、北京大学,且均位居前十,可以看出以上传统法学名校对监察法领域的关注和重视。此外,湘潭大学和东南大学两所机构在该领域的发文量跻身前十,这与湖南省和江苏省教育厅的重视程度较高、两所高校法学院本身对监察法领域的关注度较高(如东南大学法学院设有专门的“江苏高校哲学社会科学重点研究基地“反腐败法治研究中心”),该领域高产作者如吴建雄、林艺芳、刘艳红等人隶属以上高校等因素均有着密切联系。
图4 研究机构聚类共现图谱
表3 1992年-2021年不同机构相关论文的分布情况(10篇以上)
四、监察法研究的热点与前沿分析
(一)监察法研究的关键词词频分析
关键词与相关领域的文献紧密相关,可以反映某一文献的核心主题词汇,是对某一文献主题的高度凝练。在某一领域内,频次出现越高的关键词越能代表这一领域的研究热点。在CiteSpace5.7.R5界面中,时间区间依旧限定在1992年1月至2021年12月,在节点类型(Node Types)中选择“关键词”(Key-word)并进行运作,共得到568个节点,1506条连线,密度为0.0094,并最终生成图5所示的相关发文关键词共现图谱。在该图谱中,节点呈圆圈状且规律同上,节点越大,关键词的字体也越大,代表此关键词出现的总体频次越高。关键词之间的连线表明其出现在同一篇文献中,连线越粗,代表着两个关键词共同出现在同一篇文献的频次越高。图5所展现的关键词共现图谱看似错综复杂,没有规律,但实际上可以反映出诸多关键词之间的紧密联系,符合陈悦、陈超美等人所作“科学发展总的模式与其说像树,更像网”之表述。根据图5显示,在监察法、监察体制改革或监察制度的相关主题中,监察体制改革、监察委员会、监察法、监察制度、职务犯罪、监察、反腐败、国家监察体制改革、监察权、监察调查、留置等节点出现的频次较高,其中监察体制改革、监察委员会、监察法、监察制度、职务犯罪、国家监察体制改革、监察权的中心性最高。如表4所示,从计量的角度统计观察关键词出现的频次可以看到,监察体制改革的频次最高,达93次;监察委员会为89次,监察法为77次,监察制度为67次,职务犯罪为55次,基本与图5所呈现的关键词共现图谱情况相符。另外,部分关键词虽然出现的频次较小,如调查权16次、刑事诉讼法15次、法法衔接14次等,但其在图谱中展现出在关键词共现关系间重要的连接作用。
图5 相关发文关键词共现图谱
表4 1992-2021年主要高频关键词(18次以上)
(二)监察法研究热点聚类分析
经过Citespace处理,最终可以导出图6所示的研究热点聚类共现图谱。根据图6显示,以监察法、监察体制改革或监察制度为主题的研究中,包含10个聚类,分别为#0留置、#1监察委员会、#2监察制度、#3劳动监察制度、#4体制改革、#5御史台、#6检察机关、#7国家监察、#8国家人权机构、#9中华人民共和国行政监察法。以上10个聚类可以再次分成四个类别,第一类包括#2监察制度和#5御史台,第二类包括#3劳动监察制度和#9中华人民共和国行政监察法,第三类包括#1监察委员会、#4体制改革和#7国家监察,第四类包括#0留置、#6检察机关和#8国家人权机构。
第一类是与监察制度和御史台有关的聚类研究。监察制度和御史台有关内容包括我国历代的监察制度、国外的监察制度、新国家监察制度等。围绕御史台聚类的研究主要表现为对我国古代监察制度的梳理研究,我国自秦代正式建立起监察制度以后,历朝历代的监察机构多有所沿革并不断完善,传统的监察制度可以为我国当代监察体制的改革提供一些经验参考。除了通过梳理古代监察制度以期为当代监察体制改革提供启示这一视角之外,还有从单纯对不同朝代监察制度的梳理和特点分析、对不同朝代监察制度的比较等视角所作的研究。对于我国当代新监察制度的研究包括以“以审判为中心”为出发点,结合指出我国当前监察体制改革亦为司法体制改革,监察体制同样应当坚持以审判为中心。
第二类是与劳动监察制度和中华人民共和国行政监察法有关的聚类研究。该类研究集中出现在1997年行政监察法颁布施行到2016年提出监察体制改革期间。此时,学界主要围绕行政监察进行研究。一方面,部分学者专门针对劳动监察制度,指出我国劳动监察制度对劳动权益保障的重要功能及存在的不足之处,并提供了一些完善建议。另一方面,部分学者围绕我国整体的行政监察工作,指出存在的问题并提供完善建议,包括与国外行政监察制度的比较分析,通过考察北欧地区的监察专员制度等方式借鉴域外发达国家行政监察制度的实践经验。此外,还有围绕我国当代监察体制改革所引起的对于行政监察制度存废问题的探讨。
第三类是与监察委员会、体制改革和国家监察有关的聚类研究。该类研究集中出现在2016年提出的监察体制改革之后,在最近几年有一个突进增长态势,发文量突飞猛进。高产作者如秦前红、吴建雄等人的多数文章也主要围绕该类问题展开讨论和研究。例如,秦前红教授指出2017年以来我国学界在国家监察体制改革和国家监察立法方面所进行的系列理论研究一度成为学术热点, 但随着中央和地方各级监察委员会的成立与运转,以及我国监察法的正式推行,在监察法学方面研究还有较大的拓展和完善空间。吴建雄教授等学者从完善我国监察组织架构的角度分析并研究反腐败机制,指出我国当前反腐败机制仍然存在诸多问题和弊端,例如党纪与国法不分、纪检与监察混同等问题,并提出了建立国家监察委员会以及相关机构如何设置等方面的构想。江国华、 何盼盼等人提出应建立中国特色的监察法治体系,从组织体系、职权体系、运行程序等方面展开系列讨论。
第四类是与留置、检察机关和国家人权机构有关的聚类研究。2018年出台的监察法为监察委员会赋予了留置权,自此,留置以及与之相关的人权保障、监检衔接等主题的研究升为法学界的研究热点。刘艳红教授认为,留置从性质上划分应当属于限制人身自由一类的强制措施,这也与人权保护有着密切关联,监察法当前所设置的留置规则有着不完全性的法治进阶,不利于人权保障,以程序自然法为指导设计并构建“两分”构造,可以为留置规则提供内外部自洽的必要条件。方明等学者认为监察委员会基于职务犯罪方面的调查,应与刑事诉讼法从程序、调查措施、证据等方面构建起有效衔接。洪浩等学者亦从留置权的属性着手,试图在监察留置和审查起诉之间构建起直接有效的衔接纽带。
图6 研究热点聚类共现分析图
(三)监察法研究前沿趋势分析
研究前沿指向的是在某一领域的科学研究中,时间最新最近、最具有发展和研究潜力、最具先进性的研究主题,强调某一领域中最新的研究动态和突变特征。通过文献计量Citespace软件的处理,同样可以呈现和勾画出监察法领域的研究前沿问题,探索该领域内具有研究发展潜力的相关论题。根据图7所展示的1992年-2021年监察法领域内相关发文的突变词变化时区分析图谱,以及图8所展示的关键词突现信息分析图显示,我国在这一时间跨度内共有21个关键词突现,并且在不同时区内出现不同程度的变化,表明我国法学界在这近三十年内的研究重点和热点话题也在发生着变迁,并呈现出阶段性特征。基于图8可以将其分为三个阶段,分别为1992年-2016年,2016年-2018年,2018年-2021年。
第一阶段从1992年开始到2016年结束,该段时间突现的高频关键词主要为制度逻辑、反腐法治化、协商治理、合宪性控制、习近平法治思想、体制改革、权威高效、监察法治思维体系、劳动监察、监察制度和监察。其中,制度逻辑、反腐法治化、协商治理、合宪性控制的中心性均为7.98,一直是这一阶段的研究热点。劳动监察和监察制度从1996年开始成为热点并于2016年热度衰退,这也与行政监察法的出台到废止具有紧密关联。第二阶段从2016年开始到2018年结束,该段时间突现的高频关键词主要为国家监察体制改革、监察委员会、监察体制。其中,监察委员会的中心性显著高于其他两个,为18.52。这一阶段的关键词突现可以反映出,学界的研究热度紧随2016年中央提出监察体制改革到2018年监察法正式出台这一时期的政策和法律制度而变化。由于监察委员会和2016年提出的国家监察体制改革具有紧密联系,学者也多数是将二者结合起来研究和讨论,例如秦前红、吴建雄、陈光中、朱福惠等人均为其代表。第三阶段从2018年开始到现在,这段时间突现的高频关键词主要为监察权、监察法、留置、检察机关、监察调查、法法衔接、刑事诉讼法。其中,监察法从2018年突现且中心性最高,为10.82,这与监察法在2018年出台有着直接关联。此外,留置和检察机关的热度仅维持在2018年到2019年,从2019年开始,监察调查、法法衔接和刑事诉讼法开始成为研究热点并一直维持至今,体现出我国学者当前在监察法领域更集中关注与刑事诉讼法等刑事法律的衔接问题。监察法的出现直接打破了刑事诉讼法原有框架下的刑事案件管辖分工,对监察机关同检察院、公安机关之间的关系整合和职权配置问题作出了新的界定,因此法法衔接问题理应当前监察法领域学界需要切实关注和研究的重中之重。图7也能够清晰反映出我国在监察法领域的研究发展脉络,需要注意的是,关键词在这一时区分析图谱中会固定于其首次出现的年份。
图7 1992-2021年相关发文突变词变化时区分析图谱
图8 1992-2021年相关发文关键词突现信息分析图
五、监察法研究可视化分析的结论与启示
基于CiteSpace软件,对我国1992年至2021年法学界关于监察法研究的795篇文献所进行的计量统计和可视化图谱分析,分别从监察法相关发文时间与发文量分布情况、发文学科和重要期刊分布情况、发文作者分布情况、发文研究机构分布情况、关键词词频分析、关键词突现信息分析、热点聚类共现分析、突变词变化时区分析等方面对我国近三十年内监察法领域研究情况进行梳理和总结。可以看出,当前我国法学界在监察法领域的研究情况具有如下特点:一是紧紧跟随时代发展变化的步伐,在不同时期下具有不同的研究侧重点;二是研究内容广泛,广度和深度都紧密贴合时代和社会发展的现实需求;三是研究机构相对集中,主力军仍主要集中在传统法学名校,但也有部分高校如东南大学、湘潭大学等新鲜主力军涌入;四是研究视角多元化,在行政法、宪法、诉讼法、刑法、法理、经济法等多学科中均有所涉及;五是研究热点较为集中,在不同时期内呈现出符合社会需求的不同研究重点和热点。同时,经过近三十年的发展,我国学界在监察法领域虽然取得了一定的研究成果,但也表现出一些不足之处,例如对国外类似监察制度的研究相对较少,且不论在广度还是深度层面均有所匮乏;此外,相关文献研究更偏向于规范研究,多从制度功能、逻辑、立场等方面分析,而很少结合实践采用实证研究方法,在实证研究方面有较大的空白。
结合以上对我国法学界近三十年在监察法领域研究情况的有序梳理和分析,可以期待学术界在未来从如下几个方面做出努力:第一,响应数据呈现的研究前沿问题,积极加强与刑事法律衔接问题的研究;第二,加强对域外有关监察制度的梳理和分析,尤其是法律制度较为发达的国家,包括欧美日等地,从广度和深度方面共同把握;第三,加强在监察法领域的实证研究。任何制度都脱离不开对实践经验的总结,都要与本国国情和制度具体在实践中的运作情况相结合。只有经过实践的反复锤炼和检验不断完善我国的监察体制,才能最终形成一套具有中国特色的、完备且成熟的监察体制。
来源:《上海法学研究》集刊2021年第23卷(东南大学文集)
版权声明:我们致力于保护作者版权,注重分享,被刊用文章【行政监察法实施条例(我国监察法研究热点与前沿的可视化分析)】因无法核实真实出处,未能及时与作者取得联系,或有版权异议的,请联系管理员,我们会立即处理! 部分文章是来自自研大数据AI进行生成,内容摘自(百度百科,百度知道,头条百科,中国民法典,刑法,牛津词典,新华词典,汉语词典,国家院校,科普平台)等数据,内容仅供学习参考,不准确地方联系删除处理!;
工作时间:8:00-18:00
客服电话
电子邮件
beimuxi@protonmail.com
扫码二维码
获取最新动态
