中级会计的朋友们,今天都考得怎么样呢?无论大家考得好与不好。我们都要放平心态,乐观面对喔。
今日份的考生会议真题已经就绪,明天考的姐妹们都可以看看,对对答案,自己心中也有个数,估一下大概分数。最后还是希望大家都能够顺利通过考试!
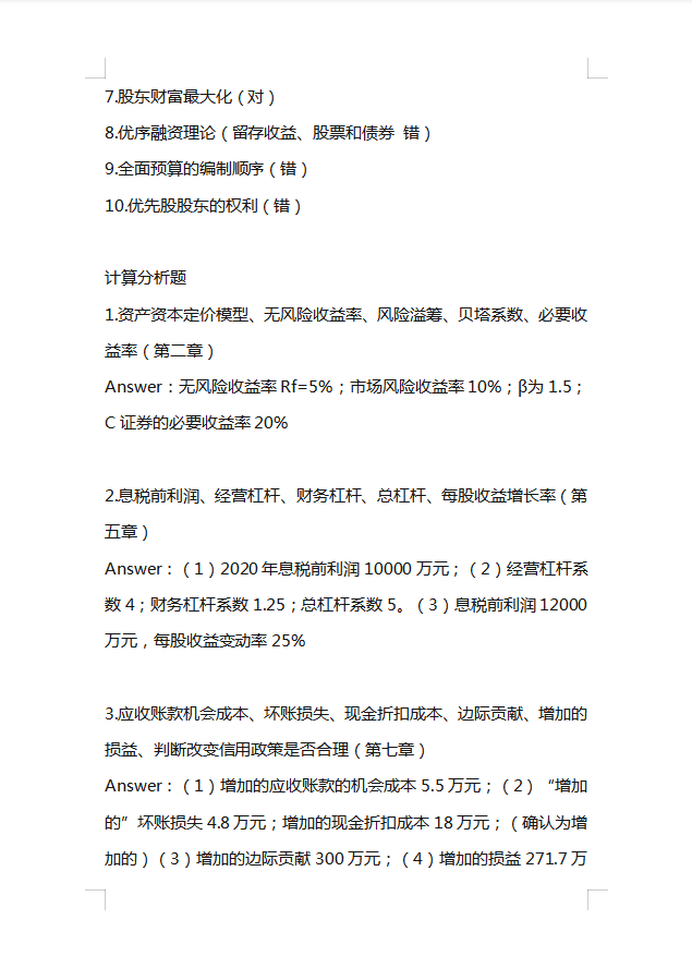
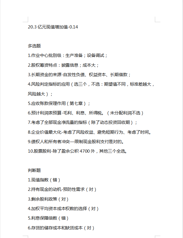
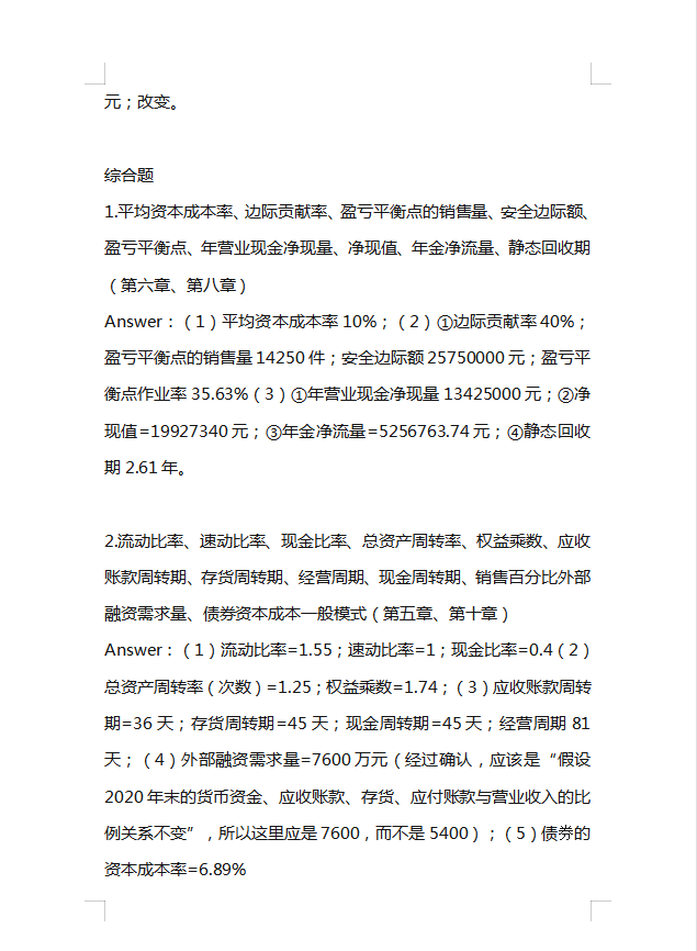
2021年中级会计考试,9.4号—9.6号三天全部考试真题回忆都已经给大家整理出来了,附有答案解析,能够清晰明了的看清读懂。
(文末获取完整版)
因此篇幅有限,就不一一展示了...
版权声明:我们致力于保护作者版权,注重分享,被刊用文章【中级会计实务真题(对答案)】因无法核实真实出处,未能及时与作者取得联系,或有版权异议的,请联系管理员,我们会立即处理! 部分文章是来自自研大数据AI进行生成,内容摘自(百度百科,百度知道,头条百科,中国民法典,刑法,牛津词典,新华词典,汉语词典,国家院校,科普平台)等数据,内容仅供学习参考,不准确地方联系删除处理!;
工作时间:8:00-18:00
客服电话
电子邮件
beimuxi@protonmail.com
扫码二维码
获取最新动态
