本专栏为你提供超千份的合同模板,商务、创业、工程、二手房车、合作、销售等等,内容丰富,涉及甚广,分类整齐,电子版均可修改、编辑、打印。为你扫清套路,助你打造私人豪华合同资料库。
本章内容:产品技术设计开发加工委托合同范本,共计16份合同模板。
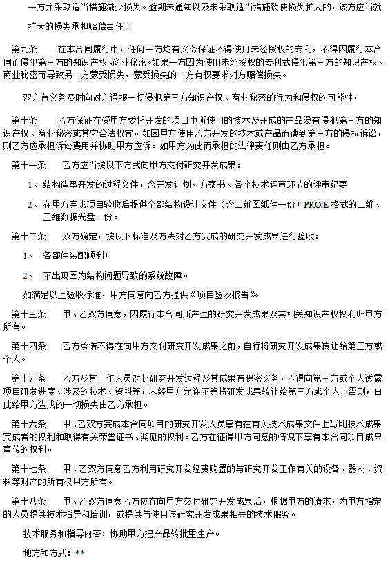
双方确定本合作项目的技术风险,双方同意通过协商的方式解决因技术风险带来的损失。认定技术风险的基本条件是:
1、 本合同项目在现有技术水平条件下具有足够的难度;
2、 乙方在主观上无过错认定研究开发失败为合理的失败。
一方发现技术风险存在并有可能致使研究开发失败或部分失败的情形时,应当在3日内通知另一方并采取适当措施减少损失。逾期未通知以及未采取适当措施致使损失扩大的,该方应当就扩大的损失承担赔偿责任。
篇幅有限,仅展示部分内容,完整电子版,购买专栏可获得。
版权声明:我们致力于保护作者版权,注重分享,被刊用文章【加工合同(产品技术设计开发加工委托合同范本)】因无法核实真实出处,未能及时与作者取得联系,或有版权异议的,请联系管理员,我们会立即处理! 部分文章是来自自研大数据AI进行生成,内容摘自(百度百科,百度知道,头条百科,中国民法典,刑法,牛津词典,新华词典,汉语词典,国家院校,科普平台)等数据,内容仅供学习参考,不准确地方联系删除处理!;
工作时间:8:00-18:00
客服电话
电子邮件
beimuxi@protonmail.com
扫码二维码
获取最新动态
