未雨绸缪,机会不会等待着你。公司下达了一项重要任务,由于财务经理忙不过来,就找李会计来帮忙一起完成这个任务。这项任务用到的成本的内容过多,李会计不仅工作多年经验丰富,对于成本也是懂的。后来项目完成后,公司进行奖励,财务经理就把这次的功劳给了李会计,让李会计升职做了财务主管。下面就让我们一起来看看这份成本核算吧!
【文末有完整版可带走】
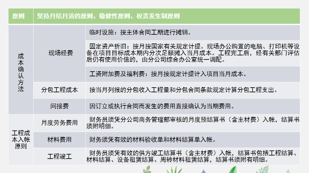
由于篇幅有限,有关项目成本核算的内容就到这里,希望对你有所帮助。
对于以上内容有参考的,看下方
版权声明:我们致力于保护作者版权,注重分享,被刊用文章【成本会计怎么做账(一套成本核算)】因无法核实真实出处,未能及时与作者取得联系,或有版权异议的,请联系管理员,我们会立即处理! 部分文章是来自自研大数据AI进行生成,内容摘自(百度百科,百度知道,头条百科,中国民法典,刑法,牛津词典,新华词典,汉语词典,国家院校,科普平台)等数据,内容仅供学习参考,不准确地方联系删除处理!;
工作时间:8:00-18:00
客服电话
电子邮件
beimuxi@protonmail.com
扫码二维码
获取最新动态
