
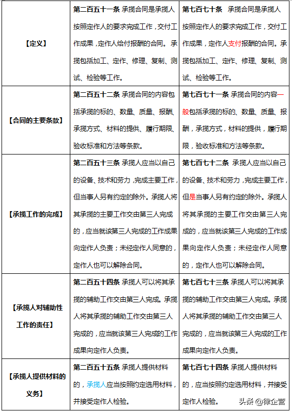
根据《民法典》的定义,“承揽合同”是指“承揽人按照定作人的要求完成工作,交付工作成果,定作人支付报酬的合同。”典型的承揽合同,包括加工、定作、修理、复制、测试、检验等工作,例如建筑领域的地基基础检测,家装行业橱窗、门柜的定制,日常生活中轿车的维修、保养等等。因此,承揽合同是日常生活中较为常见的一种合同类型。
为了更好地把握承揽合同履行过程中的法律风险、为宁夏地区建筑业、制造业及批发和零售业等相关市场主体提供参考和借鉴,笔者梳理了2019年至2021年末近三年内宁夏地区相关人民法院审理承揽合同纠纷案件的裁判结果,以期从业人员更准确地把握宁夏地区司法实践中审理该类合同纠纷案件的裁判观点及裁判思路,从而更有针对性地进行风险防范。
数据来源
时间:2018年11月14日 — 2021年11月14日
案例来源:中国裁判文书网、kindlelaw数据库、alpha数据库
案由:承揽合同纠纷
地域:宁夏回族自治区
案件数量:3757件
数据采集时间:2021年11月14日
案件检索
本次检索获取了承揽合同纠纷自2018年11月14日至2021年11月14日共3757篇裁判文书。
(一)承揽合同纠纷的案由及子案由分布
从上面的案由分类情况可以看到,法院一般直接以二级案由“承揽合同纠纷”进行审理,有2893件,占一半以上。其次是三级案由修理合同纠纷、定作合同纠纷、加工合同纠纷、检验合同纠纷。
从上面的行业分类情况可以看到,承揽合同纠纷当前的行业分布主要集中在建筑业,制造业,批发和零售业,房地产业,租赁和商务服务业。
从上面的程序分类统计可以得出承揽合同纠纷下当前的审理程序分布状况,其中一审案件有2993件,二审案件有359件,再审案件有41件,执行案件有359件。并能够推算出一审上诉率约为11.99%。
裁判结果
一审裁判结果
通过对一审裁判结果的可视化分析可以看到,当前条件下全部/部分支持的有980件,占比为32.74%;撤回起诉的有584件,占比为19.51%,驳回起诉或驳回诉讼请求的案件有157件,占比约为5.2%。
二审裁判结果
通过对二审裁判结果的可视化分析可以看到,当前条件下维持原判的有204件,占比为56.82%;改判的有52件,占比为14.48%;其他的有42件,占比为11.70%。
再审裁判结果
通过对再审裁判结果的可视化分析可以看到,当前条件下驳回再审申请的有24件,占比为58.54%;提审/指令审理的有7件,占比为17.07%;改判的有4件,占比为9.76%。
通过对标的额的可视化分析可以看到,标的额为50万元以下的案件数量最多,有1727件,100万元至500万元的案件有114件,50万元至100万元的案件有86件,500万元至1000万元的案件有11件,1千万元至2千万元的案件有4件。
通过对审理期限的可视化分析可以看到,当前条件下的审理时间更多处在31-90天的区间内,平均时间为82天。
此处统计了承揽合同纠纷案件中所有被援引的高频法条,其中,高频实体法条见下表:(内容见附件)
高频程序法条见下表:
1.关于管辖法院,承揽合同纠纷适用一般地域管辖,即被告住所地或合同履行地。
案号:(2021)宁0104民初8170号
判决摘要:本案系承揽合同纠纷,应由被告住所地或合同履行地人民法院管辖。
2.建设工程施工合同与承揽合同的主要区别在于根据法律法规的强制性规定,承揽主体完成承揽任务是否按照必须具备相关资质。
(2019)宁0106民初14363号
判决摘要:本院认为,建设工程合同是特殊的加工承揽合同,其与加工承揽合同区别主要是国家对建设工程施工的主体有特殊资质的要求,符合资质要求的主体签订的合同才是有效合同,加工承揽合同的主体国家无强制性要求,只要其有技术能完成合同约定的任务,向相对方交付成果即可签订合同、承揽一定的工作任务。
3.承揽人完成工作的,应当向定作人交付工作成果,并提交必要的技术资料和有关质量证明。
案号:(2020)宁0303民初2640号
判决摘要:关于反诉原告要求反诉被告交付门窗检测报告,包括门窗原材料出厂合格证、进场检验报告、试验报告合同复验报告、中空玻璃出厂合格证、节能性能标识证书的反诉请求,反诉被告当庭陈述当时口头约定的原材料出厂检验报告、合格证、中空玻璃出厂合格证、检验报告其已经给反诉原告提供了,但反诉被告未提交证据证明,反诉被告应按约定向反诉原告交付。
4.承揽人向定作人交付工作成果并经定作人使用后,视为工作成果质量合格。
案号:(2021)宁0122民初3951号
判决摘要:涉案彩钢棚施工结束交付原告使用时,原告亦未对涉案彩钢棚使用地方钢及彩钢板的质量标准及施工质量提出异议,双方对涉案彩钢棚进行了结算,原告向被告支付了部分费用,剩余部分费用出具了欠条予以确认,故涉案彩钢棚的工程质量视为合格
5.承揽人未按期完成工作成果,定作人有权解除合同并要求承揽人赔偿定作人经济损失。
案号:(2021)宁0104民初9572号
判决摘要:原告在被告处定做衣柜和橱柜等家具,由被告完成工作并交付工作成果,原被告之间已建立承揽合同关系,双方均应按照合同约定履行义务。现被告至今未按照合同约定的期限履行合同义务,原告请求被告退还相应的合同价款9498元,并主张被告按双方的约定,承担违约责任,赔偿原告损失9000元,符合法律规定,本院予以支持。
6.关于惩罚性赔偿的适用,承揽人交付的工作成果不符合约定的,定作人可以解除合同并要求承揽人退还部分或全部费用并赔偿经济损失;定作人为消费者的,可以适用《中华人民共和国消费者权益保护法》关于三倍惩罚性赔偿的规定,要求承揽人赔偿经济损失。
案号:(2021)宁0104民初8252号
判决摘要:根据《中华人民共和国消费者权益保护法》第五十五条的规定,韩英有权要求积简美居经销部按照商品价款的三倍加倍赔偿损失,现韩英要求积简美居经销部加倍赔偿损失14万元,未超出其实际支付家具款的三倍,故本院予以支持。
7.承揽人在工作过程中,因过错造成定作人财产损失的,应当以实际造成的损失金额进行赔偿。
案号:(2020)宁0104民初9498号
判决摘要:通过原告委托诉讼代理人周丽丽与被告工作人员畅琳的通话录音以及银川华夏汽车销售有限公司出具的《接车问诊表》和宁夏昊驰机动车鉴定评估有限公司出具的《鉴定意见书》中有关车况的记载,可以证明被告在保养过程中出现工作失误,误将原计划加入差速器的油加入变速箱中,将差速器的油放掉未加入新油,导致车辆损坏。被告未按约定保养车辆,构成违约,应承担相应的赔偿责任。
8.定金罚则的适用,承揽人收取定作人支付的定作费用后未履行承揽义务的,定作人解除合同并要求返还所付费用时,承揽人还应以合同价款的至多20%向定作人额外支付费用。
案号:(2020)宁0104民初14906号
判决摘要:原告与被告签订的《富桦源整体定制家居销售合同》约定原告应支付总货款80%即26400元的定金后被告方可下单生产,根据前述法律规定,定金不得超过6600元(33000元×20%),超过20%的部分性质应理解为预付货款。收受定金的一方不履行约定的债务的,应当双倍返还定金。
9.定作人应当就所提出的承揽成果存在的质量问题承担举证责任,经定作人验收合格后的承揽成果,定作人不得再提出质量异议。
案号:(2020)宁0104民初12523号
判决摘要:虽然原告于2020年10月发现餐车有漏雨问题,但被告已于2020年8月15日对原告制作、改造的餐车验收合格,且双方并未约定质量异议期,故应当视为被告认可原告交付的该10辆餐车无质量问题。
10.承揽人在工作中未经定作人允许,超出承揽合同范围完成承揽工作的,定作人有权拒绝支付超出工作内容的费用。
案号:(2020)宁0121民初2996号
判决摘要:在修理过程中即便有无法进行修复确有必要进行更换的项目,原告应及时告知被告,并征得被告的同意或许可,而非擅自单方做主更换……因该部位破损到如何程度,是否需要更换,既未征得被告的同意和许可,原告也未提供必须更换的相关证据,故该费用本院不予认定;锅圈、轮胎、防冻液、机油等费用原告未征得被告的同意和许可,也未提供是必须更换的证据,被告均不认可,故本院不予认定。
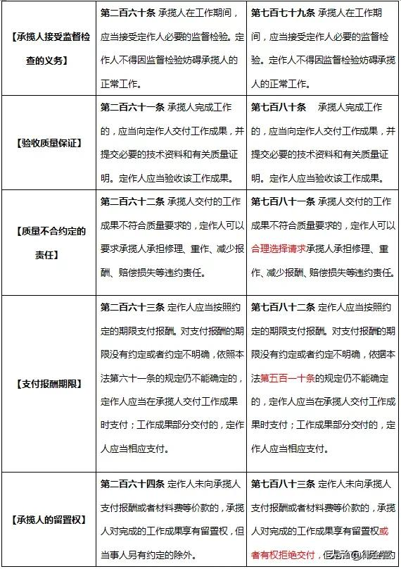
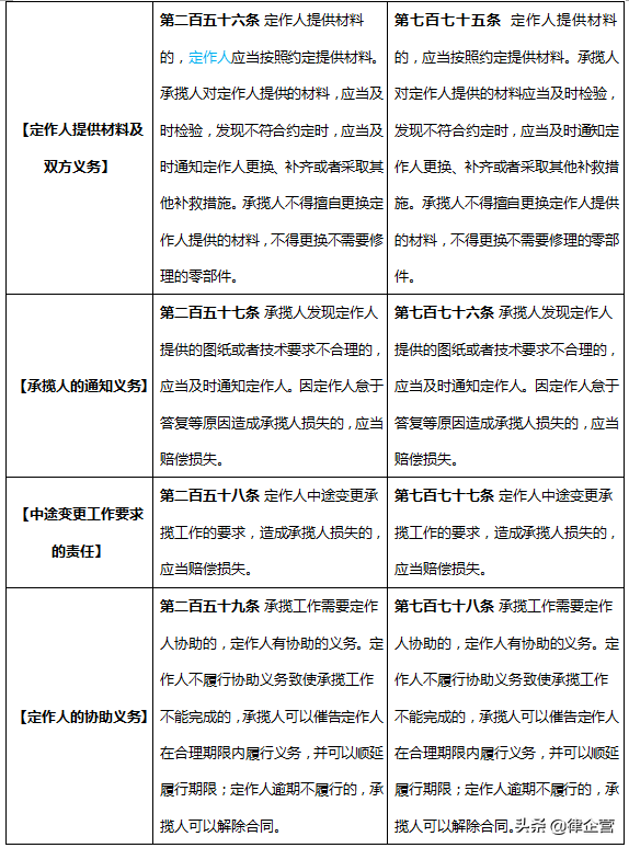
附:原《合同法》与《民法典》关于承揽合同法律规定对照表。

版权声明:我们致力于保护作者版权,注重分享,被刊用文章【承揽合同纠纷(宁夏地区法院近三年承揽合同纠纷大数据报告)】因无法核实真实出处,未能及时与作者取得联系,或有版权异议的,请联系管理员,我们会立即处理! 部分文章是来自自研大数据AI进行生成,内容摘自(百度百科,百度知道,头条百科,中国民法典,刑法,牛津词典,新华词典,汉语词典,国家院校,科普平台)等数据,内容仅供学习参考,不准确地方联系删除处理!;
工作时间:8:00-18:00
客服电话
电子邮件
beimuxi@protonmail.com
扫码二维码
获取最新动态
