>雄安新区容城县招聘教师200人
>石家庄市盛世长安实验幼儿园教师招聘公告
>盛世长安小学、瀚唐小学劳务派遣制教师公开招聘公告
>邢台市教育局2018年市直高中教师选聘公告
>隆尧经济开发区管委会公开招聘劳务派遣制工作人员的公告
>河北工业职业技术学院2018年公开招聘管理人员(人事代理)的公告
>唐山市食品药品综合检验检测中心面向社会公开选聘高层次人才的公告
>迁安市富民劳务派遣服务站关于招聘教育系统劳务派遣工的公告
>保定市徐水区公安局公开招录公安辅警的公告
>冀南新区公开招聘教师公告
>任丘市公安局公开招聘辅警的公告
>邯郸市永年区2018年公开招聘教师公告
>国家体育总局冬季运动管理中心2018年面向全球公开招聘工作人员公告
>安平县2018年公开招聘小学劳务派遣教师公告
>秦皇岛市北戴河区人力资源和社会保障局2018年行政执法辅助人员招聘公告
>景县教育局关于招聘劳务派遣教师的公告
>青龙满族自治县2018年招聘普通高中、职业高中、县城初中及幼儿编外教师实施方案
为了补充我县中、小学(幼儿园)教师缺口,经县政府同意,决定面向社会公开招聘中、小学(幼儿园)教师。
一、招聘岗位
共招聘教师200名。其中初中50名、小学125名、幼儿园25名。
报名人数不足岗位计划的2倍时,核减该岗位招聘计划,调剂到其他招聘岗位。
二、招聘条件
(一)应聘初中教师须具有保定市籍(县域外应聘人员不承诺户籍迁入);应聘小学(幼儿园)教师须具有雄安新区三县户籍。
(二)遵守宪法和法律,具有良好的品行和职业道德。
(三)能胜任相应阶段教育教学工作,服从安排。
(四)身体健康,无传染性疾病,无抑郁病史及精神心理问题。
(五)年龄30周岁以内(1988年8月1日以后出生),全日制研究生学历35周岁以内(1983年8月1日以后出生)。
(六)招聘岗位所需具体条件见《容城县公开招聘中小学教师岗位信息表》。
(七)已聘用为容城县教师人员(代课老师除外)不得参加本次报名。
(八)因犯罪受过刑事处罚的、曾被开除公职的、以及法律、法规规定不得聘用为事业单位工作人员的其它情形人员,不得应聘。
三、招聘程序
(一)网上报名
1.报名时间:2018年8月22日9:00至8月24日17:00。
2.对报考人员网上报名登记表填写信息进行资格初审。缴费截止时间为8月25日11:00。
3.打印《笔试准考证》。资格初审通过的考生,于8月27日15:00起登录报名网站,自行打印《笔试准考证》。
4.网上报名实行严格的自律机制。报考人员必须承诺履行《诚信承诺书》,对提交审核报名信息的真实性负责。凡发现网上填报的信息与事实不符的,取消聘用资格,情节严重的记入诚信档案。
5.每人限报一个岗位,缴纳报名考务费45元。
(二)笔试
1.笔试时间为2018年8月29日上午9:00-11:00。笔试地点见准考证。
2.笔试满分100分,笔试内容主要包括公共基础知识、教育法律法规、教育学、心理学、教材教法和教育教学改革知识等。笔试题型全部为客观题。
3.依据笔试成绩从高到低的顺序,按岗位招聘人数1:1的比例确定体检名单,比例内末位成绩并列的,优先进入体检的顺序为:①全日制院校毕业学历层次高的;②符合报考岗位规定学历毕业时间早的;③所学专业与岗位一致的。
笔试成绩在考试后第二天在报名网站和容城县政府门户网站(http://www.hbrc.gov.cn/)查询。
(三)资格审查
资格审查时间2018年8月31日至9月1日。笔试成绩合格者,提供提交身份证、户口本、毕业证、教师资格证原件及复印件一份。以上材料交至容城县奥威路118号县政府大楼315室。
(四)体检
体检与资格审查同步进行。体检时间为2018年8月31日至9月1日每天上午8:00。初中、小学英语、幼儿园教师岗位8月31日体检;其他岗位9月1日体检。地点在容城县中医院。
体检标准参照《公务员录用体检通用标准(试行)》执行。逾期不参加体检人员取消聘用资格。
初次体检不合格者允许复检一次,复检仍不合格者取消聘用资格。
(五)选岗
选岗时间为2018年9月2日9:00,地点为容城县教育局。依据笔试成绩,在本岗位内从高分到低分由本人依次选择任课学校,并服从调剂。逾期不到者取消聘用资格。
(六)试岗
试岗时间自2018年9月3日至9月14日。按出勤、教学常规、教学能力等方面对试岗人员进行考核打分。试岗满分为100分,80分以上为合格,不合格者取消聘用资格,按笔试成绩依次顺延。
(七)政审
政审时间为2018年9月15日至9月26日,提交《政审表》、人事档案。
逾期不提交上述资料人员取消聘用资格,按岗位分数高低顺延补录。
(八)公示
笔试成绩、聘用人员均向社会公布,公示期为七天。
公示期间经举报查实的不合格人员,不予聘用,依次递补。
四、待遇
(一)聘用人员采取人事代理方式,合同期三年,合同期满,双方另行协商合同续签事宜。
(二)工资待遇比照本县事业单位同等条件人员,人力资源公司负责缴纳五险一金,个人部分由人力资源公司代扣代缴。
(三)管理及考核。聘用人员纳入学校常规管理,依据学校考核办法进行考核,对年度考核不合格者予以辞退。
联系电话:
0312-5612429 5612525
石家庄市盛世长安实验小学附属幼儿园(民办)以体验式学习,全面发展为教育理念,拥有雄厚的师资,先进的教学设备,优美的生活环境。室内配备新风系统、水处理系统、中央空调、全程监控;户外园林化建设,环境优雅别致。
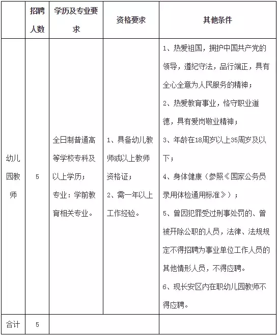
现因教学需要,需面向社会招聘幼儿园教师5名,具体内容如下:
一、招聘岗位需求情况及招聘条件
二、工作地点
中山路26号棉二生活区(中山路26号原八十五中院内)
三、用工形式与薪酬待遇
录用者与石家庄市盛世长安实验小学附属幼儿园直接签订劳动合同。
1、薪酬待遇:月薪2600-3500元(具体薪酬根据个人能力及承担工作量核定),缴纳五险。一经录用,试用期1个月,试用期工资1650元/月;试用期满合格者,申请转正工资待遇。
2、享受五险待遇。享受国家法定节假日,寒暑假倒休1个月并享受基本工资待遇。
四、报名方式及要求
报名方式:采用网上报名和资格初审的方式。
报名网址:诺招聘网www.noahjob.cn
五、时间安排及招聘流程
1、网上报名环节要求所有报名人员必须经诺招聘网(www.noahjob.cn)线上报名,严禁弄虚作假,一经发现取消录用资格。
2、网上报名后由诺亚人力工作人员依据招聘岗位设置的条件进行资格审查,通过资格审查的考生须在网上缴纳面试服务费50元。系统显示缴费成功后即报名通过,具备参加面试资格。
3、面试时间、地点及面试内容以面试公告内容为准。
4、面试形式:采取初试和复试相结合。
初试内容为应聘者个人介绍环节,面试官根据应聘者个人情况随机进行提问,初试通过的应聘者当场进入复试;
复试内容为试讲(微型课),时长为15分钟。主要考察应聘者的教学教态与课程设计。
面试结果将于面试结束后2个工作日内进行网上公告。
5、拟录用人员体检时间以网站公告为准。
六、报名咨询电话
0311-85095713(周一至周五)
上午:9:00至12:00;下午14:00至18:00
七、特别提示
应聘者报名成功后,请及时关注诺招聘及公众号信息。凡应聘者未在规定时间内按要求参加审核、面试、体检、报到等情况的,均视为自动放弃应聘资格;资格审核贯穿招聘工作全程,在任何环节,发现应聘者不符合招聘条件,弄虚作假的,取消应聘资格,问题严重的要追究责任。
详情登录
http://www.noahjob.cn/ProjectRecruitStep/Notice?PK_JPID=201808171002256810000000000001700415&PK_PFID=201808171002256970000000000001700424
石家庄市盛世长安小学——学校成立于2009年9月1日,是北京实验二小分校。学校占地面积10000平方米,建筑面积8448平方米。现有24个教学班,1000名学生。学校秉承北京实验二小“以爱育爱”的教学理念,围绕“一切为了学生生命的发展”,将“因为爱,全世界都在对我微笑”作为办学理念,确定了“传承中国传统文化、培养创新精神、实施爱的生命教育”的办学特色。
石家庄瀚唐和雅小学——学校成立于2016年9月,是北京实验二小分校。学校占地面积35亩,6轨制班级结构,容纳1800名学生就读。学校以北京实验二小“以爱育爱”的教育理念为指导,挖掘中国传统文化,着力于“和雅”二字。
现因教学需要,学校需面向社会招聘劳务派遣教师11名,具体内容如下:
一、招聘岗位需求情况及招聘条件
二、工作地点
石家庄盛世长安小学地址:石家庄市长安区和平时光东北角。
石家庄瀚唐和雅小学地址:石家庄长安体育北大街瀚唐小区。
三、用工形式与薪酬待遇
录用者与河北诺亚人力资源开发有限和美分公司签订劳动合同。合同期限为两年。
薪酬待遇:月薪2000元,试用期两个月,试用期工资1650元,缴纳五险。享受正常节假日,寒暑假正常工资。
四、报名方式及要求
报名方式:采用网上报名和资格初审的方式。
报名网址:诺招聘网www.noahjob.cn
五、时间安排及招聘流程
1、网上报名环节要求所有报名人员必须经诺招聘网(www.noahjob.cn)线上报名,严禁弄虚作假,一经发现取消录用资格。
2、网上报名后由诺亚人力工作人员依据招聘岗位设置的条件进行资格审查,通过资格审查的考生须在网上缴纳面试服务费50元。系统显示缴费成功后即报名通过,具备参加面试资格。
3、面试时间、地点及面试内容以面试公告内容为准。
4、面试形式:采取初试和复试相结合。
初试内容为应聘者个人介绍环节,面试官根据应聘者个人情况随机进行提问,初试通过的应聘者当场进入复试;
复试内容为试讲(微型课),时长为15分钟。主要考察应聘者的教学教态与课程设计。
面试结果将于面试结束后2个工作日内进行网上公告。
5、拟录用人员体检时间以网站公告为准。
六、报名咨询电话
0311-85095713(周一至周五)
上午:9:00至12:00;下午14:00至18:00
七、特别提示
应聘者报名成功后,请及时关注诺招聘及公众号信息。凡应聘者未在规定时间内按要求参加审核、面试、体检、报到等情况的,均视为自动放弃应聘资格;资格审核贯穿招聘工作全程,在任何环节,发现应聘者不符合招聘条件,弄虚作假的,取消应聘资格,问题严重的要追究责任。
详情登录
http://www.noahjob.cn/ProjectRecruitStep/Notice?PK_JPID=201808161702019170000000000002123265&PK_PFID=201808161702019640000000000002123274
为积极落实我省事业单位“名校英才入冀”工作精神,进一步促进邢台市市直高中的发展,邢台市教育局面向全国部分重点高校的毕业生进行选聘,为市直2所重点高中(市一中、市二中)选聘14名教师,现将有关事项公告如下:
一、选聘原则
坚持德才兼备,贯彻民主、公开、竞争、择优的原则,在测评、考核的基础上择优聘用。
二、选聘条件、岗位、人数
(一)应聘人员应具备以下基本条件
1.具有中华人民共和国国籍,年龄18周岁以上,30周岁以下(1987年8月15日——2000年8月15日之间出生的)。
2.遵守宪法和法律;
3.具有良好的品行和职业道德;
4.身体健康;
5.符合选聘职位所要求的专业、学历和岗位要求等具体条件;具体学历、专业和岗位要求详见《2018年市直高中选聘教师岗位条件表》。
(二)选聘人数和岗位条件
为市直2所重点高中选聘14名教师,具体要求详见《2018年市直高中选聘教师岗位条件表》。
三、选聘范围及方法
(一)选聘范围。
1、原985、211的9所师范类院校的本科及以上毕业生。北京师范大学、华东师范大学、东北师范大学、华中师范大学、华南师范大学、西南大学、陕西师范大学、湖南师范大学、南京师范大学这9所大学应往届全日制普通师范类专业的本科生和硕士研究生,其中硕士研究生要求其初始学历必须是本科一批院校师范类专业,且本科专业与研究生专业必须一致,具备相应学科的高级中学教师资格证。
2、42所双一流大学本科及以上学历毕业生。要具备与其专业相一致的高级中学教师资格证,其中硕士研究生要求其初始学历必须是本科一批师范类院校师范类专业,且本科专业与研究生专业必须一致,并具备相应学科的高级中学教师资格证。
3、以省名命名的本科一批师范院校的硕士研究生或原985、211院校的硕士研究生。要求其初始学历必须为本科一批师范院校的师范类专业,且本科专业与研究生专业必须一致,并具备相应学科的高级中学教师资格证。
(二)选聘方法。
1.到目标高校现场选人;
2.用人单位现场报名;
3.邮箱报名,将报名表和个人毕业证、学位证、教师资格证、身份证等证件的扫描件发至市一中、市二中的报名邮箱,由用人单位进行初审,初审合格后按照规定时间进行资格复审和面试。
四、选聘程序
(一)发布信息
在邢台市人社局、邢台市教育局官方网站发布选聘公告,并同时派出用人单位和市教育局、市人社局的相关同志到目标高校现场选人。
(二)报名及资格审查
1、报名时间:2018年8月15日-2018年8月31日
报名地点: 市一中、市二中学校办公室
报名邮箱: 一中邮箱:xtyzbgs2222356@163.com
二中邮箱:xt3326566@126.com
2.报名要求:须携带本人二代有效身份证、毕业证、学位证、就业报到证等有关材料原件以及复印件;4张近期同底小2寸免冠彩色照片;已就业人员需提供所在单位出具同意报名的证明信;教师资格证原件及复印件。邮箱报名的请扫描以上所有证件,发至市一中、市二中的报名邮箱。
3. 报名人员持以上证件及《邢台市2018年市直高中选聘教师报名表》在指定的时间至现场进行资格审查,具体资格审查时间另行通知,请及时关注邢台市教育局官方网站并保持手机畅通,经审查合格后,准予参加选聘。报名资格审查表需如实填写(诚信签名必须手工填写,机打无效),贴小2寸近期免冠同版照片。照片背面务必填写本人姓名及报考职位。
报名人员应如实提交有关信息和材料,凡本人填写信息不真实、不完整或填写错误的,责任自负;弄虚作假的,一经查实即取消考试资格或聘用资格,资格审查贯穿整个选聘工作始终。报名与考试时使用的身份证必须一致。
4.市教育局组织市一中、市二中进行报名及资格初审,由市人社局进行最终资格审查,审查合格后,进入面试。
(三)面试
采取试讲方式进行,主要测试应聘人员的教学能力和综合素质,面试结束后当场公布面试成绩。根据选聘考生面试成绩,按照选聘计划1:1比例从高分到低分确定参加体检人选。末位出现并列时,由用人单位通过考核择优确定。
(四)体检、考察、公示
体检工作由市教育局统一组织,体检参照现行公务员录用体检标准执行。
体检合格的,在市人力资源和社会保障局监督指导下由各学校对其思想政治表现、道德品质、业务能力、工作实绩等情况进行考核,再由市人社局对其资格条件进行复审。体检、考核不合格的,或复审报考条件不符合要求的,取消拟聘人选资格,此岗位不再递补。
选聘教师的结果在市教育局网站进行公示,公示期为7个工作日。
(五)聘用
拟聘人选确定后,选聘单位提出聘用意见,填写《邢台市事业单位公开选聘工作人员审批表》一式三份,连同选聘情况报告、拟聘人员名册及相关证件,按程序报市人社局办理相关审批手续。被聘用人员按相关政策规定实行试用期,试用期一并计算在聘用合同期限内。试用期满考核合格的,予以正式聘用,不合格的取消聘用资格。
五、其他事项
本方案由邢台市教育局负责解释。
联系人:张芳
联系电话:0319-2235195;
0319-2222356 (市一中)
0319-3220698(市二中)
详情登录
http://www.hebxtedu.cn/group/jygg/20180815170450.html
为充实服务和管理力量,打造一支高效精干有奉献精神的干部队伍,提高办事效率,提升群众满意度,受隆尧经济开发区管委会委托,决定面向社会公开招聘15名业务导办岗和事务管理岗劳务派遣制工作人员。现将有关事项公告如下:
一、招聘人数
本次拟招聘劳务派遣制工作人员15名,其中男女比例为4:1,即:男12名、女3名。
二、招聘岗位需求及招聘条件
三、工作地点
隆尧经济开发区管委会(地址:隆尧县滏阳街北段路西 隆尧经济开发区管委会)。
四、用工形式与薪酬待遇
1.用工形式:劳务派遣制。
2.薪酬待遇:薪酬待遇执行河北省规定的我县最低工资标准+绩效工资(以后按河北省规定的我县最低工资标准进行相应调整),按社保政策缴纳养老、医疗、工伤、失业四项社会保险。试用期内(1个月)按我县最低工资标准发放,试用期满后,按我县最低工资标准+绩效工资执行。
五、招聘程序
(一)发布公告(8月17日—8 月22日)
通过隆尧县人民政府网站、隆尧人社局公众号和隆尧经济开发区管委会微信公众号面向社会公开发布招聘信息。
(二)报名及资格初审(8月20日— 8月24日)
1.报名地点:隆尧县行政服务大厅一楼
2.报名时间:上午:8:30—12:00,下午:2:30—5:30。
3.报名人员须本人到现场,不接受委托报名。报名时需携带:毕业证原件及复印件2份;《教育部学历证书电子注册备案表》(学信网自行打印)2份;2018年未取得毕业证书的应届毕业生,须提供学校出具的证明原件;户口本(户主页、本人页)原件及复印件2份;本人有效居民身份证原件及复印件2份;近期同版免冠彩色小二寸证件照4张。
4.报名者持以上证件到现场进行资格初审,相关证件原件现场审核一致后即可返还,复印件、学校证明和照片留存备查。初审合格后,本人填写《招聘报名资格审查表》,缴纳报名考务费200元。
(三)资格审查
组织有关人员依据方案对报名人员进行资格审查。考生于8月27日下午持本人身份证到隆尧县行政服务大厅一楼领取《准考证》。
(四)笔试
1.笔试时间地点。预计8月28日进行笔试, 笔试具体时间、地点以笔试公告及《准考证》为准。
2.笔试内容。笔试采取闭卷考试的方式,试题内容以行政能力测试为主,笔试时长120分钟,共100题,满分100分。采取全封闭形式进行阅卷和登统工作,并根据笔试成绩从高分到低分排列顺序进入面试。笔试成绩占总成绩40%。
3.笔试要求。参考人员凭《准考证》和身份证准时入场,证件不全者不得参加考试。
4.笔试成绩在隆尧经济开发区管委会一楼服务大厅公布,同时可在隆尧经济开发区管委会微信公众号查询。招聘人数和进入面试人数比例为1:1.5,依据笔试成绩从高分到低分的顺序确定进入面试人选,末位笔试成绩并列的一同进入面试环节。
(五)面试
1.面试时间地点:预计8月30日进行面试。实际日期和地点以面试公告为准。
2.面试方式:
(1)面试考生实行封闭化管理,不得迟到,抽签决定面试顺序,面试时只允许报抽签顺序号,不得携带任何资料进入面试室,否则取消面试资格。
(2)面试采用结构化面试方式进行。面试总成绩满分为100分,分别各取全部评委打分(评委打分成绩保留到小数点后二位)的平均分作为考生的面试成绩。面试成绩占总成绩的60%。
(六)总成绩排名公示及进入体检名单公告
1.总成绩按笔试成绩×40%+面试成绩×60%计算。
2.根据考生总成绩,按照招聘人数1:1的比例,由高分到低分的顺序确定进入体检人选。末位考生总成绩如出现并列,按笔试成绩较高者进入体检环节。
3.总成绩排名及进入体检人员名单在隆尧经济开发区管委一楼服务大厅公布。
(七)体检
预计9月2日安排。进入体检环节的考生按要求到指定医院按规定项目进行体检。考生将体检结果(医院书面报告)交至隆尧经济开发区管委会。体检费用由考试人员负担。
(八)拟聘用公示
体检合格的进行公示,公示地点为隆尧经济开发区管委会一楼服务大厅,公示期3天。
(九)签订劳动合同
1.公示期满后,对公示人员无异议的,按规定签订劳动合同,并派遣到隆尧经济开发区管委会工作。试用期1个月,试用期满并能够适应工作要求的,按有关规定办理正式聘用手续。不合格的,取消聘用资格。
2.在办理聘用手续期间及聘用以后,因故不按时报到或离岗的,取消其聘用资格,通过体检、审核等程序,按本次考试总成绩从高分到低分依次递补。
3.隆尧经济开发区管委会负责对聘用人员进行年度考核,考核结果作为领取劳动报酬和是否继续使用的依据。
六、特别提醒
1.凡考生未在规定时间内按要求参加笔试、面试、体检、报到等情况的,均视为自动放弃应聘资格;资格审核贯穿招聘工作全过程,在任何环节,发现考生不符合招聘条件,弄虚作假的,取消应聘资格,问题严重的要追究责任。
2.本次考试不指定考试辅导用书,不举办也不委托任何机构或个人举办考试辅导培训班。敬请广大考生提高警惕,切勿上当受骗。
3.请考生报名时,务必填写本人常用联系方式,确保在招聘期间保持手机等通讯设备畅通。
4.请考生在报名成功后及时关注隆尧经济开发区管委会微信公众号的各环节信息发布。
七、招聘纪律
本次招聘考试,严格遵循“公开、平等、竞争、择优”的原则,对弄虚作假、冒名顶替、违反考试纪律的考生,一律取消招聘资格。
报名咨询电话:0319-6661538 0319-6792392
联系人:黄现国 手机:13833923858
详情登录
https://mp.weixin.qq.com/s/G_AsSAy8MjpA8KEHyby6ww
根据学院事业发展需要,拟面向社会公开招聘一批管理人员,用工方式为人事代理。现将有关事项公告如下:
一、招聘原则
坚持德才兼备,贯彻民主、公开、竞争、择优的原则,实行公开招聘,在考试、考核的基础上择优聘用。
二、招聘方式
本次招聘采取单位招聘的方式。
河北工业职业技术学院将按照制定、发布招聘公告、组织报名及资格审查、招聘考试(笔试、面试)、体检、考察、拟聘人员公示、签署聘用合同等步骤进行。
三、招聘条件、岗位、人数
(一)应聘人员应具备以下基本条件
1.具有中华人民共和国国籍;
2.具有较高的政治素质和良好的道德修养,热爱教育事业,服从组织安排并有奉献精神、团结协作精神和创新精神;
3.具有与招聘岗位要求相适应的学历学位、专业、年龄和技能条件;
4.适应岗位要求的身体条件;
5.具备岗位所需要的其他条件。
(二)招聘人数和岗位条件
2018年河北工业职业技术学院拟公开招聘管理人员13名。具体招聘人数和岗位条件详见《河北工业职业技术学院2018年公开招聘管理人员岗位条件表》(附件1)。
报考人员应具备以下条件:
1.具有全日制本科以上学历和学位;
2.年龄不超过35周岁(1983年1月1日后出生)。如具有硕士以上学历和学位,年龄可放宽至40周岁;
3.专业要求见岗位条件表。
凡涉及到年龄、户籍、工作年限等需要确定时间的,计算日期截止到2018年12月31日。
四、招聘程序
(一)报名和资格审查
1.报名方式。本次招聘管理人员仅限于电子邮箱方式报名。请报考人员下载、填写《河北工业职业技术学院2018年公开招聘管理人员报名表》(附件2)后,发送到hbgyrsc@163.com。报名时间:2018年8月16日至8月26日。
报考人员应如实提交有关信息和材料,凡本人提供信息不真实、不完整或填写错误的,责任自负;弄虚作假的,一经查实即取消考试资格或聘用资格。报名与考试时使用的身份证必须一致。
2.资格审查。请应聘人员按照规定的时间(电话通知)携带本人有效身份证、毕业证、学位证、资格证书和有关材料原件以及复印件(留学回国人员需提交本人有效身份证、留学回国人员证明及教育部出具的国外学历学位认证书等)、2张近期同底1寸免冠照片(其中2018年应届毕业生须提供由本校毕业生就业指导部门签署意见的毕业生就业协议书)到我院人事处办公室接受资格审查。资格审查结果现场确认或由人事处工作人员电话通知。
外地报考人员可扫描报名登记表及有效身份证、毕业证、学位证、资格证和有关材料,通过发送电子邮件的方式进行资格审查。
请考生保持报名时所留联系电话的畅通,以便通知有关事宜。
3.开考比例:本次招聘管理人员不设开考比例,学院将按照报考人员笔试、竞聘演讲和答辩环节的总分,从高到低予以录用。
4.准考证发放:考生领取准考证时间、地点由人事处另行通知。
详情登录
http://www.hbcit.edu.cn/html/tzgg/2018/08/16/2593a269-aa46-468f-8e56-6bb23fc45638.html
根据《事业单位人事管理条例》(国务院第652号令)、《河北省事业单位公开招聘工作人员暂行办法》(冀人社发〔2011〕9号),为满足我中心对高层次人才的需要,经上级批准,拟采取选聘方式面向社会公开招聘事业编制人员15名,现将有关事项公告如下:
一、单位基本情况
本次选聘单位为唐山市食品药品综合检验检测中心,为市政府所属副县级全额拨款事业单位,主要负责市本级强制性和公益性检验检测以及县级暂不具备条件开展的检验检测工作。
二、选聘原则
坚持德才兼备,民主、公开、竞争、择优的原则,实行公开招聘,在测评、考核的基础上择优聘用。
三、招聘方式和信息发布
本次招聘采取单位选聘方式。
在“唐山事业单位招聘网”(www.tssydwzpw.com)、“唐山人才网”( www.tsrcw.com)发布招聘信息,在招聘过程中,如有一些重要的通知事项需要发布,将使用“唐山人才网”( www.tsrcw.com)发布,请报考者注意浏览。
四、招聘对象、人数、条件
(一)对象及人数
生物化学与分子生物学专业博士研究生或以上学历1名;食品安全与营养专业博士研究生或以上学历1名;化学专业博士研究生或以上学历1名;食品科学专业博士研究生或以上学历1名;植物营养学专业博士研究生或以上学历1名;食品加工与安全专业硕士研究生或以上学历1名;微生物与生化药学专业硕士研究生或以上学历2名;中医内科学专业硕士研究生或以上学历1名;食品工程专业硕士研究生或以上学历1名;公共卫生与预防医学专业硕士研究生或以上学历1名;发酵工程专业硕士研究生或以上学历1名;微生物学专业硕士研究生或以上学历1名;园林植物与观赏园艺专业硕士研究生或以上学历1名;控制理论与控制工程专业硕士研究生或以上学历1名。
(二)应聘人员应具备以下基本条件
1.具有中华人民共和国国籍;
2.遵守宪法和法律;
3.具有良好的品行和职业道德;
4.岗位条件要求年龄在30周岁以下的:1987年8月15日以后出生,年龄在35周岁以下的:1982年8月15日以后出生,年龄在40周岁以下的:1977年8月15日以后出生;岗位条件要求2018年应届毕业生的未取得毕业证书的,需提供《2018年普通高校毕业生就业协议书》。
5.具有与招聘岗位要求相适应的学历学位、专业和技能条件;
6.适应岗位要求的身体条件;
7.具备岗位所需要的其他条件。
(三)岗位条件
具体岗位条件详见《唐山市食品药品综合检验检测中心2018年公开选聘高层次人才岗位信息表》(见附件1)。
考生毕业证书上专业名称必须与岗位条件中专业要求完全一致,一字不差。留学回国人员和其他海外、外国学历学位获得者需取得国家教育部或省级教育行政部门出具的学历认证报告。
凡涉及到年龄、工作时间等需要确定时间的,计算日期截止到2018年8月15日。
招聘岗位所要求的基层工作经历时间的计算方法是:从2018年8月(含8月)算起,此前累计工作时间每达到12个月计为1年。
基层工作经历是指:具有在县级以下党政机关、国有企事业单位、村(社区)组织及其他经济组织、社会组织等工作的经历。曾在军队团或相当团以下单位工作过,可视为具有基层工作经历。在校期间的社会实践(实习)经历,不能视为基层工作经历。
(四)有下列情形之一的人员不得报考
现役军人、试用期(服务期)内的公务员、未满最低服务年限或未满约定服务期限的人员、2019年及以后毕业的全日制普通类高校在读学生,不在招聘范围。
五、招聘程序
(一)报名和资格审查
1.报名方式
(1)网上报名:2018年8月21日(星期二)下午16:30之前,应聘人员填写《报名登记表》(见附件2)发送至bgs7909165@126.com,或发送传真至0315-7909165,联系电话:0315-7909165。
(2)现场报名:2018年8月20日(星期一)-21日(星期二),上午9:00-11:30、下午13:30-16:30在唐山市畜牧水产品质量监测中心(唐山市开平区唐古路东侧。联系电话:0315-7909165),应聘者现场报名,接收报名材料。
2.报名要求及报名材料
每名应聘人员限报一个岗位。应聘人员须现场填写《报名登记表》(见附件2)(也可提前填写打印,手写签名),并持以下证明材料:(1)有效期内的二代居民身份证、毕业证、学位证,上述材料均需提供原件和复印件(A4纸)一式两份。(2)近期免冠一寸彩色同版证件照片4张。(3)具有工作经历要求的,应聘人员须持有由相关部门出具的2年以上基层工作经历证明。
应聘人员应如实提交有关信息和材料,凡本人填写信息不真实、不完整或填写错误的,责任自负;弄虚作假的,一经查实即取消考试资格或聘用资格。报名与测评考核时使用的身份证必须一致。
应聘人员保持报名时所留联系电话畅通,以便通知有关事宜。
3.资格审查
唐山市食品药品综合检验检测中心依据选聘岗位设置的条件进行资格审查,资格审查结果现场确认或电话通知。
详情登录
http://www.tssydwzpw.com/web/wenjian/20180815165502.html
为加强教育系统工作力量,根据《劳动合同法》、《劳务派遣暂行条例》,面向社会公开招聘劳务派遣职工,用于教育系统临时性、辅助性、替代性教师岗位。现公告如下:
一、招聘原则和方式
坚持德才兼备和民主、公开、竞争、择优的原则,采取统一招聘的方式,在考试、考核的基础上择优聘用。
二、招聘数额
共招聘300名(详见附件1)。
三、招聘条件
(一)遵守宪法和法律,具有良好的品行和职业道德。
(二)具有适应岗位要求的身体条件。
(三)年龄在35周岁以下(1982年8月15日之后出生)。
(四)学历条件:初中劳务派遣职工的招聘对象为全日制本科及以上学历毕业生,小学劳务派遣职工招聘对象为师范类全日制专科及以上学历或非师范类全日制本科及以上学历毕业生。报考音乐、美术、体育的必须为本专业或相近专业毕业生。
(五)具有相应及其以上教师资格证。
(六)具有迁安市户籍(户籍以2018年8月15日户口所在地为准);全日制硕士研究生及以上学历人员、全日制普通类高等院校2017、2018年本科及以上学历毕业生不限户籍。
四、管理方式和待遇
(一)劳务派遣职工与迁安市富民劳务派遣服务站签订劳动合同,合同期限3年,试用期6个月。在劳动合同期内,由迁安市富民劳务派遣服务站、迁安市教育局、学校三方进行日常管理、监督考核。考核不合格者,教育部门有权将其退回迁安市富民劳务派遣服务站,并由迁安市富民劳务派遣服务站解除劳动合同。劳动合同期满,劳动合同自行终止,用工单位支付经济补偿金;也可依据工作需要,按照“双向选择”原则双方续签劳动合同。
劳务派遣职工本人提出辞职时,需提前一个月向学校及教育局书面申请,由教育局代职工向迁安市富民劳务派遣服务站提出解除劳动合同申请,待履行相关法定程序后办理辞职。
(二)劳务派遣职工享受全额事业编制教师职称评聘及相应工资待遇,参加企业职工保险。
五、招聘程序
(一)发布公告
2018年8月15日通过迁安市人民政府网站(www.qianan.gov.cn) 、事业单位招聘专题(221.192.132.214:83/)等有关媒体面向社会公开发布信息。
(二)网上报名
本次招聘采取网上报名,不接收其他方式报名,每人限报一个岗位。
报名网址:迁安市人民政府网事业单位招聘专题(221.192.132.214:83/)。
报名时间:2018年8月21日9:00至23日17:00。
缴费时间:2018年8月21日9:00至24日17:00。
初审合格的考生,需交纳报名考务费100元,按照报名系统中的《缴费说明》进行网上支付。
报名结果公示:2018年8月26日至8月28日在迁安市人民政府网事业单位招聘专题(221.192.132.214:83/)。
笔试准考证:完成网上报名的考生,于2018年8月29日至8月30日登录迁安市人民政府网事业单位招聘专题(221.192.132.214:83/)打印《笔试准考证》。
开考比例:报考人数与招聘人数的比例不低于3:1,对达不到比例的岗位,减少该岗位招聘人数或取消该岗位的招聘计划。
咨询电话:0315-7639217
详情登录
http://www.qianan.gov.cn/article/240/61794.html
一、招聘数额
招聘公安辅警20名。
二、招聘原则
坚持公开、平等、竞争、择优的原则。
三、招聘条件
1、政治可靠,立场坚定,拥护中国共产党的领导,热爱公安工作。
2、具有徐水户籍,年龄在18-26周岁(2000年8月1日-1992年12月31日出生)。
3、男性,身高1.75米(含)以上,身体健康,形体端正,无残疾、无纹身,无口吃、无色盲,裸眼视力在1.0以上。
4、大专以上学历(退伍士兵可视情况放宽到高中)
四、招聘程序
(一)公布招聘信息(2018年8月14日- 8月19日)
(二)公开报名
报名时间:2018年8月20日至8月21日
报名地点:保定市徐水区公安局政治处三楼
报名人员携带身份证、毕业证书等原件及A4纸复印件各一份(退伍军人携带退伍军人证及复印件一份)、近期小二寸正面免冠同版彩色照片4张。
详情登录
http://info.xushui.gov.cn/gkshow.asp?id=8745
根据《事业单位人事管理条例》《河北省事业单位公开招聘工作人员暂行办法》和《邯郸市事业单位公开招聘工作人员实施办法(试行)》(邯人社〔2011〕31号)文件精神要求,结合新区2018年教师岗位空缺情况和实际工作需要,经邯郸冀南新区党工委、管委会研究决定,面向社会公开招聘教师83名。现将有关事项公告如下:
一、招聘原则
坚持德才兼备,贯彻民主、公开、平等、竞争、择优的原则。在考试、考察的基础上择优聘用。
二、招聘方式
本次招聘工作采取统一组织,面向全市公开招聘的方式进行。按照发布公告、报名及资格审查、笔试、资格复审、面试、体检、考察、公示、选校、聘用等步骤进行。
三、招聘岗位、人数
2018年冀南新区共招聘教师83名,其中初中教师12名:语文3名,数学3名,英语4名,物理2名;小学教师71名:英语20名,全科(不含英语)50名,全科(服务基层四项目人员岗位)1名。具体招聘专业、人数以及学历、学位、教师资格等具体要求见附表《邯郸冀南新区2018年度公开招聘教师岗位条件表》。
四、招聘对象及条件
(一)应聘人员应具备以下基本条件
1.具有中华人民共和国国籍;
2.遵守宪法和法律;
3.政治坚定、拥护中国共产党的领导,热爱教育事业,具有良好的品行和职业道德;
4.年龄在18周岁及以上,35周岁及以下(凡涉及到年龄户籍等需要确定时间的,计算日期截止到2018年8月23日,均含当天);
5.身体健康(参照《公务员录用体检通用标准》(试行));
6.具备岗位所需要的专业、学历及其它条件;
7.港澳台居民报考的,按有关规定执行;
8.2018年应届毕业生报考的,不限户籍;
9.学历及资格要求:
(1)初中教师岗位:邯郸市户籍,统招全日制普通高校本科及以上学历并具备学士及以上学位的毕业生,并取得初级中学及以上教师资格证书,教师资格证书任教学科与报考岗位一致;
(2)小学英语岗位:邯郸市户籍,统招全日制普通高校专科及以上学历的毕业生,并取得小学及以上教师资格证书,教师资格证书任教学科为英语;
(3)小学全科教师(不含英语)岗位:邯郸市户籍,统招全日制普通高校专科及以上学历的毕业生,并取得小学及以上教师资格证书(注:教师资格证书任教学科为英语的不得报考该岗位);
(4)“服务基层四项目人员岗位”:邯郸市户籍,统招全日制普通高校专科及以上学历的毕业生,并取得小学及以上教师资格证书。
部分岗位要求报考者为“服务基层四项目人员”。“服务基层四项目人员”是指:2018年度当年服务期满的“选聘高校毕业生到村任职工作(含2015年及以前选聘的任职3年以上、考核称职以上的在岗大学生村官)”“农村义务教育阶段学校教师特设岗位计划”“三支一扶计划”“大学生志愿服务西部计划”人员,即:四项目人员为2015年度招聘的服务期3年的、2016年度招聘的服务期2年的、2017年度招聘的服务期1年的人员。“服务基层四项目人员”名单以省级主管部门提供的名单为准。
(5)教师资格证书任教学科为“初中教育”的,可报考初中、小学全部岗位;教师资格证书任教学科为“小学教育”的。可报考小学全部岗位;教师资格证书上没有明确任教学科的,结合本人所学专业确定报考岗位。
10.邯郸市户籍是指常驻户籍为邯郸的人员、配偶为邯郸户籍并领取结婚证书的人员、父母一方户籍为邯郸的人员、高考时户籍为邯郸的人员。
五、招聘程序
(一)报名及资格审查
1.报名方式:实行现场报名,需报考人员本人到场,否则不予受理;每名报考人员只能报考一个岗位。
2.报名时间:2018年8月23日-27日(周六、周日照常办公)上午8:30—11:30,下午2:30—5:30。
3.报名地点:小学组在邯郸冀南新区社会事务管理局一楼大厅;初中组在邯郸冀南新区文化教育体育局南侧一楼大厅。(地址:邯郸冀南新区新兴大街南端科技企业孵化中心6号楼)。
4.提交材料:报名须携带以下原件及复印件一份:
(1)有效二代居民身份证;
(2)户口薄(主页及本人页);
(3)邯郸冀南新区2018年度公开招聘教师报名资格审查表(见附件,可到冀南新区官方网站(http://www.jinanxinqu.gov.cn)下载提前填写);
(4)近期拍照的一寸免冠蓝底照片8张(同时提交电子版);
(5)符合岗位要求的学历证书、学位证书;
(6)未就业人员提供就业协议书、报到证;
(7)已就业人员提供单位同意报考函;
(8)符合岗位要求的教师资格证书;
(9)符合岗位要求的其它相关证明材料。
被聘用人员按相关政策规定实行试用期,试用期一并计算在聘用合同期限内。试用期满考核合格的,予以正式聘用,不合格的取消聘用。聘用人员纳入财政全额事业编制,列入财政全额开支,享受国家规定的工资福利待遇。
详情登录
http://jyj.hd.gov.cn/newsInfo.aspx?pkId=39985
为了大力实施“教育强区”战略,推动全区教育事业快速发展,经研究,决定公开招聘教师及教辅人员385名。现公告如下:
一、招聘原则
坚持德才兼备和民主、公开、竞争、择优的原则,在考试、考察的基础上择优聘用。
二、招聘方式
本次招聘采取统一招聘方式。按照发布公告、报名及资格审查、笔试、面试、体检、考察、公示、选择学校、聘用等步骤进行。
三、招聘人数、岗位
招聘人数为385名,其中:高中教师30名,初中教师97名、初中教辅人员1名,小学教师242名,幼儿园教师15名。
具体招聘岗位详见《邯郸市永年区2018年公开招聘教师岗位一览表》。
四、招聘对象及条件
(一)应聘人员应具备以下基本条件
1、具有中华人民共和国国籍;
2、政治坚定、拥护中国共产党的领导,热爱教育事业,具有良好的品行和职业道德,遵守宪法和法律;
3、年龄18周岁及以上、35周岁及以下(1982年8月28日-2000年8月28日期间出生。凡涉及到年龄、户籍、结婚证办理时间的,计算日期截止到报名第一天(8月28日),均包含当天);
4、2018年全日制普通高校应届毕业生不受户籍限制;
5、非应届毕业生的,户籍需具备下列条件之一(姚寨乡、小西堡乡和南沿村镇不属永年区管理,此三乡镇户籍不属永年区户籍,不在报考范围):
(1)永年区户籍的;
(2)大学入学时为永年区户籍的;
(3)配偶为永年区户籍的;
6、身体健康;
7、具备岗位所需要的专业、学历及其他条件;
8、港澳台居民报考的,按有关规定执行;
9、学历及资格要求:
(1)高中教师岗位:全日制普通高校本科及以上学历(含专接本),并取得高级中学及以上教师资格证的毕业生,所报岗位要求与本人教师资格证任教学科相同。
其中,区职教中心舞蹈、财会、电子商务、电子技术等四个学科招聘专业指导,不要求取得教师资格证,但须为相关专业毕业,具体专业要求为:
舞蹈:研究生要求专业为舞蹈学;本科要求专业为舞蹈学,舞蹈表演,舞蹈编导。
财会:研究生要求专业为会计学,会计;本科要求专业为会计学,财务会计教育,财务管理。
电子商务:研究生要求专业为电子商务,信息管理与电子商务;本科要求专业为电子商务,电子商务及法律。
电子技术:研究生要求专业为电子科学与技术,电子信息材料,电子信息材料与元器件;本科要求专业为电子科学与技术,电子信息科学与技术,应用电子技术教育,电子信息工程。
(2)初中教师岗位:全日制普通高校本科及以上学历(含专接本),并取得初级中学及以上教师资格证的毕业生,所报岗位要求与本人教师资格证任教学科相同。
其中,区体育学校乒乓球和武术学科招聘专业教练,不要求取得教师资格证,但须获得乒乓球或武术国家二级及以上运动员证书。
(3)小学教师岗位:全日制普通高校专科及以上学历,并取得小学及以上教师资格证的毕业生,所报岗位要求与本人教师资格证任教学科相同。
(4)幼儿园教师岗位:全日制普通高校专科及以上学历,教师资格证任教学科为幼儿园或学前教育的毕业生。
(5)初中教辅人员岗位:此岗位限“服务基层四项目人员”报考,学历要求为全日制普通高校本科及以上(含专接本),不要求取得教师资格证。“服务基层四项目人员”是指:2018年度当年服务期满的“选聘高校毕业生到村任职工作(含2015年及以前选聘的任职3年以上、考核称职以上的在岗大学生村官)”“农村义务教育阶段学校教师特设岗位计划”“三支一扶计划”“大学生志愿服务西部计划”人员,即:四项目人员为2015年度招聘的服务期3年的、2016年度招聘的服务期2年的、2017年度招聘的服务期1年的人员。“服务基层四项目人员”名单以省级主管部门提供的名单为准。
(6)对于教师资格证任教学科为初中教育或小学教育的,按照学历要求,可报考初中或小学所有岗位。教师资格证上未明确任教学科的,结合本人所学专业确定报考岗位。
(7)报考人员所提供的毕业证需在“中国高等教育学生信息网”上查出,考生持有的教师资格证需在“中国教师资格网”上查出。对于2008年以前取得的教师资格证网上查询不到的,需提供个人档案中的教师资格申请表。
五、招聘程序
(一)发布公告
公告时间为2018年8月17日至27日,公告期为七个工作日。
(二)报名及资格审查
1、报名方式:实行现场报名,每名报考人员只能报考一个岗位。必须本人前来报名,否则不予受理。
2、报名时间和地点。
时间:2018年8月28日--9月6日,共10天(含周六日)。
具体时间:上午08:30-12:00 下午13:30-17:30
地点:永年区人力资源和社会保障局(临洺关镇洺兴南路216号)
3、提交材料: 报名者须携带以下原件及复印件:
(1)有效期内二代居民身份证(2份);
(2)居民户口簿(2份);
(3)毕业证及学信网下载打印的教育部学历证书电子注册备案表;
(4)教师资格证;
(5)未就业人员提供就业报到证;
(6)已就业人员提供单位及其主管部门出具的同意报考证明;
(7)武术和乒乓球教练两个岗位需提供武术或乒乓球国家二级或以上运动员证书;
(8)本人户籍为异地但配偶户籍为永年区的需提供双方结婚证(2份);
(9)近期同底版蓝底1寸免冠照片10张。
现场领取填写《邯郸市永年区2018年公开招聘教师报考资格审查表》。
4、资格审查:由区人社局会同有关部门进行资格审查,主要审查岗位要求的各项条件,资格审查结果现场确认。通过资格审查的考生交纳报名考务费100元。交费后考生关注区人社局“永年人社”官方微信公众号。今后一切相关招聘信息均在永年区人民政府网和“永年人社”公众号发布,请考生务必关注,错失信息后果自负。
5、开考比例:岗位报考人数和岗位招聘人数的比例不低于3:1,报名人数达不到开考比例的,按比例核减直至取消该岗位招聘计划,并在永年区人民政府网和“永年人社”官方微信公众号予以公布。
详情登录
https://mp.weixin.qq.com/s/QVyX0DpL19konPOxRavSPg
经市委、市政府研究,现为任丘市公安局招聘部分辅警,公告如下:
一、原则和方法
坚持公开、平等、竞争、择优的原则,按照德才兼备标准,通过公开考试与考察相结合的方法进行招聘。
二、招聘人数
此次招聘人数为120名。
三、招聘对象
1、具有任丘市户籍(含苟各庄、鄚州、七间房三乡镇)的退役军人;
2、具有任丘市户籍(含苟各庄、鄚州、七间房三乡镇)或生源地为任丘市的毕业生。
四、资格条件
1、男性,年满18-30周岁(1988年8月15日至2000年8月15日期间出生);
2、退役军人无学历要求,毕业生要求为国家承认的高中(中专)及以上学历,应届毕业生需出具学校证明;
3、拥护《中华人民共和国宪法》,遵守国家法律、法规,品行端正;
4、身体健康,五官、体形端正,身高1.70米以上,无残疾、无纹身、无口吃、无重听、无色盲,无明显生理缺陷,单侧裸眼视力在4.8以上,具有良好的品行和职业道德;
5、如有特长技能的报名人员,报名条件适当放宽。特长技能包含特种驾驶、散打武术以及体育等特长。
6、公安机关规定的其他条件。
五、招聘程序
招聘工作分为发布招聘信息、报名和资格审查、体能测试、面试、录取、体检政审、公示等程序,并由纪检部门全程监督。
(一)发布招聘信息。2018年8月16日至9月1日,在任丘市电视台、任丘市人事人才网、任丘市公安局微信公众号发布招聘公告,公布招聘条件及报名、体能测试等相关信息。
(二)报名和资格审查。自2018年8月16日开始,截止到9月1日,到公安局一楼东大厅报名。报考人员提供身份证、户口本、毕业证(应届毕业生提供学校证明)、退伍证原件及复印件两份(统一用A4纸复印),近期小二寸免冠彩色照片4张。报考人员请填写《任丘市公安局招聘辅警报考资格审查表》此表需考生在任丘市人事人才网(http:/www.rqrsrc.gov.cn)自行下载打印一式两份。此表内容为机打,涂改无效,本人于报名现场签字。市人力资源和社会保障局会同市公安局对报考人员进行资格审查,公安局一楼东大厅领取准考证,时间另行通知。
详情登录
http://www.rqrsrc.com/notice/notice-show.php?id=114
一、单位简介
国家体育总局冬季运动管理中心位于北京市海淀区中关村南大街56号首都体育馆,成立于1994年,是国家体育总局直属事业单位,对我国冰雪运动项目有全面管理的行政职能。中心主要任务是根据国家的体育方针政策,组织、指导全国冰雪运动项目的发展,推动项目的普及与提高,并根据项目的特点和设施开展群众体育活动和经营活动,为所属运动项目的发展积累资金。
二、公开招聘基本程序
招聘工作将按照发布招聘公告、报名与初步资格审查、笔试、资格复审及面试(加试)、考核与体检、确定拟聘人选、聘用与签约等程序组织进行。
三、招聘岗位
本次招聘有31个岗位招聘32人。具体情况详见《国家体育总局冬季运动管理中心2018年面向全球招聘工作人员岗位条件一览表》。
四、应聘条件
(一)应聘人员应具备以下基本条件:
1.18周岁以上且35周岁以下。
2.遵守中华人民共和国宪法和法律。
3.具备良好的品行。
4.具有正常履行职责的身体条件。
5.学历、学位要求:应取得全日制硕士研究生及以上学历和相应学位(特殊岗位特别优秀者可适当放宽);留学归国人员需取得教育部留学服务中心出具的国外学历认证书。
6.外语能力要求:具有相关专业领域熟练沟通的外语口语及写作能力、外籍人士应具备较好的中文交流能力。
7.工作经历、业绩:项目主管岗位应具有5年及以上工作经历;项目助理岗位应具有2年及以上工作经历;具有良好的履职记录,工作业绩突出;具有国际组织、体育类高校、科研院所、国际知名俱乐部任职经历等相关工作经验者优先。
8.其他素质条件:具有全球化、国际化视野,较强的组织领导、口头表达和统筹协调能力,认同冰雪运动文化,愿意为体育总局冬运中心的发展和北京冬奥会的成功举办贡献力量等。
9.符合招聘岗位确定的其他条件(详见《国家体育总局冬季运动管理中心2018年面向全球招聘工作人员岗位条件一览表》)。
10.特别优秀人员可适当放宽条件。
所有应聘人员必须于资格复审前取得岗位条件要求的相关证书。未在规定时间内取得相关证书的,不予聘用或不予进入下一步招聘环节,责任由应聘人员本人承担。
(二)有下列情况之一者,不得报考:
1.曾因犯罪受过刑事处罚的;
2.曾被开除公职的;
3.有违法、违纪行为正在接受审查的;
4.尚未解除党纪、政纪处分的;
5.工作期间受过兴奋剂违规处罚的;
6.法律、法规规定不得聘用的其他情形。
五、报名办法
(一)报名方式及时间
采用网络招聘系统的方式报名,考生于8月17日—8月23日登陆中国体育人才网(www.tyrc.org.cn),点击公开招聘专栏,进入网络招聘系统,按照操作提示报名。
(二)报名程序
1.查询岗位
招聘的单位、岗位、条件等可查询招聘专栏中的《国家体育总局冬季运动管理中心2018年面向全球招聘工作人员岗位条件一览表》,亦可登陆进入招聘系统进行查询。
招聘条件中的相关要求可查询公开招聘专栏中公布的“考务问答”。
2.填写信息
符合条件并有意应聘的人员,登陆招聘系统进行注册,填写(修改)基本信息、学习经历、工作(实习)经历等。填写信息时应保证所填内容的真实性,同时上传1寸近期免冠证件照。
3.申报岗位
应聘人员进入招聘系统后,选定岗位进行申报。每个应聘者只能申报一个岗位,申报成功后(资格初审未通过除外)将不能修改个人信息。
4.初步资格审查及名单公布
资格初审由体育总局人力中心严格按照公布的岗位条件及要求进行。考生可在申报岗位的次日开始,登陆招聘系统查询是否通过资格初审。通过初步资格审查人员名单也将在公开招聘专栏中分批进行公布。
与招聘条件类似的人员,在申报岗位的同时可自行联系体育总局冬运中心申请资格确认。由考生从招
聘专栏中下载、填写资格确认表并发至体育总局冬运中心的电子邮箱(确认表中内容须与招聘系统填写内
容一致),电子邮箱:dongyunrenshi@163.com。体育总局冬运中心确认资格的,方可办理资格初审手续。
5.岗位取消或改报
拟聘用人数与通过资格初审人数比例不足1:5的岗位,由体育总局冬运中心研究是否取消该岗位的招聘计划。如取消,由体育总局人力中心在招聘专栏中公布,原通过资格初审的考生可在8月27日—8月28日改报符合招聘条件的其他岗位(限1次)。
6.打印准考证
通过资格初审的人员,于8月31日左右开始通过招聘系统自行打印准考证。没有准考证的,不能参加考试。
六、笔试内容、时间及地点
(一)笔试内容
笔试主要测评报考者从事应聘岗位应当具备的基本素质。试卷共计100道客观题,1道主观题,时限为180分钟,满分为200分。
(二)笔试时间、地点
笔试的时间初定于9月8日上午9:00-12:00,地点定在北京。具体地点、考场分布、考试要求将于8月31日左右在公开招聘专栏中公布。
(三)合格分数线
合格分数线由体育总局冬运中心研究、确定,并在公开招聘专栏中公布。
七、面试及加试
(一)进入面试范围的人员
各岗位笔试成绩从高到低排序、择优确定进入面试环节的考生。进入各岗位面试的人员名单将在公开招聘专栏中公布。
(二)资格复审及面试(加试)
面试(加试)由体育总局人力中心按照相关要求和具体实际情况自行组织,组织过程中可设置合格分数线。同时体育总局人力中心将对参加面试的考生资格进行复审。
资格复审所需材料:
1.本人身份证、学历、学位、职(执)业资格、专业技术资格证明书以及其他岗位所需的证件(证明)材料扫描件;
2.个人简历、近年来主要工作业绩(成果)材料、相关证明材料扫描件;
3.近期2寸彩色证件照1张(电子版)。
请在规定时间内将上述材料发送到指定邮箱(待定)进行资格复审。未按规定时间、方式参加资格复审的,视作放弃。应聘人员提供的信息和材料必须真实完整且与网上报名信息一致。
资格复审结束后5个工作日内,体育总局人力中心将通过邮件方式通知复审通过的人员,通过复审的人员收到后需邮件回复确认是否参加下一环节招聘流程,若未在规定时间内回复邮件,视为放弃。
资格审查将贯穿招聘工作的全过程,如发现弄虚作假者,一经查实,立即取消考试或聘用资格。请确保提供的联系电话准确无误以便我们能及时与您联系。因应聘人员提供的联系方式有误而导致的后果,由应聘人员自行承担。
通过资格复审人员于规定时间、地点参加面试。参加面试时,应聘人员须同时携带准考证和有效期内的身份证件(护照)。面试主要测试报名人员的素质能力与招聘岗位的匹配度,以及语言能力。对于符合条件的港澳台地区居民和外籍公民,经本人申请,体育总局冬运中心研究同意,可采取网络视频面试。
具体面试时间及有关要求将在中国体育人才(www.tyrc.org.cn)进行公布。
八、考核与体检
综合笔试、面试(加试)情况,经体育总局冬运中心研究,择优确定进入考核、体检人员名单。
由体育总局人力中心或委托第三方机构进行背景调查,核实应聘者的重点能力特征和相关重要信息。港澳台地区居民和外籍公民需提供经常居住地警察、安全、法院、公证机关等部门出具的无犯罪证明。若出现放弃体检、体检不合格、考核结论为不宜聘用、在办理聘用手续前放弃聘用资格的,由冬运中心确定是否进行择优递补。
九、公示与聘用
综合笔试、面试、考核与体检的结果,经体育总局冬运中心研究,择优确定最终拟聘用人选,并分别在体育总局冬运中心官网(dyzx.sport.gov.cn)、中国体育人才网(www.tyrc.org.cn)上公示5个工作日。在公示期间,对拟聘用人员有问题反映的,由体育总局冬运中心进行调查核实,并提出相应的处理意见。公示期满,对拟聘人员没有异议或反映问题经查实不影响聘用的,根据工作需要安排岗位,按规定办理聘用手续。对反映问题经查实影响聘用的,不予聘用;对反映的问题一时难以查实的,将暂缓聘用,待查清后再决定是否聘用。公示期间取消聘用资格的,不予递补。
十、纪律与监督
(一)纪律
对有下列情形的,将进行严肃处理。构成犯罪的,依法追究刑事责任。
1.报考人员伪造、涂改证件、证明,或以其他不正当手段获取应聘资格的;
2.报考人员在考试考核过程中作弊的;
3.招聘工作人员指使、纵容他人作弊,或在考试考核过程中参与作弊的;
4.招聘工作人员故意泄露考试题目的;
5.违反规定,影响招聘公平、公正进行的其他情形。
(二)监督
体育总局冬运中心纪委将对招聘过程进行监督、检查,同时接受社会的监督举报。
投诉电话: 010—88318214
十一、报名者的承诺义务
凡是报名参加此次公开招聘的人员,均应做出或视同已做出如下承诺:
(一)保证本人在报名及整个应聘过程中陈述内容、提交材料的真实性。
(二)保证本人在进入面试、考核、体检及拟聘用等阶段时,能按要求提供相应的证明材料或原单位同意报考的证明,或保证在规定时限内自行解决与原单位之间的有关问题。
(三)报名者已明确知道并认可本次公开招聘过程中关于信息公开的规定;报名者已明确知道因个人信息公开可能给本人带来的不良影响,并承诺独自承担因此而带来的后果(个人信息公开的方式、内容、范围等均将严格限定在本公告列出的范围内)。
如报考者不能承诺以上义务,或有违反以上义务的情况,视为报名者放弃参加本次招聘,体育总局冬运中心也有权随时终止报名者的应聘资格。
十二、聘用与管理
此次招聘不承诺解决应聘人员的北京户口、个人住宿条件等,不调动人事档案关系,不解决中心事业编制,聘期至2022年6月30日结束(其中包含试用期6个月),工作地点在北京。
对于引进的专业人才,具体薪酬根据所聘岗位确定。根据岗位职责,将严格实行岗位试用期制度,在平时考核和年度考核中,以工作任务完成情况作为考核等次评定、薪酬兑现和奖惩激励的重要依据,对考核中不符合岗位要求的人员,将通过转岗、降薪、解聘等方式进行调整。
详情登录
http://www.tyrc.gov.cn/a/rsdl/gkzp/gg/2018/0813/3894.html
一、招聘原则
按照德才兼备、以德为先的用人标准,采取公开考试、严格考察、平等竞争、择优聘用的方法组织招聘。
二、招聘职位及报名条件
(一)招聘职位
小学教师65名
其中:语文22名 数学21名 英语13名 音乐3名 美术3名 体育3名
(二)招聘条件
1、身体健康,五官端正,热爱教育事业,具有良好的政治思想素质和教师职业道德,具有团结协作精神,有志于从事教育工作;
2、学历要求:需全日制普通高校专科及以上学历毕业生,所学专业相符或相近。
3、年龄要求:35周岁以下(1983年1月1日后出生)
4、报考人员一般应具有小学及以上教师资格证书且教师资格证书学科与报考学科相同或相近。未取得教师资格证书的报考人员,如被聘用需要在签订劳动合同一年内取得相应教师资格证书,否则一年后解除聘用合同。
5、尚未解除纪律处分或者正在接受纪律审查的人员,以及刑事处罚期限未满或者涉嫌违法犯罪正在接受调查的人员等不得报考。
三、招聘程序和方法
(一)发布招聘公告
2018年 8月16日至8月20日,安平县人力资源和社会保障局微信公众号发布《招聘公告》,公布招聘的职位、人数、条件以及报名、考试安排等信息。
(二)报名与资格审查
报名采取现场报名确认的方法,每人只能报考一个职位。
2018年8月20日8:30至23日17:30在县教育局人事科报名,进行资格审查。考生需提交以下资料:
(1)、《安平县招聘小学教师个人简历》一式两份。(可现场领取填写)
(2)、《安平县招聘小学教师资料档案袋封面》一份。(可现场领取填写)
(3)、二代身份证、毕业证、教师资格证,证件的原件及复印件一份(复印件存档,原件审查后发回)。
(4)、近期小二寸彩色蓝底免冠照片4张。
通过招聘工作领导小组资格审查的考生进入考试阶段。
详情登录
https://mp.weixin.qq.com/s?__biz=MzAxMTc0MDgxOQ==&mid=2651132233&idx=1&sn=dcc4d46e5cb442d9c22c1b4ca1f26dc5&chksm=804dc2b
根据工作需要,北戴河区拟招聘行政执法辅助人员,招聘公告如下:
一、招聘原则
坚持“公开、平等、竞争、择优”的原则。
二、招聘岗位、名额及要求
计划招聘行政执法辅助人员46名,具体招聘岗位、名额及要求等见附表1。
三、人员身份及日常管理
被聘用的行政执法辅助人员属于非在编人员。人事档案存放在区人才交流服务中心,日常管理由聘用单位负责,签订聘用合同,初次合同期限为三年。合同期满经考核合格后可继续聘用,续签聘用合同。聘用期间允许参加国家或有关部门组织的公务员、事业单位工作人员考试。有下列情形之一的,聘用单位可以解除聘用合同:
(1)年度考核不合格的;
(2)出现严重违纪、违规问题或受到行政或刑事处分的;
(3)遇国家政策调整必须解除聘用合同的。
四、相关待遇
(一)工资福利待遇:参照全额拨款事业单位管理人员标准执行。
(二)社会保险:养老保险、失业保险参照企业标准缴纳;其他保险参照全额事业单位正式在编人员标准缴纳。
五、招聘程序、办法
(一)信息发布
在下发文件的同时,在北戴河区电视台、北戴河区政府门户网站(www.beidaihe.gov.cn)发布招聘公告。公告时间为2018年8月17日- 8月23日。(7天)
(二)报名
报名时间:2018年 8月24日- 8月 26日,上午8:30-11:30,下午2:30-5:30。(3天)
报名地点:北戴河区人力资源市场一楼(联峰北路43号,秦皇岛职业技术学院对面)。
咨询电话:0335-4186057 0335-4186084
报名所需提交资料:报名者身份证、户口本(需复印首页与本人页)、毕业证、报到证原件与复印件各一份(已在人才交流服务中心办理个人代理者可提供代理合同)、一寸近期同版免冠照片2张、《2018年北戴河区行政执法辅助人员招聘报名表》一式两份(自行在北戴河区政府门户网(www.beidaihe.gov.cn)下载填写)。
《准考证》发放时间:2018年8月29日上午8:30-11:30,下午14:30-17:00。
发放地点:北戴河区人力资源市场一楼(联峰北路43号,秦皇岛职业技术学院对面)。
详情登录
https://www.qhdrsj.gov.cn/ecdomain/framework/qhdrsjweb/odhjicfjgghgbboaiphjnbepfphjbdic/gafggccpgghhbboaiphjnbepfphjbdic.do?isfloat=1&disp_template=cbkgecfnggehbboakpcflgoimgjikipd&fileid=20180817161211541&moduleIDPage=gafggccpgghhbboaiphjnbepfphjbdic&siteIDPage=qhdrsjweb&infoChecked=1
为切实解决我县教师缺编的局面,经县政府批准,在今年在编教师招聘的基础上,使用景县2018年5月教师招聘笔试成绩通过政府购买服务以劳务派遣的方式再招聘部分教师。为保证此项工作的顺利进行,特制定如下方案。
一、招聘原则
公开、平等、竞争、择优。
二、招聘计划
招聘劳务派遣教师150名, 其中:景州镇10名、杜桥镇5名、安陵镇5名、刘集乡15名、连镇乡10名、梁集镇10名、洚河流镇5名、温城乡5名、留府乡5名、王千寺镇15名、龙华镇10名、广川镇15名、青兰乡15名、王瞳镇5名、留智庙镇10名、北留智镇10名。
三、招聘对象
2018年5月份景县正式在编教师考试没有被录取的人员。
四、招聘条件
1、具有中华人民共和国国籍。
2、拥护党的领导,热爱教育事业,品行良好,五官端正,身体健康,没有受任何法律惩处和党纪、政纪处分的记录。
3、具有全日制普通高校专科以上学历,符合报名条件暂无教师资格证者,一经录用须两年内考取教师资格证,否则予以解聘。
4、年龄在35周岁以下(1983年8月1日后出生,含8月1日),往届毕业生限衡水户籍,本市户籍的相关证明日期以2018年8月1日之前(含8月1日)有效。2017年、2018年毕业生(2018年7月31日前毕业)不限户籍。
四、报名办法
报名地点:景县青少年活动中心(景泰大街景县中学北门东侧)
报名时间:2018年8月21日上午08:30至 8月23日17:30 工作时间:上午8:30-12:00 下午2:30-5:30
报名方式:符合条件的人员本人持身份证、毕业证、户口页、教师资格证原件和复印件,及报名登记表(一式二份),无教师资格证者,同时提交《两年内考取教师资格证承诺书》。报名人员提前将上述材料装入自备的档案中(报名登记表一份提前粘贴在档案袋封面,另一份交报名处),报名时原件当时退回各类复印件、承诺书均作为报名原始资料留存,不再退还本人。
五、录取
2018年8月25日,利用今年教师招聘的笔试成绩(除去已经正式招录的人员),这次报名的人员按照笔试成绩由高往低的顺序截取150人。末位笔试成绩相同的,按《教育学》排名次,如《教育学》笔试成绩也相同,取学历高者,学历再相同,抽签确定名次。
六、选岗
8月27日,被截取的150人,按照笔试成绩由高到低的顺序,依次自主选岗,每人只能选一个岗位,每人选岗时间不超过2分钟。笔试成绩相同的,抽签确定选岗顺序。选初中教师岗位的,必须具有全日制本科学历。不能在规定时间内到规定地点选岗的人员视为自动放弃,没有选满的岗位按笔试成绩依次递补。
七、体检
体检的标准参照现行的《公务员录用体检通用标准》执行。体检不合格的,按笔试成绩名次依次递补。
八、聘用
被录取人员与劳务派遣公司签订协议,接受劳务派遣公司和用人单位的双重管理。
九、待遇
劳务派遣人员服务期限暂定3年,服务期间只允许参加我县正式教师招聘。服务期间享受与正式教师同等工资待遇,参加企业职工各项社会保险。
详情登录
http://www.jingxian.gov.cn/gggs/2018/08/17/content_491831.shtml
根据我县目前教师队伍结构性缺编的实际情况,经县政府批准,决定面向社会公开招聘编外教师110人。为体现“公平、竞争、择优”的原则,特制定本实施方案。
一、岗位设置
1.普通高中教师25人。
2.职业高中教师15人。
3.县城初中教师20人。
4.农村信息技术教师10人。
5.农村幼儿教师40人。
二、招聘范围
2018年7月31日前全国全日制普通高等学校应往届毕业生。本县在职教师和已通过体检的2018年特岗教师不得报名(2016年招录的持有教师资格证的幼儿临时代课教师除外)。招聘的应聘人数和招聘人数之比不低于1.5:1指标限制,达不到比例时,由招聘工作领导小组在报名后对招聘指标进行调整。
三、招聘条件
(一)岗位要求
1.普通高中教师:普通高中教师岗位要求全日制师范类一本及以上学历应往届毕业生,要求专业对口并持有相应学科高中教师资格证。报考语文学科岗位普通话水平达到国家二级甲等以上。
2.职业高中教师:职教中心教师岗位要求二本及以上学历应往届毕业生,语文、数学和英语岗位要求专业对口,其他岗位要求专业对口或相近。要求持有相应学段学科教师资格证。
3.县城初中教师:全日制普通高等学校二本及以上学历的应往届毕业生(专业不限)、全日制普通高等学校师范类三本学历应往届毕业生(专业对口)。必须取得同学段及以上相应学科教师资格证书。报考语文学科岗位普通话水平达到国家二级甲等以上。
4.幼儿教师:全日制普通高等学校专科及以上学历的幼教专业应往届毕业生,持有幼儿(学前)教师资格证,普通话等级二级甲等及以上。2016年招录现在岗的持有教师资格证的幼儿临时代课教师可以报名参与招聘。
5.农村信息技术教师:全日制普通高等学校信息技术类专科及以上学历应往届毕业生,持有小学及以上学段教师资格证。
(二)应聘人员年龄在30周岁以下(1988年7月31日以后出生),2016年招录现在岗的幼儿临时代课教师和研究生以上学历考生报考编外教师,年龄放宽到35周岁(1983年7月31日以后出生)。
四、招聘程序
(一)发布信息(8月17日-8月22日)
通过青龙电视台、青龙满族自治县政府门户网站等媒体公布招聘条件及相关事项。
(二)公开报名与资格审查(8月23日-8月24日)
报名地点:青龙满族自治县教育局一楼
报名时需本人到场,持报到证(或人事代理协议或所在单位出具的允许考试的证明)、身份证、毕业证、教师资格证、普通话等级证(招聘岗位有要求的)原件和复印件,填写《青龙县2018年招聘教师报名资格审查表》, 由县教育局、人力资源和社会保障局按照招聘条件要求,共同对报名人员进行资格审查,经审查不符合条件者不予参加考试。审查合格后当场微机摄像,发放面试审核通知单。每人限报一个招聘岗位。
详情登录
http://www.chinaqinglong.gov.cn/infocontent/00039377-7/2018-20840.html
版权声明:我们致力于保护作者版权,注重分享,被刊用文章【永年会计最新招聘信息(雄安岗位200个)】因无法核实真实出处,未能及时与作者取得联系,或有版权异议的,请联系管理员,我们会立即处理! 部分文章是来自自研大数据AI进行生成,内容摘自(百度百科,百度知道,头条百科,中国民法典,刑法,牛津词典,新华词典,汉语词典,国家院校,科普平台)等数据,内容仅供学习参考,不准确地方联系删除处理!;
工作时间:8:00-18:00
客服电话
电子邮件
beimuxi@protonmail.com
扫码二维码
获取最新动态
