距离2021年中级会计考试是越来越近了,很多省市地区已经陆续公布了具体的准考证打印时间安排了。有人担心河南地区疫情严重会不会取消考试。除了河南之外,还有南京也是处在严格防控中。关于考试延期不延期,这个大家要以官网信息为准,不要轻信谣言,还按照自己的节奏复习就好了。有什么新的通知,我也会及时在这里更新的。
今天,小编在这里做了一个2021年中级会计师准考证打印时间和打印入口的汇总。另外,有关中级会计师准考证打印常见问题内容,也给做了补充。大家一定不要错过了准考证打印的时间哦。
一、准考证打印有两页怎么办?
这个问题每年都有很多考生问,如果遇到这种情况可以尝试以下方法:
第一种方法:换个浏览器试一下,不同的浏览器可能效果不一样
第二种方法:调一下打印设置,具体如下(打印设置每个浏览器会有所区别,以下以谷歌浏览器为例)
1、点击浏览器网址输入框最右边有三个竖着的点的地方,然后选择“打印”,找不到这个地方的直接用快捷键“Ctrl+P”
2、通过调整“边距”、“缩放”等选项让准考证显示在一张纸上。
布局:一般来说默认是横向的,不用调整
边距:选择最小值
页眉页脚:去掉页眉页脚
缩放:选择自定义,然后调整下面的数值,缩小一点
总之,最后调整为整个准考证到一个页面即可!
二、准考证打印颜色需要是彩色还是黑白的?
软考准考证是黑白打印还是彩色打印并没有具体规定,只要准考证打印出来后信息正确完整,照片清晰可见即可。
三、准考证打印纸张大小有要求吗?
用A4纸打印即可。这在部分地区报名通知中就有相关说明。
四、准考证打印的次数有限制吗?
准考证打印没有次数限制,为了防止准考证丢失,可以多打印几张。
五、错过准考证打印时间怎么办?
软考高级考试报名简章中有明确说明,需要在规定时间内打印准考证,未在规定时间内打印准考证的自行承当后果,不能参加考试。所以考生一定要注意自己所在省份准考证打印时间。准考证是参加考试的重要凭证之一,错过了准考证打印时间就只能等下次考试再考了。
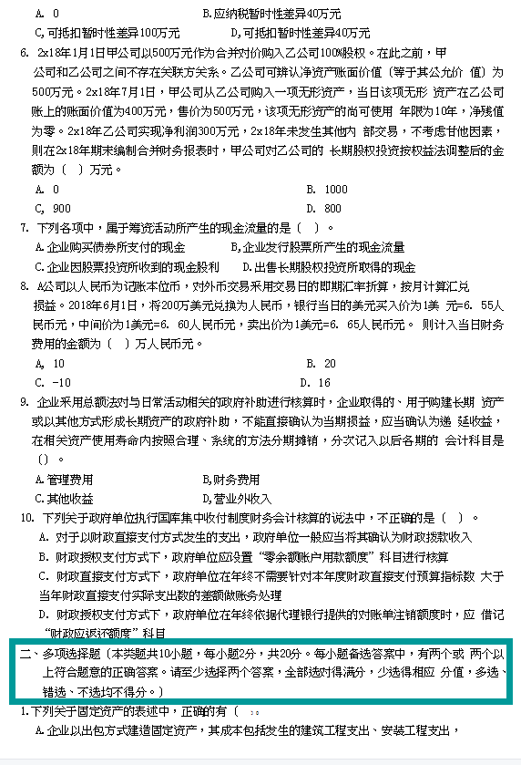
一、21中级会计实务试卷及答案解析
答案解析
二、21中级财管试卷(8套)及答案解析
……
篇幅限制,今日的内容就到这里了。各位备考中级会计考试的小伙伴,剩下的20多天,加油呀。
版权声明:我们致力于保护作者版权,注重分享,被刊用文章【会计中级准考证打印时间(2021中级会计准考证打印时间已定)】因无法核实真实出处,未能及时与作者取得联系,或有版权异议的,请联系管理员,我们会立即处理! 部分文章是来自自研大数据AI进行生成,内容摘自(百度百科,百度知道,头条百科,中国民法典,刑法,牛津词典,新华词典,汉语词典,国家院校,科普平台)等数据,内容仅供学习参考,不准确地方联系删除处理!;
工作时间:8:00-18:00
客服电话
电子邮件
beimuxi@protonmail.com
扫码二维码
获取最新动态
