初级会计备考之路已经走过了一大半,再坚持一段时间,胜利就是属于大家的了!为帮助备考的同学快速梳理重点,金程会计研究院的老师整理了《经济法基础》各章必学知识点及各章学习指导,希望对正在备考的你有所帮助!
本章简述:
本章主要介绍了法律基础、法律主体以及法律责任。本章属于次重点章节,复习难度不大,大多数考点需要考生通过理解加记忆来掌握。
本章分值:在近3年的考试中,本章的平均分值约为7分。
考试题型:考试题型为单项选择题、多项选择题和判断题。
本章重点:
掌握法的分类与渊源、法律关系、法律事实掌握法律主体的分类、法律主体资格第二章 会计法律制度
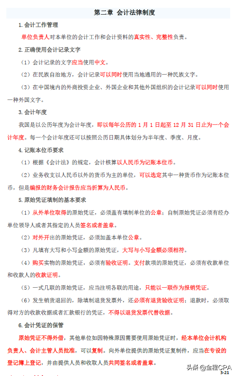
本章简述:
本章主要介绍了会计核算、会计监督、会计机构和会计人员以及会计法律责任等。本章属于次重点章节,复习难度不大,部分考点和初级会计实务的内容相通。
本章分值:在近3年的考试中,本章分值为8分。
考试题型:考试题型主要为单项选择题、多项选择题和判断题,适当关注不定项选择题。
本章重点:
掌握会计核算、会计档案管理、会计监督掌握会计人员第三章 支付结算法律制度
本章简述:
本章主要介绍了各类银行结算账户、票据结算业务和其他非现金支付业务(银行卡、预付卡、汇兑、委托收款、银行电子支付和网络支付)等。
本章属于重点章节,考点较多,需要在理解的基础上精准记忆,特别是票据结算,重在理解。2022年初级会计考试中须重点关注涉及银行结算账户、银行卡、预付卡和票据结算的不定项选择题。
本章分值:在近3年考试中,本章的平均分值为14分左右。
考试题型:考试题型涉及所有题型。
本章重点:
掌握票据的概念和种类、票据行为、票据权利与责任、票据追索掌握银行汇票、商业汇票、银行本票、支票掌握银行卡账户和交易、银行卡计息与收费掌握汇兑、委托收款掌握支付机构的概念和支付服务的种类第四章 税法概述及货物和劳务税法律制度
本章简述:
本章主要介绍了税收法律制度概述、增值税与消费税法律制度,城建税和教育费附加、车辆购置税和关税法律制度。
属于重点章节,复习难度非常大,特别是增值税这一部分,考生需要理解税法原理再通过做习题来掌握考点。2022年考试中要重点关注涉及增值税和消费税应纳税额计算的不定项选择题。
本章分值:在近3年的考试中,本章的平均分值为22分。
考试题型:考试题型涉及所有题型。
本章重点:
掌握增值税征税范围、增值税应纳税额的计算掌握消费税征税范围消费税应纳税额的计算掌握城市维护建设税、车辆购置税、关税的计税依据和应纳税额的计算第五章 所得税法律制度
本章简述:
本章主要介绍了企业所得税和个人所得税的相关内容。属于重点章节,复习难度较大,特别是企业所得税,考生在复习时需要结合会计实务的内容准确理解税法原理,掌握税会差异调整。2022年考试中,考生要重点关注企业所得税和个人所得税应纳税额计算的不定项选择题。
本章分值:在近3年的考试中,本章的平均分值为20分。
考试题型:考试的题型涵盖所有题型。
本章重点:
掌握企业所得税征税对象、企业所得税应纳税所得额的计算、资产的税务处理、企业所得税应纳税额的计算掌握个人所得税应税所得项目、个人所得税应纳税所得额的确定、个人所得税应纳税额的计算第六章 财产和行为税法律制度
本章简述:
本章介绍了11个小税种,主要围绕“房、地、车(船)、矿”等方面,考点较多,但复习难度不大。考生主要从纳税人、征税范围、应纳税额计算、税收优惠以及征收管理来复习,适当注意区分同一应税行为在不同税种上的处理。
本章属于较重点章节,2022年考试中,考生应重点关注不同税种的征税范围、应纳税额计算和税收优惠等。
本章分值:在近3年的考试中,本章的平均分值为11分。
考试题型:本章考试的题型一般为单项选择题、多项选择题和判断题。
本章重点:
掌握房产税征税范围、房产税计税依据、房产税应纳税额的计算掌握契税征税范围、契税应纳税额的计算、土地增值税征税范围、土地增值税计税依据、土地增值税应纳税额的计算掌握城镇土地使用税征税范围、城镇土地使用税应纳税额的计算、耕地占用税应纳税额的计算、车船税应纳税额的计算、车船税税收优惠掌握资源税应纳税额的计算、环境保护税应纳税额的计算、环境保护税税收优惠第七章 税收征管法律制度
本章简述:
本章主要介绍了税务管理、税款征收、税务检查、税务行政复议和税收法律责任。属于一般性章节,复习难度不大,大部分考点需要考生记忆来掌握。
本章分值:在近3年的考试中,本章的平均分值为4分。
考试题型:考试题型一般为单项选择题、多项选择题和判断题。
本章重点:
掌握税务登记管理、账簿和凭证管理、发票管理、纳税申报管理掌握应纳税额的核定和调整、应纳税额的缴纳、税款征收的保障措施、税款征收的其他规定掌握税务机关在税务检查中的职权和职责、纳税信用管理、重大税收违法失信案件信息公布掌握税务行政复议的范围、税务行政复议的管辖第八章 劳动合同与社会保险法律制度
本章简述:
本章属于重点章节,部分内容与我们的生活贴合度较高,理解起来相对比较容易,复习难度不大,但是需要记忆的数字性考点较多,需要运用归纳总结和对比分析的方法去掌握考点。
2022年考试中仍需要关注涉及到“劳动合同(订立、内容、解除和经济补偿、劳动仲裁)”和“社会保险(医疗期、工伤保险、失业保险)”的不定项选择题。
本章分值:最近3年本章考查的平均分值在14分左右。
考试题型:考试题型涉及所有题型。
本章重点:
掌握劳动合同的订立、劳动合同的主要内容、劳动合同的解除和终止掌握基本养老保险、基本医疗保险、工伤保险、失业保险经济法基础学习资料领取!
↓↓↓
关.注我,评论区回复“法条”获取19页全八章完整版!
经济法基础法条合集 第一章
经济法基础法条合集 第一章
经济法基础法条合集 第二章
关.注我,评论区回复“法条”获取19页全八章完整版!
#金程教育##初级会计##经济法基础##人生的那些考试#
版权声明:我们致力于保护作者版权,注重分享,被刊用文章【我国会计法规主要包括(经济法基础各章知识点)】因无法核实真实出处,未能及时与作者取得联系,或有版权异议的,请联系管理员,我们会立即处理! 部分文章是来自自研大数据AI进行生成,内容摘自(百度百科,百度知道,头条百科,中国民法典,刑法,牛津词典,新华词典,汉语词典,国家院校,科普平台)等数据,内容仅供学习参考,不准确地方联系删除处理!;
工作时间:8:00-18:00
客服电话
电子邮件
beimuxi@protonmail.com
扫码二维码
获取最新动态
