会计人员在处理日常会计实务的工作中,遇到无发票业务的会计核算就不知所措了。身为会计人员,大家都知道发票处理的问题,但是有些业务没有发票也是要入账的,无发票账务处理另很多会计头特,但是无发票账务处理却是非常重要的会计核算内容。其实无发票入账也不难,今天在这里就给大家分享一下8项无发票业务的账务处理方法及管控技巧,不会的会计人员,下面一起看看吧!
第五项无发票业务的账务处理:食堂购买的蔬菜无发票的处理方法和管控技巧
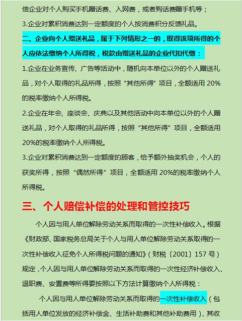
第六项无发票业务的账务处理:企业支付违约金支出无发票的处理方法
第七项无发票业务的账务处理:临时工工资的处理和管控技巧
第八项无发票业务的账务处理:非本公司台头发票可否报销
……
受篇幅限制,有关以上8项无发票业务账务处理方法和管控技巧,今天就介绍到这里了。
版权声明:我们致力于保护作者版权,注重分享,被刊用文章【会计核算方法有哪些(无发票也要入账)】因无法核实真实出处,未能及时与作者取得联系,或有版权异议的,请联系管理员,我们会立即处理! 部分文章是来自自研大数据AI进行生成,内容摘自(百度百科,百度知道,头条百科,中国民法典,刑法,牛津词典,新华词典,汉语词典,国家院校,科普平台)等数据,内容仅供学习参考,不准确地方联系删除处理!;
工作时间:8:00-18:00
客服电话
电子邮件
beimuxi@protonmail.com
扫码二维码
获取最新动态
