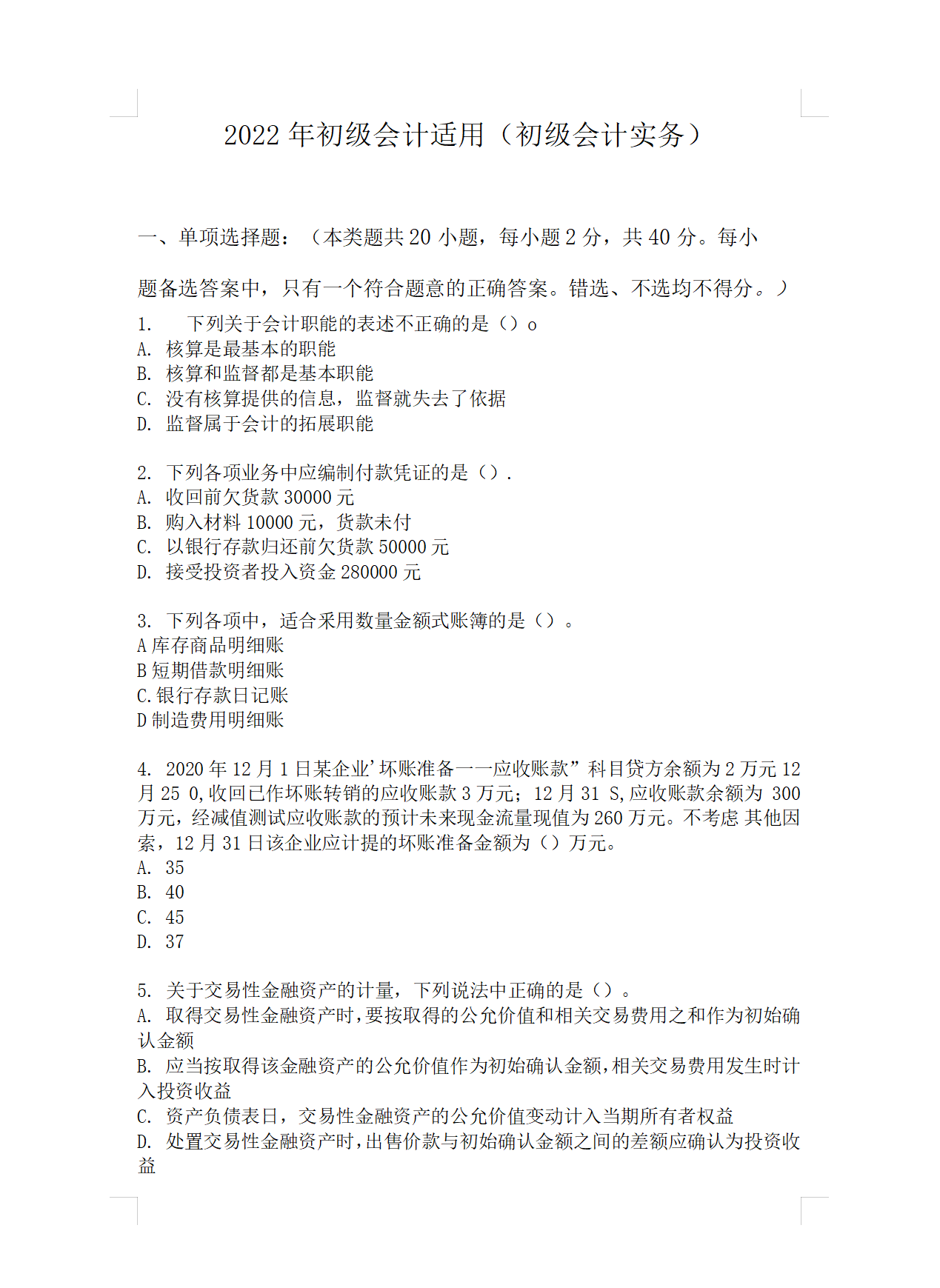
2022初级会计进入倒计时,今天给大家分享下初级两门高分过的秘诀,
咱们复习需要很多的复习资料,包括知识点汇总、背诵顺口溜、必考点、错难点汇总等等,并通过名师辅导完成学习!
小编今天就给大家分享下一些初级要点!
第一章:会计概述
第二章:会计基础
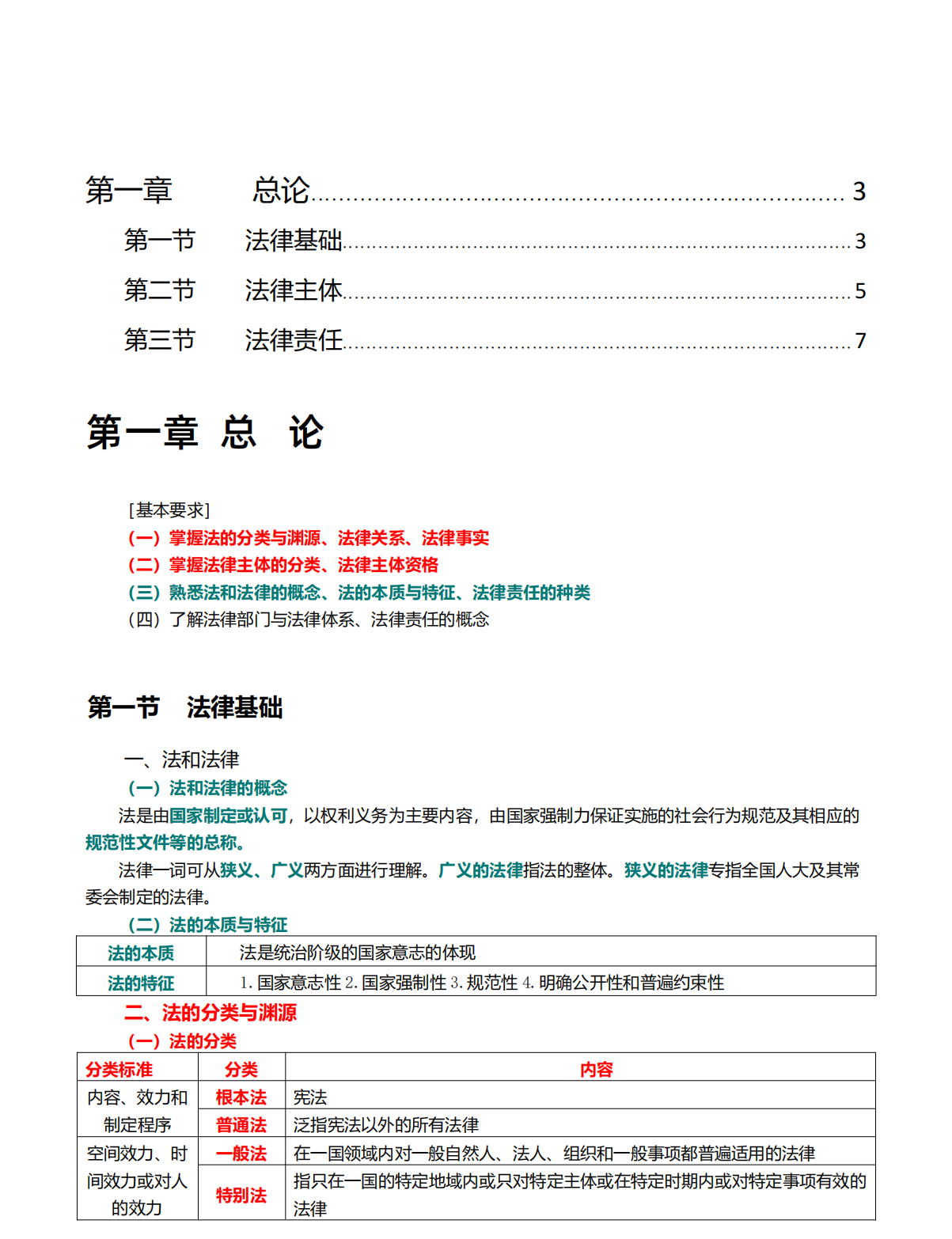
第一章:总论
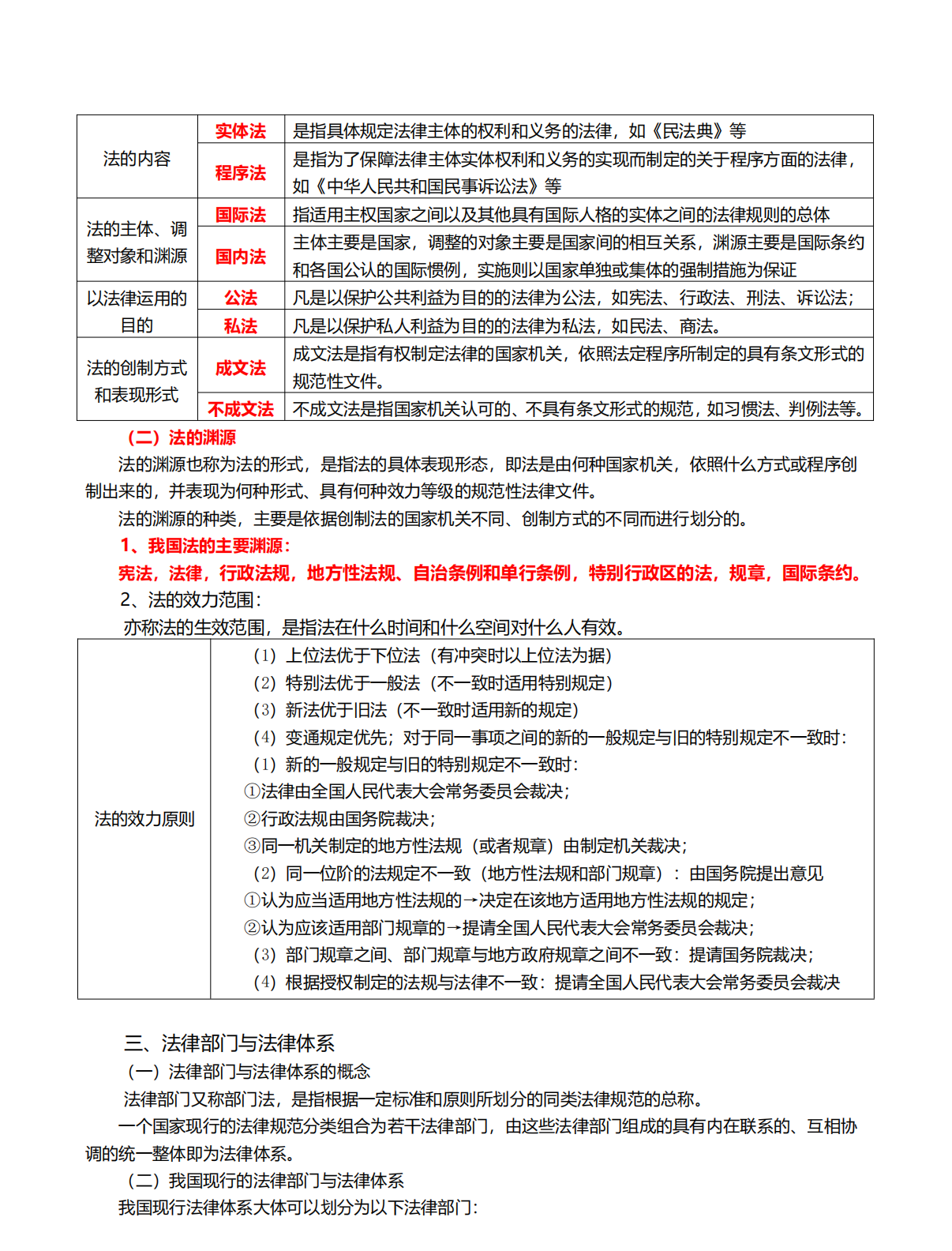
第二章:法律基础
......
由于篇幅有限,今天小编就分享到这了~
版权声明:我们致力于保护作者版权,注重分享,被刊用文章【自学会计证好考吗(再说亿遍)】因无法核实真实出处,未能及时与作者取得联系,或有版权异议的,请联系管理员,我们会立即处理! 部分文章是来自自研大数据AI进行生成,内容摘自(百度百科,百度知道,头条百科,中国民法典,刑法,牛津词典,新华词典,汉语词典,国家院校,科普平台)等数据,内容仅供学习参考,不准确地方联系删除处理!;
工作时间:8:00-18:00
客服电话
电子邮件
beimuxi@protonmail.com
扫码二维码
获取最新动态
