很多考生会疑问:注会考试最难科目?不是每一科都难吗?
的确,从整体上看,注会考试难度还是相当大的,但专业阶段的六科,每一门科目都有各自的特点,其考试难度还是有一定差别的。如果要论哪一科最难,相信大家心目中也会有一个答案吧,也欢迎大家留言区分享你认为最难科目!
以下高顿CPA小编就从几个方面来分析CPA考试中最难科目!
我们对比历年各科考试通过率,以及今年刚出炉的2021年CPA考试数据:
毋庸置疑,通过率最低科目:《会计》,也是六科中唯一一科通过率在20%以下的。从《会计》考试科目的特点也不难感受到其难度,教材章节内容最多,考察知识点细:
《会计》科目教材的厚度也总是比其他科目要多出一百多页,考生备考起来难度更是大增,所花费的时间也是最多的。
另外《会计》科目与其他各科都有相应的联系,相当于专业阶段的核心:
作为一个在专业阶段中地位如此重要的科目,其难度怎能小觑?如果说《会计》科目是注会专业阶段最难科目,想必大家应该也没什么异议吧!
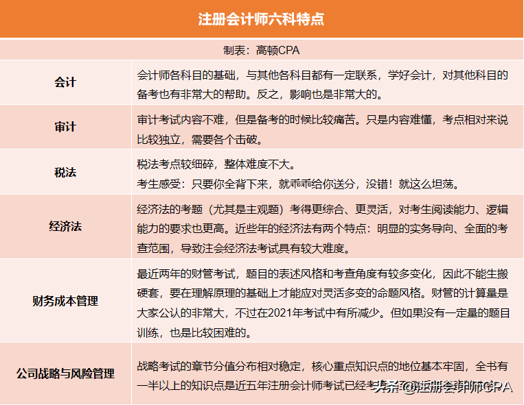
前面也说到注会专业阶段六科各有各的“个性”,如大家可能印象比较深刻的《会计》内容多,《审计》知识点难以理解,《财管》计算量大,《税法》又被称之为“碎法”,《经济法》和《战略》记忆内容多。具体各科特点可通过以下表格来了解一下:
从各科特点,我们也大概绘出了各科脑力耗值情况:
从整体上来看,《财管》科目三种能力的要求相对较高,也就是说如果从脑力耗值的情况来看,《财管》可能是六科中最难的科目了。
目前,专业阶段最难科目争议最大的应该就是这两科了吧,出乎你的意料吗?或者你认为最难科目是哪一科?欢迎留言分享~
▎本文由高顿CPA原创发布,如需转载或引用,请注明出处!
版权声明:我们致力于保护作者版权,注重分享,被刊用文章【cpa会计最难的章节(注会考试最难科目出炉)】因无法核实真实出处,未能及时与作者取得联系,或有版权异议的,请联系管理员,我们会立即处理! 部分文章是来自自研大数据AI进行生成,内容摘自(百度百科,百度知道,头条百科,中国民法典,刑法,牛津词典,新华词典,汉语词典,国家院校,科普平台)等数据,内容仅供学习参考,不准确地方联系删除处理!;
工作时间:8:00-18:00
客服电话
电子邮件
beimuxi@protonmail.com
扫码二维码
获取最新动态
