文/李岩律师(转载请联系我)
这是我的第14篇普法文章
(一)民事案件再审的启动途径
注:本文的操作指引,只针对第一种情形,即当事人申请的情形,不包括人民检察院、人民法院自行发现或通过其他途径发现错误,而启动再审的情形。
(二)向法院申诉和检察院申诉的顺序要求
注:先法院,再检察院。
(一)流程图
(二)谁可以申请再审?
1、当事人(原告、被告、有独立请求权的第三人、被判决承担民事责任的无独立请求权的第三人);
2、当事人死亡或者终止后的权利义务承继者;
3、遗漏的必要共同诉讼参加人;(前提是非本人或诉讼代理人原因,未能参加原审诉讼)
4、案外人执行标的异议中的案外人。
(三)针对什么可申请再审?
已生效的判决书、裁定书(只包括驳回起诉、不予受理裁定)和调解书。
(四)在什么时间申请?
1、一般情况:判决、裁定、调解书生效后六个月内。(案外人执行标的异议中的再审,是自执行异议裁定送达之日起六个月内)
2、特殊情况:有下列情形的,自知道或应当知道之日起六个月内。
(1)有新的证据,足以推翻原判决、裁定的;
(2)原判决、裁定认定事实的主要证据是伪造的;
(3)据以作出原判决、裁定的法律文书被撤销或者变更的;
(4)无诉讼行为能力人未经法定代理人代为诉讼或者应当参加诉讼的当事人,因不能归责于本人或者其诉讼代理人的事由,未参加诉讼的;
(5)审判人员审理该案件时有贪污受贿,徇私舞弊,枉法裁判行为的。
(五)向哪级法院申请?
1、一般情况:生效判决、裁定的上一级法院。
2、特殊情况:
(1)当事人一方人数众多或者当事人双方为公民的案件,也可以向原审人民法院申请再审;
(2)高院生效裁判,向原审高院申请,而不向最高人民法院申请;
(3)小额诉讼案件的判决、裁定,向原审法院申请。
(六)不得申请再审的情形?
1、已生效的解除婚姻关系的判决书、调解书;(财产部分争议可申请再审)
2、适用特别程序、督促程序、公示催告程序、破产程序等非讼程序审理的案件;
3、一审后未上诉,而申请再审的;
4、超过再审申请时限的;
5、针对裁定申请再审,只包括驳回起诉和不予受理裁定,其余裁定不可申请再审。(如管辖异议裁定、保全和先予执行裁定、准许或者不准许撤诉裁定、中止或者终结诉讼裁定、补正笔误裁定、中止或者终结执行裁定、撤销或者不予执行仲裁裁决裁定、不予执行公证机关赋予强制执行效力的债权文书裁定,均不可申请再审)
6、再审申请被驳回后再次申请的;
7、再审法院作出的判决、裁定;
8、在人民检察院对当事人的申请作出不予提出再审检察建议或者抗诉决定后又提出申请的;
9、当事人达成和解协议且已履行完毕的,不得申请再审,但当事人在和解协议中声明不放弃申请再审权利的除外;
10、判决、调解书生效后,当事人将判决、调解书确认的债权转让,债权受让人对该判决、调解书不服申请再审的,人民法院不予受理;
11、人民法院准许撤回再审申请或者按撤回再审申请处理后,再审申请人再次申请再审的,不予受理,但有民事诉讼法第二百条第一项、第三项、第十二项、第十三项规定情形,自知道或者应当知道之日起六个月内提出的除外。
(七)再审审查期限
自收到申请之日起三个月内审查完毕(延长需报院长批准);
再审被申请人或原审其他当事人也提起再审的,审查期限重新起算。
(八)进入再审后的审限
两种情形。
1、如生效裁判为一审法院作出,则再审按照一审程序审理,审限按一审程序执行,即六个月。(报院长批准可再延长六个月)
2、如生效裁判为二审法院作出,或者上级法院提审,则再审按照二审程序审理,执行二审程序审限,即三个月。
(九)申请再审所需材料
1、再审申请书;
2、申请人身份证明(身份证、营业执照等);
3、原审判决书、裁定书、调解书等法律文书;
4、相关证据材料。
(十)启动再审的法定事由
1、有新的证据,足以推翻原判决、裁定的;
2、原判决、裁定认定的基本事实缺乏证据证明的;
3、原判决、裁定认定事实的主要证据是伪造的;
4、原判决、裁定认定事实的主要证据未经质证的;
5、对审理案件需要的主要证据,当事人因客观原因不能自行收集,书面申请人民法院调查收集,人民法院未调查收集的;
6、原判决、裁定适用法律确有错误的;
7、审判组织的组成不合法或者依法应当回避的审判人员没有回避的;
8、无诉讼行为能力人未经法定代理人代为诉讼或者应当参加诉讼的当事人,因不能归责于本人或者其诉讼代理人的事由,未参加诉讼的;
9、违反法律规定,剥夺当事人辩论权利的;
10、未经传票传唤,缺席判决的;
11、原判决、裁定遗漏或者超出诉讼请求的;
12、据以作出原判决、裁定的法律文书被撤销或者变更的;
13、审判人员审理该案件时有贪污受贿,徇私舞弊,枉法裁判行为的。
(十一)再审是否中止执行?
申请再审不中止执行。
决定再审后中止执行(追索赡养费、扶养费、抚育费、抚恤金、医疗费用、劳动报酬等案件可以不中止)。
(十二)申请再审时,能否申请鉴定、勘验?
不能。
理由主要是申请鉴定、勘验,是一审、二审中当事人的权利,如未在一审、二审中申请,则视为放弃该权利,应承担举证不能的后果。如允许在再审中申请鉴定、勘验,将会影响生效裁判的稳定性。
但需注意,如果当事人在一审、二审中提出了申请,法院应当允许而未允许,则可以视为原审裁判认定事实缺少基本证据,可启动再审。
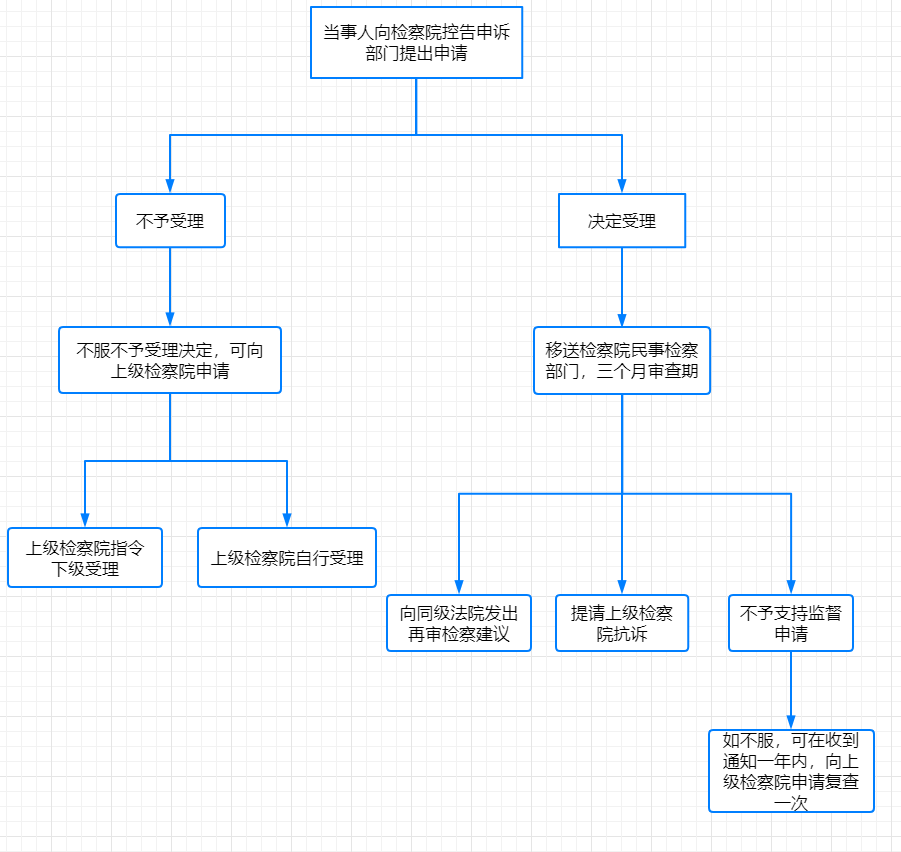
(一)流程图
(二)抗诉和再审检察建议的区别
向检察院申诉,是要求检察院履行法律监督职责。检察院在收到申请后,有两种方式可选择。一种是向同级法院发出再审检察建议,一种是提请上级检察院抗诉。
再审检察建议,是向同级法院发出,其并不一定会启动再审。法院收到再审检察建议后,会在三个月内做审查,审查后发现裁判确有错误,才会进入再审。一般来讲,当原审裁判证据或程序方面出问题时,会用检察建议。而当法律适用或审判人员涉嫌违法犯罪时,会用抗诉。
抗诉,是上抗下(见下图)。同级检察院不能直接向同级法院提出抗诉,而是需要提请上级检察院,向上级法院提出抗诉。抗诉可以直接启动再审,法院在接到抗诉决定书后,会在三十日内裁定再审,不再需要三个月的审查期。
(三)什么情况下可向检察院申诉?
1、人民法院驳回再审申请的;
2、人民法院逾期未对再审申请作出裁定的;
3、再审判决、裁定有明显错误的。
(四)向哪级检察院申请?
1、向生效判决、裁定、调解书的同级检察院提起;驳回再审申请的,向原生效裁判同级检察院提起。
2、特殊情况:同级人民检察院不依法受理的,可向上级检察院申请。
(五)什么时间申请?
驳回再审申请或再审判决、裁定生效后两年内。
(六)检察院审查期限?
受理后,三个月内审查完毕。
(七)申诉所需材料
1、监督申请书;
2、申请人身份证明(身份证、营业执照等);
3、原审判决书、裁定书、调解书等法律文书;
4、相关证据材料。
(八)不能向检察院申诉的情形
原则上,如果具有本文上列的不得申请再审的情形,同样也不能向检察院申诉。
除此之外,具有下列情形之一的,也不能向检察院申诉。
1、当事人未向人民法院申请再审的;
2、当事人申请再审超过法律规定的期限的,但不可归责于其自身原因的除外;
3、人民法院在法定期限内正在对民事再审申请进行审查的;
4、人民法院已经裁定再审且尚未审结的;
5、判决、调解解除婚姻关系的,但对财产分割部分不服的除外;
6、人民检察院已经审查终结作出决定的;
7、民事判决、裁定、调解书是人民法院根据人民检察院的抗诉或者再审检察建议再审后作出的;
8、申请监督超过本规则第二十条规定的期限的。
(九)申诉成功的法定事由
注:同启动再审的法定事由一致,民诉法第二百条。
1、有新的证据,足以推翻原判决、裁定的;
2、原判决、裁定认定的基本事实缺乏证据证明的;
3、原判决、裁定认定事实的主要证据是伪造的;
4、原判决、裁定认定事实的主要证据未经质证的;
5、对审理案件需要的主要证据,当事人因客观原因不能自行收集,书面申请人民法院调查收集,人民法院未调查收集的;
6、原判决、裁定适用法律确有错误的;
7、审判组织的组成不合法或者依法应当回避的审判人员没有回避的;
8、无诉讼行为能力人未经法定代理人代为诉讼或者应当参加诉讼的当事人,因不能归责于本人或者其诉讼代理人的事由,未参加诉讼的;
9、违反法律规定,剥夺当事人辩论权利的;
10、未经传票传唤,缺席判决的;
11、原判决、裁定遗漏或者超出诉讼请求的;
12、据以作出原判决、裁定的法律文书被撤销或者变更的;
13、审判人员审理该案件时有贪污受贿,徇私舞弊,枉法裁判行为的。
(一)关于民事案件再审启动途径的规定
(2017)《中华人民共和国民事诉讼法》
第一百九十八条 各级人民法院院长对本院已经发生法律效力的判决、裁定、调解书,发现确有错误,认为需要再审的,应当提交审判委员会讨论决定。
最高人民法院对地方各级人民法院已经发生法律效力的判决、裁定、调解书,上级人民法院对下级人民法院已经发生法律效力的判决、裁定、调解书,发现确有错误的,有权提审或者指令下级人民法院再审。
第一百九十九条 当事人对已经发生法律效力的判决、裁定,认为有错误的,可以向上一级人民法院申请再审;当事人一方人数众多或者当事人双方为公民的案件,也可以向原审人民法院申请再审。当事人申请再审的,不停止判决、裁定的执行。
第二百零一条 当事人对已经发生法律效力的调解书,提出证据证明调解违反自愿原则或者调解协议的内容违反法律的,可以申请再审。经人民法院审查属实的,应当再审。
第二百零八条 最高人民检察院对各级人民法院已经发生法律效力的判决、裁定,上级人民检察院对下级人民法院已经发生法律效力的判决、裁定,发现有本法第二百条规定情形之一的,或者发现调解书损害国家利益、社会公共利益的,应当提出抗诉。
地方各级人民检察院对同级人民法院已经发生法律效力的判决、裁定,发现有本法第二百条规定情形之一的,或者发现调解书损害国家利益、社会公共利益的,可以向同级人民法院提出检察建议,并报上级人民检察院备案;也可以提请上级人民检察院向同级人民法院提出抗诉。
各级人民检察院对审判监督程序以外的其他审判程序中审判人员的违法行为,有权向同级人民法院提出检察建议。
第二百零九条 有下列情形之一的,当事人可以向人民检察院申请检察建议或者抗诉:
(一)人民法院驳回再审申请的;
(二)人民法院逾期未对再审申请作出裁定的;
(三)再审判决、裁定有明显错误的。
人民检察院对当事人的申请应当在三个月内进行审查,作出提出或者不予提出检察建议或者抗诉的决定。当事人不得再次向人民检察院申请检察建议或者抗诉。
(二)关于法院申诉和检察院申诉程序衔接的规定
(2017)《中华人民共和国民事诉讼法》
第二百零九条 有下列情形之一的,当事人可以向人民检察院申请检察建议或者抗诉:
(一)人民法院驳回再审申请的;
(2021)《人民检察院民事诉讼监督规则》
第二十七条 当事人根据《中华人民共和国民事诉讼法》第二百零九条第一款的规定向人民检察院申请监督,有下列情形之一的,人民检察院不予受理:
(一)当事人未向人民法院申请再审的;
(三)关于申请再审主体的规定
(2017)《中华人民共和国民事诉讼法》
第一百九十九条 当事人对已经发生法律效力的判决、裁定,认为有错误的,可以向上一级人民法院申请再审;当事人一方人数众多或者当事人双方为公民的案件,也可以向原审人民法院申请再审。当事人申请再审的,不停止判决、裁定的执行。
第二百零一条 当事人对已经发生法律效力的调解书,提出证据证明调解违反自愿原则或者调解协议的内容违反法律的,可以申请再审。经人民法院审查属实的,应当再审。
第五十六条 对当事人双方的诉讼标的,第三人认为有独立请求权的,有权提起诉讼。
对当事人双方的诉讼标的,第三人虽然没有独立请求权,但案件处理结果同他有法律上的利害关系的,可以申请参加诉讼,或者由人民法院通知他参加诉讼。人民法院判决承担民事责任的第三人,有当事人的诉讼权利义务。
前两款规定的第三人,因不能归责于本人的事由未参加诉讼,但有证据证明发生法律效力的判决、裁定、调解书的部分或者全部内容错误,损害其民事权益的,可以自知道或者应当知道其民事权益受到损害之日起六个月内,向作出该判决、裁定、调解书的人民法院提起诉讼。人民法院经审理,诉讼请求成立的,应当改变或者撤销原判决、裁定、调解书;诉讼请求不成立的,驳回诉讼请求。
第二百二十七条 执行过程中,案外人对执行标的提出书面异议的,人民法院应当自收到书面异议之日起十五日内审查,理由成立的,裁定中止对该标的的执行;理由不成立的,裁定驳回。案外人、当事人对裁定不服,认为原判决、裁定错误的,依照审判监督程序办理;与原判决、裁定无关的,可以自裁定送达之日起十五日内向人民法院提起诉讼。
(2021)最高人民法院关于适用《中华人民共和国民事诉讼法》的解释
第三百七十五条 当事人死亡或者终止的,其权利义务承继者可以根据民事诉讼法第一百九十九条、第二百零一条的规定申请再审。
判决、调解书生效后,当事人将判决、调解书确认的债权转让,债权受让人对该判决、调解书不服申请再审的,人民法院不予受理。
第四百二十二条 必须共同进行诉讼的当事人因不能归责于本人或者其诉讼代理人的事由未参加诉讼的,可以根据民事诉讼法第二百条第八项规定,自知道或者应当知道之日起六个月内申请再审,但符合本解释第四百二十三条规定情形的除外。
人民法院因前款规定的当事人申请而裁定再审,按照第一审程序再审的,应当追加其为当事人,作出新的判决、裁定;按照第二审程序再审,经调解不能达成协议的,应当撤销原判决、裁定,发回重审,重审时应追加其为当事人。
(四)关于申请再审时间的规定
(2017)《中华人民共和国民事诉讼法》
第二百零五条 当事人申请再审,应当在判决、裁定发生法律效力后六个月内提出;有本法第二百条第一项、第三项、第十二项、第十三项规定情形的,自知道或者应当知道之日起六个月内提出。
第二百条 当事人的申请符合下列情形之一的,人民法院应当再审:
(一)有新的证据,足以推翻原判决、裁定的;
(三)原判决、裁定认定事实的主要证据是伪造的;
(十二)据以作出原判决、裁定的法律文书被撤销或者变更的;
(十三)审判人员审理该案件时有贪污受贿,徇私舞弊,枉法裁判行为的。
(2021)最高人民法院关于适用《中华人民共和国民事诉讼法》的解释
第三百八十四条 当事人对已经发生法律效力的调解书申请再审,应当在调解书发生法律效力后六个月内提出。
第四百二十二条 必须共同进行诉讼的当事人因不能归责于本人或者其诉讼代理人的事由未参加诉讼的,可以根据民事诉讼法第二百条第八项规定,自知道或者应当知道之日起六个月内申请再审,但符合本解释第四百二十三条规定情形的除外。
人民法院因前款规定的当事人申请而裁定再审,按照第一审程序再审的,应当追加其为当事人,作出新的判决、裁定;按照第二审程序再审,经调解不能达成协议的,应当撤销原判决、裁定,发回重审,重审时应追加其为当事人。
第四百二十三条 根据民事诉讼法第二百二十七条规定,案外人对驳回其执行异议的裁定不服,认为原判决、裁定、调解书内容错误损害其民事权益的,可以自执行异议裁定送达之日起六个月内,向作出原判决、裁定、调解书的人民法院申请再审。
(五)关于再审管辖法院的规定
(2017)《中华人民共和国民事诉讼法》
第一百九十九条 当事人对已经发生法律效力的判决、裁定,认为有错误的,可以向上一级人民法院申请再审;当事人一方人数众多或者当事人双方为公民的案件,也可以向原审人民法院申请再审。当事人申请再审的,不停止判决、裁定的执行。
(2021)最高人民法院关于适用《中华人民共和国民事诉讼法》的解释
第三百七十六条 民事诉讼法第一百九十九条规定的人数众多的一方当事人,包括公民、法人和其他组织。
民事诉讼法第一百九十九条规定的当事人双方为公民的案件,是指原告和被告均为公民的案件。
第三百七十九条 当事人一方人数众多或者当事人双方为公民的案件,当事人分别向原审人民法院和上一级人民法院申请再审且不能协商一致的,由原审人民法院受理。
第二百七十一条 人民法院审理小额诉讼案件,适用民事诉讼法第一百六十二条的规定,实行一审终审。
第四百二十六条 对小额诉讼案件的判决、裁定,当事人以民事诉讼法第二百条规定的事由向原审人民法院申请再审的,人民法院应当受理。申请再审事由成立的,应当裁定再审,组成合议庭进行审理。作出的再审判决、裁定,当事人不得上诉。
当事人以不应按小额诉讼案件审理为由向原审人民法院申请再审的,人民法院应当受理。理由成立的,应当裁定再审,组成合议庭审理。作出的再审判决、裁定,当事人可以上诉。
(2021)最高人民法院关于印发《关于完善四级法院审级职能定位改革试点的实施办法》的通知
第十一条 当事人对高级人民法院作出的已经发生法律效力的民事、行政判决、裁定,认为有错误的,应当向原审高级人民法院申请再审;符合下列情形之一的,可以向最高人民法院申请再审:
(一)再审申请人对原判决、裁定认定的基本事实、主要证据和诉讼程序无异议,但认为适用法律有错误的;
(二)原判决、裁定经高级人民法院审判委员会讨论决定的。
当事人对高级人民法院作出的已经发生法律效力的民事、行政调解书申请再审的,应当向相关高级人民法院提出。
(六)关于不得申请再审的规定
(2017)《中华人民共和国民事诉讼法》
第一百五十四条 裁定适用于下列范围:
(一) 不予受理;
(二) 对管辖权有异议的;
(三) 驳回起诉;
(四) 保全和先予执行;
(五) 准许或者不准许撤诉;
(六) 中止或者终结诉讼;
(七) 补正判决书中的笔误;
(八) 中止或者终结执行;
(九) 撤销或者不予执行仲裁裁决;
(十) 不予执行公证机关赋予强制执行效力的债权文书;
(十一) 其他需要裁定解决的事项。
对前款第一项至第三项裁定,可以上诉。
裁定书应当写明裁定结果和作出该裁定的理由。裁定书由审判人员、书记员署名,加盖人民法院印章。口头裁定的,记入笔录。
第二百三十七条 对依法设立的仲裁机构的裁决,一方当事人不履行的,对方当事人可以向有管辖权的人民法院申请执行。受申请的人民法院应当执行。
被申请人提出证据证明仲裁裁决有下列情形之一的,经人民法院组成合议庭审查核实,裁定不予执行:
(一) 当事人在合同中没有订有仲裁条款或者事后没有达成书面仲裁协议的;
(二) 裁决的事项不属于仲裁协议的范围或者仲裁机构无权仲裁的;
(三) 仲裁庭的组成或者仲裁的程序违反法定程序的;
(四) 裁决所根据的证据是伪造的;
(五) 对方当事人向仲裁机构隐瞒了足以影响公正裁决的证据的;
(六) 仲裁员在仲裁该案时有贪污受贿,徇私舞弊,枉法裁决行为的。
人民法院认定执行该裁决违背社会公共利益的,裁定不予执行。
裁定书应当送达双方当事人和仲裁机构。
仲裁裁决被人民法院裁定不予执行的,当事人可以根据双方达成的书面仲裁协议重新申请仲裁,也可以向人民法院起诉。
第二百零二条 当事人对已经发生法律效力的解除婚姻关系的判决、调解书,不得申请再审。
第三百八十一条 当事人认为发生法律效力的不予受理、驳回起诉的裁定错误的,可以申请再审。
第三百八十条 适用特别程序、督促程序、公示催告程序、破产程序等非讼程序审理的案件,当事人不得申请再审。
(未上诉不可申请再审)最高人民法院(2019)最高法民申1613号民事裁定书
关于东骏公司的再审申请。《中华人民共和国民事诉讼法》第十条规定了两审终审制度,这是我国民事诉讼法的基本原则和基本制度,对于保障当事人诉讼权利的行使和人民法院诉讼活动的进行具有重要意义。如当事人对一审判决不服,应当在法定期限内提起上诉,通过二审程序寻求权利救济。由此,法律已对当事人的权利赋予充分的程序保障,二审程序亦应成为当事人寻求权利救济的常规途径。再审审查程序是民事诉讼法在特定情形下赋予当事人的特殊救济措施,是当事人在穷尽常规救济途径后的特殊救济程序。鉴于该特殊性,对当事人通过申请再审启动再审程序的条件亦应严格把握,否则可能导致申请再审权利的滥用,有违民事诉讼两审终审制和诚实信用原则。
具体到本案,东骏公司在一、二审中经一、二审法院合法传唤拒不到庭,应视为放弃其诉讼权利。在一审判决作出后,东骏公司并未在法定期限内提起上诉,应视为其对一审判决结果认可,亦为其对自身诉讼权利的正常处分,理应得到尊重。本案二审判决结果为驳回上诉,维持原判,未改变一审判决对各方当事人权利义务的判定,故对东骏公司的再审申请及中止执行申请,本院依法可不予审查。
(未上诉不可申请再审)最高人民法院(2019)最高法民申4560号民事裁定书
本院认为,《中华人民共和国民事诉讼法》第一百六十四条第一款规定:“当事人不服地方法院第一审判决的,有权在判决书送达之日起十五日内向上一级人民法院提起上诉。”第一百六十八条规定:“第二审人民法院应当对上诉请求的有关事实和适用法律进行审查。”依据上述法律规定,二审终审是我国民事诉讼的基本制度。当事人如认为一审裁判错误的,应当提起上诉,通过二审程序行使诉讼权利,即首先应当选择民事诉讼审级制度设计内的常规救济程序,通过民事一审、二审程序寻求权利的救济。再审程序是针对生效判决可能出现的重要错误而赋予当事人的特别救济程序。如在穷尽了常规救济途径之后,当事人仍然认为生效裁判有错误的,可以向人民法院申请再审。对于无正当理由未提起上诉的当事人,一般不应再为其提供特殊的救济机制,否则将变相鼓励或放纵不守诚信的当事人滥用再审程序,从而使得特殊程序异化为普通程序,这不仅是对诉讼权利的滥用和对司法资源的浪费,也有违二审终审制的基本原则。
本案一审判决作出之后,贺俭无正当理由未提起上诉,应视为其接受一审判决结果,二审又是维持一审判决的结果。现贺俭提出再审请求,明显与其在一审诉讼期间行使处分权的行为相悖,故对其再审申请依法不予审查。
(2004)《最高人民法院关于当事人对驳回其申请撤销仲裁裁决的裁定不服而申请再审,人民法院不予受理问题的批复》
陕西省高级人民法院:
你院陕高法[2004]225号《关于当事人不服人民法院驳回其申请撤销仲裁裁决的裁定申请再审,人民法院是否受理的请示》收悉。经研究,答复如下:
根据《中华人民共和国仲裁法》第九条规定的精神,当事人对人民法院驳回其申请撤销仲裁裁决的裁定不服而申请再审的,人民法院不予受理。
(2008)最高人民法院关于当事人因对不予执行仲裁裁决的裁定不服而申请再审人民法院不予受理的批复(已废止)
四川省高级人民法院:
你院川高法[1995]198号《关于当事人认为人民法院对仲裁裁决作出的不予执行的裁定有错误而申请再审,人民法院应否受理的请示》收悉。经研究,答复如下:
依照《中华人民共和国民事诉讼法》第二百一十三条(现第二百三十七条)的规定,人民法院对仲裁裁决依法裁定不予执行,当事人不服而申请再审的,没有法律依据,人民法院不予受理。
(2021)最高人民法院关于适用《中华人民共和国民事诉讼法》的解释
第四百零二条 再审申请审查期间,有下列情形之一的,裁定终结审查:
(一)再审申请人死亡或者终止,无权利义务承继者或者权利义务承继者声明放弃再审申请的;
(二)在给付之诉中,负有给付义务的被申请人死亡或者终止,无可供执行的财产,也没有应当承担义务的人的;
(三)当事人达成和解协议且已履行完毕的,但当事人在和解协议中声明不放弃申请再审权利的除外;
(四)他人未经授权以当事人名义申请再审的;
(五)原审或者上一级人民法院已经裁定再审的;
(六)有本解释第三百八十三条第一款规定情形的。
第三百七十五条 当事人死亡或者终止的,其权利义务承继者可以根据民事诉讼法第一百九十九条、第二百零一条的规定申请再审。
判决、调解书生效后,当事人将判决、调解书确认的债权转让,债权受让人对该判决、调解书不服申请再审的,人民法院不予受理。
第三百八十三条 当事人申请再审,有下列情形之一的,人民法院不予受理:
(一)再审申请被驳回后再次提出申请的;
(二)对再审判决、裁定提出申请的;
(三)在人民检察院对当事人的申请作出不予提出再审检察建议或者抗诉决定后又提出申请的。
前款第一项、第二项规定情形,人民法院应当告知当事人可以向人民检察院申请再审检察建议或者抗诉,但因人民检察院提出再审检察建议或者抗诉而再审作出的判决、裁定除外。
第四百零一条 人民法院准许撤回再审申请或者按撤回再审申请处理后,再审申请人再次申请再审的,不予受理,但有民事诉讼法第二百条第一项、第三项、第十二项、第十三项规定情形,自知道或者应当知道之日起六个月内提出的除外。
(管辖异议裁定不可申请再审)最高人民法院(2016)最高法民申763号民事裁定书
本院认为:一、关于管辖权问题。民事诉讼法赋予被告提出管辖权异议的权利,且赋予当事人对于管辖权异议裁定提出上诉的程序权利,当事人的异议权已得到保障。从程序稳定性和诉讼效率角度出发,若对管辖权异议裁定进行再审将严重拖延诉讼。根据《最高法民法院关于适用<中华人民共和国民事诉讼法>的解释》第三百八十一条“当事人认为发生法律效力的不予受理、驳回起诉的裁定错误的,可以申请再审”之规定,当事人可以申请再审的裁定只有两类,即不予受理和驳回起诉的裁定,对于其他裁定,当事人不能申请再审。本案中拓展公司虽未针对管辖权异议裁定申请再审,但在针对生效判决申请再审中提出有关管辖权异议,根据前述司法解释的精神,该项申请不属于再审申请事由,本院不予审查。
(管辖异议裁定不可申请再审)最高人民法院(2019)最高法民申1063号民事裁定书
本院认为,第二,关于本案的管辖问题。中建环球公司在原审中提出的管辖权异议已经一、二审法院审理,二审法院最终裁定驳回了中建环球公司对管辖权异议的上诉。根据民事诉讼法第二百条及《最高人民法院关于适用<中华人民共和国民事诉讼法>的解释》第三百八十一条的规定,当事人对管辖权异议之诉的裁定无权申请再审。现中建环球公司在再审申请中就管辖权问题提出异议,于法无据,本院不予审查。
(七)关于再审审限的规定
(2017)《中华人民共和国民事诉讼法》
第二百零四条 人民法院应当自收到再审申请书之日起三个月内审查,符合本法规定的,裁定再审;不符合本法规定的,裁定驳回申请。有特殊情况需要延长的,由本院院长批准。
因当事人申请裁定再审的案件由中级人民法院以上的人民法院审理,但当事人依照本法第一百九十九条的规定选择向基层人民法院申请再审的除外。最高人民法院、高级人民法院裁定再审的案件,由本院再审或者交其他人民法院再审,也可以交原审人民法院再审。
第二百零七条 人民法院按照审判监督程序再审的案件,发生法律效力的判决、裁定是由第一审法院作出的,按照第一审程序审理,所作的判决、裁定,当事人可以上诉;发生法律效力的判决、裁定是由第二审法院作出的,按照第二审程序审理,所作的判决、裁定,是发生法律效力的判决、裁定;上级人民法院按照审判监督程序提审的,按照第二审程序审理,所作的判决、裁定是发生法律效力的判决、裁定。
人民法院审理再审案件,应当另行组成合议庭。
第一百四十九条 人民法院适用普通程序审理的案件,应当在立案之日起六个月内审结。有特殊情况需要延长的,由本院院长批准,可以延长六个月;还需要延长的,报请上级人民法院批准
第一百七十六条 人民法院审理对判决的上诉案件,应当在第二审立案之日起三个月内审结。有特殊情况需要延长的,由本院院长批准。
人民法院审理对裁定的上诉案件,应当在第二审立案之日起三十日内作出终审裁定。
(2021)最高人民法院关于适用《中华人民共和国民事诉讼法》的解释
第三百九十八条 审查再审申请期间,被申请人及原审其他当事人依法提出再审申请的,人民法院应当将其列为再审申请人,对其再审事由一并审查,审查期限重新计算。经审查,其中一方再审申请人主张的再审事由成立的,应当裁定再审。各方再审申请人主张的再审事由均不成立的,一并裁定驳回再审申请。
(2001)《最高人民法院案件审限管理规定》
第八条 按照审判监督程序重新审理的刑事案件的审理期限为三个月;有特殊情视需要延长的,经院长批准,可以延长三个月。裁定再审的民事、行政案件,根据再审适用的不同程序,分别执行第一审或第二审审理期限的规定。
(八)关于再审所需材料、法定事由、中止执行、鉴定的规定
(2017)《中华人民共和国民事诉讼法》
第一百九十九条 当事人对已经发生法律效力的判决、裁定,认为有错误的,可以向上一级人民法院申请再审;当事人一方人数众多或者当事人双方为公民的案件,也可以向原审人民法院申请再审。当事人申请再审的,不停止判决、裁定的执行。
第二百条 当事人的申请符合下列情形之一的,人民法院应当再审:
(一) 有新的证据,足以推翻原判决、裁定的;
(二) 原判决、裁定认定的基本事实缺乏证据证明的;
(三) 原判决、裁定认定事实的主要证据是伪造的;
(四) 原判决、裁定认定事实的主要证据未经质证的;
(五) 对审理案件需要的主要证据,当事人因客观原因不能自行收集,书面申请人民法院调查收集,人民法院未调查收集的;
(六) 原判决、裁定适用法律确有错误的;
(七) 审判组织的组成不合法或者依法应当回避的审判人员没有回避的;
(八) 无诉讼行为能力人未经法定代理人代为诉讼或者应当参加诉讼的当事人,因不能归责于本人或者其诉讼代理人的事由,未参加诉讼的;
(九) 违反法律规定,剥夺当事人辩论权利的;
(十) 未经传票传唤,缺席判决的;
(十一) 原判决、裁定遗漏或者超出诉讼请求的;
(十二) 据以作出原判决、裁定的法律文书被撤销或者变更的;
(十三) 审判人员审理该案件时有贪污受贿,徇私舞弊,枉法裁判行为的。
第二百零六条 按照审判监督程序决定再审的案件,裁定中止原判决、裁定、调解书的执行,但追索赡养费、扶养费、抚育费、抚恤金、医疗费用、劳动报酬等案件,可以不中止执行。
(2021)最高人民法院关于适用《中华人民共和国民事诉讼法》的解释
第三百七十七条 当事人申请再审,应当提交下列材料:
(一)再审申请书,并按照被申请人和原审其他当事人的人数提交副本;
(二)再审申请人是自然人的,应当提交身份证明;再审申请人是法人或者其他组织的,应当提交营业执照、组织机构代码证书、法定代表人或者主要负责人身份证明书。委托他人代为申请的,应当提交授权委托书和代理人身份证明;
(三)原审判决书、裁定书、调解书;
(四)反映案件基本事实的主要证据及其他材料。
前款第二项、第三项、第四项规定的材料可以是与原件核对无异的复印件。
第三百九十九条 审查再审申请期间,再审申请人申请人民法院委托鉴定、勘验的,人民法院不予准许。
(一)关于抗诉和检察建议区别的规定
(2017)《中华人民共和国民事诉讼法》
第二百零八条 最高人民检察院对各级人民法院已经发生法律效力的判决、裁定,上级人民检察院对下级人民法院已经发生法律效力的判决、裁定,发现有本法第二百条规定情形之一的,或者发现调解书损害国家利益、社会公共利益的,应当提出抗诉。
地方各级人民检察院对同级人民法院已经发生法律效力的判决、裁定,发现有本法第二百条规定情形之一的,或者发现调解书损害国家利益、社会公共利益的,可以向同级人民法院提出检察建议,并报上级人民检察院备案;也可以提请上级人民检察院向同级人民法院提出抗诉。
各级人民检察院对审判监督程序以外的其他审判程序中审判人员的违法行为,有权向同级人民法院提出检察建议。
第二百一十一条 人民检察院提出抗诉的案件,接受抗诉的人民法院应当自收到抗诉书之日起三十日内作出再审的裁定;有本法第二百条第一项至第五项规定情形之一的,可以交下一级人民法院再审,但经该下一级人民法院再审的除外。
(2021)最高人民法院关于适用《中华人民共和国民事诉讼法》的解释
第四百一十七条 人民检察院依当事人的申请对生效判决、裁定提出抗诉,符合下列条件的,人民法院应当在三十日内裁定再审:
(一)抗诉书和原审当事人申请书及相关证据材料已经提交;
(二)抗诉对象为依照民事诉讼法和本解释规定可以进行再审的判决、裁定;
(三)抗诉书列明该判决、裁定有民事诉讼法第二百零八条第一款规定情形;
(四)符合民事诉讼法第二百零九条第一款第一项、第二项规定情形。
不符合前款规定的,人民法院可以建议人民检察院予以补正或者撤回;不予补正或者撤回的,人民法院可以裁定不予受理。
第四百一十九条 人民法院收到再审检察建议后,应当组成合议庭,在三个月内进行审查,发现原判决、裁定、调解书确有错误,需要再审的,依照民事诉讼法第一百九十八条规定裁定再审,并通知当事人;经审查,决定不予再审的,应当书面回复人民检察院。
(2021)《人民检察院民事诉讼监督规则》
第八十一条 地方各级人民检察院发现同级人民法院已经发生法律效力的民事判决、裁定有下列情形之一的,可以向同级人民法院提出再审检察建议:
(一)有新的证据,足以推翻原判决、裁定的;
(二)原判决、裁定认定的基本事实缺乏证据证明的;
(三)原判决、裁定认定事实的主要证据是伪造的;
(四)原判决、裁定认定事实的主要证据未经质证的;
(五)对审理案件需要的主要证据,当事人因客观原因不能自行收集,书面申请人民法院调查收集,人民法院未调查收集的;
(六)审判组织的组成不合法或者依法应当回避的审判人员没有回避的;
(七)无诉讼行为能力人未经法定代理人代为诉讼或者应当参加诉讼的当事人,因不能归责于本人或者其诉讼代理人的事由,未参加诉讼的;
(八)违反法律规定,剥夺当事人辩论权利的;
(九)未经传票传唤,缺席判决的;
(十)原判决、裁定遗漏或者超出诉讼请求的;
(十一)据以作出原判决、裁定的法律文书被撤销或者变更的。
第八十二条 符合本规则第八十一条规定的案件有下列情形之一的,地方各级人民检察院一般应当提请上一级人民检察院抗诉:
(一)判决、裁定是经同级人民法院再审后作出的
(二)判决、裁定是经同级人民法院审判委员会讨论作出的。
第八十三条 地方各级人民检察院发现同级人民法院已经发生法律效力的民事判决、裁定有下列情形之一的,一般应当提请上一级人民检察院抗诉:
(一)原判决、裁定适用法律确有错误的;
(二)审判人员在审理该案件时有贪污受贿,徇私舞弊,枉法裁判行为的。
第八十四条 符合本规则第八十二条、第八十三条规定的案件,适宜由同级人民法院再审纠正的,地方各级人民检察院可以向同级人民法院提出再审检察建议。
第八十五条 地方各级人民检察院发现民事调解书损害国家利益、社会公共利益的,可以向同级人民法院提出再审检察建议,也可以提请上一级人民检察院抗诉。
(二)关于向检察院申诉条件的规定
(2017)《中华人民共和国民事诉讼法》
第二百零九条 有下列情形之一的,当事人可以向人民检察院申请检察建议或者抗诉:
(一) 人民法院驳回再审申请的;
(二) 人民法院逾期未对再审申请作出裁定的;
(三) 再审判决、裁定有明显错误的。
人民检察院对当事人的申请应当在三个月内进行审查,作出提出或者不予提出检察建议或者抗诉的决定。当事人不得再次向人民检察院申请检察建议或者抗诉。
(三)关于管辖、申请时间、审限的规定
(2021)《人民检察院民事诉讼监督规则》
第二十条 当事人依照本规则第十九条第一项规定向人民检察院申请监督,应当在人民法院作出驳回再审申请裁定或者再审判决、裁定发生法律效力之日起两年内提出。
本条规定的期间为不变期间,不适用中止、中断、延长的规定。
人民检察院依职权启动监督程序的案件,不受本条第一款规定期限的限制。
第二十九条 当事人根据《中华人民共和国民事诉讼法》第二百零九条第一款的规定向人民检察院申请检察建议或者抗诉,由作出生效民事判决、裁定、调解书的人民法院所在地同级人民检察院负责控告申诉检察的部门受理。
人民法院裁定驳回再审申请或者逾期未对再审申请作出裁定,当事人向人民检察院申请监督的,由作出原生效民事判决、裁定、调解书的人民法院所在地同级人民检察院受理。
第三十一条 当事人认为人民检察院不依法受理其监督申请的,可以向上一级人民检察院申请监督。上一级人民检察院认为当事人监督申请符合受理条件的,应当指令下一级人民检察院受理,必要时也可以直接受理。
第三十四条 负责控告申诉检察的部门应当在决定受理之日起三日内将案件材料移送本院负责民事检察的部门,同时将《受理通知书》抄送本院负责案件管理的部门。负责控告申诉检察的部门收到其他当事人提交的书面意见等材料,应当及时移送负责民事检察的部门。
第五十二条 人民检察院受理当事人申请对人民法院已经发生法律效力的民事判决、裁定、调解书监督的案件,应当在三个月内审查终结并作出决定,但调卷、鉴定、评估、审计、专家咨询等期间不计入审查期限。
对民事审判程序中审判人员违法行为监督案件和对民事执行活动监督案件的审查期限,参照前款规定执行。
(四)关于不可申诉情形的规定
(2021)《人民检察院民事诉讼监督规则》
第二十七条 当事人根据《中华人民共和国民事诉讼法》第二百零九条第一款的规定向人民检察院申请监督,有下列情形之一的,人民检察院不予受理:
(一)当事人未向人民法院申请再审的;
(二)当事人申请再审超过法律规定的期限的,但不可归责于其自身原因的除外;
(三)人民法院在法定期限内正在对民事再审申请进行审查的;
(四)人民法院已经裁定再审且尚未审结的;
(五)判决、调解解除婚姻关系的,但对财产分割部分不服的除外;
(六)人民检察院已经审查终结作出决定的;
(七)民事判决、裁定、调解书是人民法院根据人民检察院的抗诉或者再审检察建议再审后作出的;
(八)申请监督超过本规则第二十条规定的期限的;
(九)其他不应受理的情形。
END。
版权声明:我们致力于保护作者版权,注重分享,被刊用文章【申诉律师再审(民事案件再审全指引)】因无法核实真实出处,未能及时与作者取得联系,或有版权异议的,请联系管理员,我们会立即处理! 部分文章是来自自研大数据AI进行生成,内容摘自(百度百科,百度知道,头条百科,中国民法典,刑法,牛津词典,新华词典,汉语词典,国家院校,科普平台)等数据,内容仅供学习参考,不准确地方联系删除处理!;
工作时间:8:00-18:00
客服电话
电子邮件
beimuxi@protonmail.com
扫码二维码
获取最新动态
