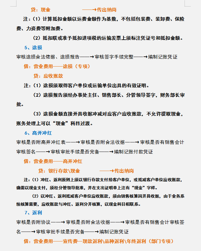
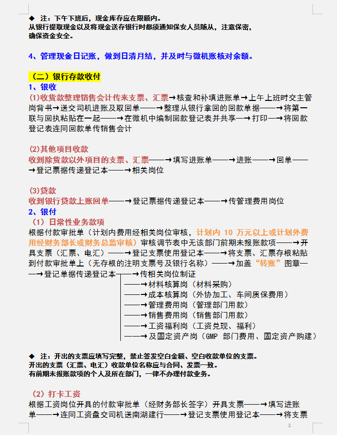
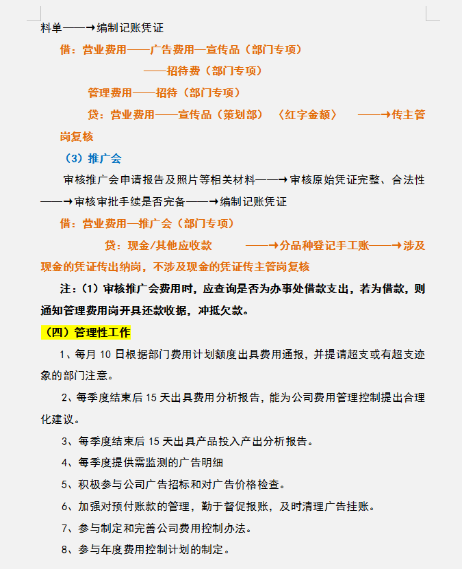
升职加薪是职场人最为重视的。财务部的升职需要具备什么条件,会计各岗位工作总流程是要知道的,岗位不同,所负责的工作内容也是不同,作为主管不需要全都会,但是要知道,懂得。除却这些,掌握一项拿得出手的技能,也是能够快速的升职加薪的。下面就让我们一起来看看这份财务工作流程吧!
【文末有完整版可带走】
好了,由于篇幅有限,有关财务工作流程的内容就到这里,希望对你有所帮助。对于以上的内容有参考需要的,下方有解答方案
版权声明:我们致力于保护作者版权,注重分享,被刊用文章【会计工作的基本流程(财务人员速看)】因无法核实真实出处,未能及时与作者取得联系,或有版权异议的,请联系管理员,我们会立即处理! 部分文章是来自自研大数据AI进行生成,内容摘自(百度百科,百度知道,头条百科,中国民法典,刑法,牛津词典,新华词典,汉语词典,国家院校,科普平台)等数据,内容仅供学习参考,不准确地方联系删除处理!;
工作时间:8:00-18:00
客服电话
电子邮件
beimuxi@protonmail.com
扫码二维码
获取最新动态
