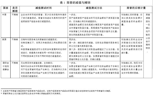
尽管争议不断,但现行的中、美及国际会计准则在对外购商誉的后续计量中,均对商誉进行减值测试。表1总结和归纳了各准则对于商誉减值测试的时间、方法等方面的规定。
通过表1我们可以看到,在对于商誉减值测试时间的规定上,CAS、SFAS及IFRS的思路大致相似。三大会计准则均认可,无论是否存在减值迹象,都应在每年对业务合并中取得的外购商誉至少进行一次减值测试。而一旦商誉出现明显的减值迹象,企业则应当再次对商誉进行减值测试。
不同的是,中国出台的《企业会计准则第8号》第23条规定:“企业合并所产生的商誉,最起码应于每年年度终了之时开展减值测试。”换言之,无论有无明显减值迹象,中国企业都应在每年年末这一时间段对外购商誉进行一次常规减值测试。但在SFAS及IFRS中,商誉的常规减值测试的时间就要相对宽松和自由很多。如《美国财务会计准则第142号》即指出,只要每年的测试时间相同,“年度商誉减值测试可选在该财务年度期间的任意时点进行”。此外,针对不同的报告单元,SFAS亦赋予了企业在不同时间点来开展商誉减值测试的权利。
然而,现行的三大会计准则在后续确认阶段的最大不同,还在于它们各自的商誉减值测试的方法上。美国财务会计准则遵循“两步法”原则来对商誉施行减值测试,而国际财务报告准则采用“一步法”进行商誉的减值测试。中国新会计准则由于一直努力向国际财务报告准则趋同的缘故,因此也遵照“一步法”来测验商誉的减值状况。
商誉减值测试的“一步法”思想认为,应“将商誉分摊至资产组或者相应的资产组组合,若在该资产组或资产组组合中,可收回金额明显不足其账面价值,则应确认相应减值损失。减值损失应首先抵扣商誉的账面价值,余下部分再按照比例对其余资产进行抵减。”在这里,中国选择使用“可收回金额”这一概念与账面价值来比较。“可收回金额”是取“公允价值处置成本”与“继续持有该资产取得的未来现金折现值”二者的较高值,由于未来现金的折现值将受到折现率的估值影响,因此企业最终得到的“可收回金额”是不完全准确的。
与之相对的,在美国财务会计准则的“两步法”原则看来,第一步应先看整个报告单元的公允价值是否低于其账面价值,若公允价值确实较小,则实施第二步,将公允价值的减值部分按照比例分摊至资产组含商誉在内的各项资产。与“一步法”相比,“两步法”的优势显而易见:资产减值损失并非首先用于抵减商誉,而是按照比例分配给了资产组内的各项资产,这一反映商誉变动的方法更加科学。此外,“两步法”采用了公允价值计量当前商誉额,而非“可收回金额”。公允价值无疑更能得到市场的认可,从而使得当前商誉的价值更加真实可靠。
而在商誉的列报、披露方面,现行三大会计准则的规定则较为相似:
-END-
版权声明:我们致力于保护作者版权,注重分享,被刊用文章【商誉减值会计处理(商誉会计处理的国际比较)】因无法核实真实出处,未能及时与作者取得联系,或有版权异议的,请联系管理员,我们会立即处理! 部分文章是来自自研大数据AI进行生成,内容摘自(百度百科,百度知道,头条百科,中国民法典,刑法,牛津词典,新华词典,汉语词典,国家院校,科普平台)等数据,内容仅供学习参考,不准确地方联系删除处理!;
工作时间:8:00-18:00
客服电话
电子邮件
beimuxi@protonmail.com
扫码二维码
获取最新动态
