自学初级会计比较于报班学初级会计会有一定的难度,但每年通过自学考过初级会计的考生也是数不胜数。如果失去了老师强有力的助力,我们就要在资料准备上更加认真,不打无准备的仗!
但,我们是要先判断下,我们到底适不适合自学备考初级会计?
初级会计考试的备考,不仅在我们每年花费的报名费和书本费上,更是我们在备考的时候花费的那一年时光,初级会计考试一年一次,这次不过就要再等一年!
虽说初级会计职称考试相对于其他级别的考试来说难度不大,但是在自学过程中对教材里的考点知识很容易忽略一些细节的内容,导致对知识点掌握不足。
就比如两科目中某一章节的知识量本来就很大,但在教材里有的知识点只是一带而过,自学的你以为能学透的知识,其实只是这一知识点的皮毛而已。
有很多考生认为初级会计考试是会计行业的入门考试,认为不会很难,想要在考试前两个月再进行学习,做几套真题就去考试。到发成绩时你就知道临阵磨枪不快也光这句话是用来安慰自己用的,要知道你临阵磨的时候别人临阵就歇着了吗?
虽说初级会计考试并不难,但考点多,考查全面,也是需要平时的积累和努力,如果抱有侥幸心理认为可以突击过关,那希望真的是太渺茫了。
很多初级考生因为没有专业老师指导,都是无计划地进行学习,一会儿学学这科一会儿学学那科,到最后哪科都没学好!
再不就每天上百种借口推脱学习“今天阴天心情不好”“下班晚了”“都没时间好好备考,还是明年再考吧”只要你不想学,太多借口都能成为你不学习的理由。
以上的这三点,你真的都能克服,能做好吗?
虽说每年初级报考人数都是几百万人,但大家都觉得竞争压力很大。其实初级会计备考最大的敌人不是这上百万的人,而是不够努力的自己。
所以说,如果你也是这样:拖延、畏难、自制力差,那还是不建议你冒险自学的。
虽说这次考不过下次也可以考,但一年只有1次考试机会,不过再来一年?你有多少时间可以浪费?所以报班不丢人,挂科才丢人。
备考初级会计考试要准备的资料!
考情会为你指明考试科目的重难点和相应的知识点,以及这个章节在这一章里面占的分值,0基础小白会对这门课,有基本的了解。
教材:备考初级会计要不要看教材?是很多考生都会纠结的点。但我的建议是,如果是现在备考,一定要把教材看一遍。看过教材会形成一个框架,建立一个最基本的联系。
2021年《初级会计实务》教材电子版
网课
网课一定是最节省时间,最能提高效率的学习方法。网课的学习时间、地点更灵活,能够充分利用碎片化时间,不懂的地方可以反复听,简单的内容可以开倍速,节省备考时间,复习更加高效。
讲义
好的讲义会在知识点后面直接放上考察该知识点的真题,帮助考生学过知识点后就可自我检测。 讲义里面都会有重点知识点标注,和重点章节的注释,更好地帮助考生分析考试重点,能有效提高学习效率。
思维导图
背诵记忆的时候,思维导图的记忆方式是很有效的,把每一章思维导图整理出来,通过思维导图来回想本章内容。像《经济法》这种需要背的内容很多的科目,用思维导图来背,效率就会提高很多。
经济法思维导图
精讲考点
无论是《初级会计实务》还是《经济法基础》,教材和讲义上的考点都非常非常多!所以一份好的精讲考点就很重要,同学们能拿来直接背,既能提高学习效率,学习效果也很好。
《初级会计实务》精讲考点
所有学到的知识最后都要归结于做题上
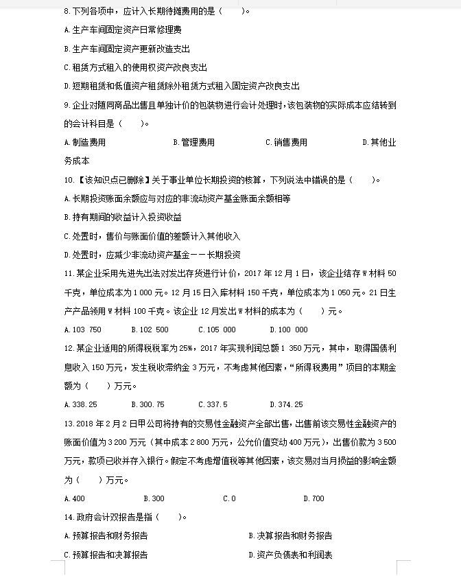
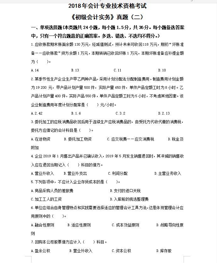
相信真题的重要性一定不需要我再多说了,备考初级会计一定要准备近5-10年的真题,坚信一个道理,如果这5-10年的真题,你都能吃透,高分通过初级会计考试就绝对不会有问题。
2018年《初级会计实务》精选真题
掌握住这些资料,并好好地加以利用,2022年考过初级会计职称的成功就是你的!
文章篇幅有限,以上所有免费资料都可以领取完整word版!
领取方式:
评论区回复:初级会计
即可免费领取。
版权声明:我们致力于保护作者版权,注重分享,被刊用文章【2019会计初级官方教材(自学备考初级会计靠谱吗)】因无法核实真实出处,未能及时与作者取得联系,或有版权异议的,请联系管理员,我们会立即处理! 部分文章是来自自研大数据AI进行生成,内容摘自(百度百科,百度知道,头条百科,中国民法典,刑法,牛津词典,新华词典,汉语词典,国家院校,科普平台)等数据,内容仅供学习参考,不准确地方联系删除处理!;
工作时间:8:00-18:00
客服电话
电子邮件
beimuxi@protonmail.com
扫码二维码
获取最新动态
