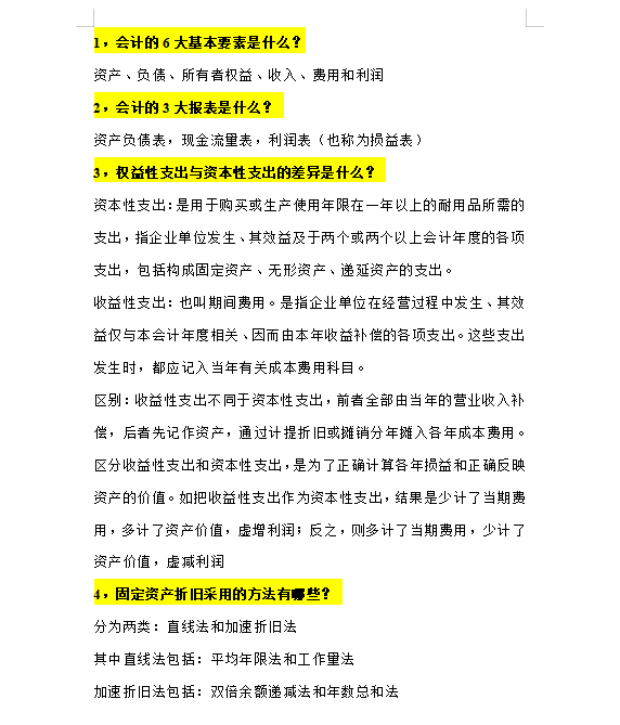
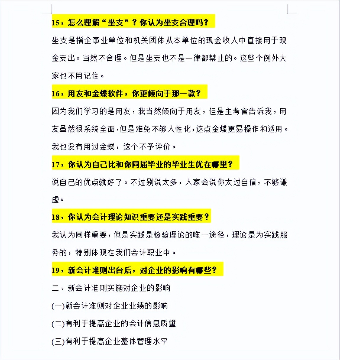
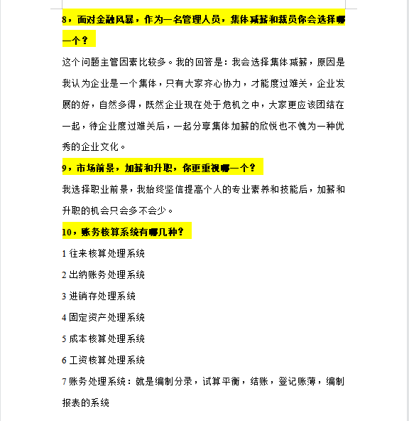
最近我一朋友向我抱怨,求职面试的时候被HR问懵了,特别是有一些刁钻的问题根本就没有听说过。为了帮她一把,我就向我们公司资深的HR请教了一番,果然,会计面试是有套路的,于是我就把这些干货给总结下来分享给她,顺利的拿到了offer~
今天我就把这些干货分享给大家,希望也能帮到你~
.......篇幅有限,更多内容就不再一一展示~
版权声明:我们致力于保护作者版权,注重分享,被刊用文章【会计最基本的面试问题(会计面试时会问哪些问题)】因无法核实真实出处,未能及时与作者取得联系,或有版权异议的,请联系管理员,我们会立即处理! 部分文章是来自自研大数据AI进行生成,内容摘自(百度百科,百度知道,头条百科,中国民法典,刑法,牛津词典,新华词典,汉语词典,国家院校,科普平台)等数据,内容仅供学习参考,不准确地方联系删除处理!;
工作时间:8:00-18:00
客服电话
电子邮件
beimuxi@protonmail.com
扫码二维码
获取最新动态
