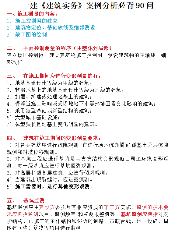
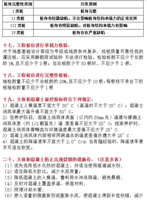
一建建筑总被人说是拿一建证书最简单的通道,但是也不是普通人能考下来了,所以说真别小看建筑实务,没那么简单,实务的考题中有案例题,而且占的分值很大,要想考过实务,那就必须拿下案例题。
这份《建筑实务》案例90问,重点清晰,可比干燥难啃的教材背起来轻松多了,一问一答展示知识架构,覆盖全书重点内容,并且加以解析,用历年真题与教材,整理经常出现的考点。
【文末有完整版领取方式】
【文末有完整版领取方式】
这套90个案例问答都是根据历年的出题题型整理出来的,备考时候利用碎片化的时间学习一下,轻松掌握90%的建筑实务必考点,精准命中考试,至少能提高40分!
版权声明:我们致力于保护作者版权,注重分享,被刊用文章【建筑案例分析(2022年一建备考)】因无法核实真实出处,未能及时与作者取得联系,或有版权异议的,请联系管理员,我们会立即处理! 部分文章是来自自研大数据AI进行生成,内容摘自(百度百科,百度知道,头条百科,中国民法典,刑法,牛津词典,新华词典,汉语词典,国家院校,科普平台)等数据,内容仅供学习参考,不准确地方联系删除处理!;
工作时间:8:00-18:00
客服电话
电子邮件
beimuxi@protonmail.com
扫码二维码
获取最新动态
