疫情之下,劳动合同到期了,不续签。
可怜的打工人,能得到什么补偿吗?
这个补偿,究竟怎么计算利益最大化?
疫情原因,不少企业可能坚持不下去,一批打工人面临失业,经济压力较大。
希望大家都有口饭吃。毕竟有难同当有福同享,更加和谐。
万一遇到了,怎么办呢?法律有哪些规定呢?
作为打工人,有哪些可操作的空间呢?
在公司工作6年了,合同第2次到期了,我工作一直都挺好的,公司也挺认可我的。
现在公司说不跟我续签合同,怎么办?
关于劳动合同,法律规定:
1、从上班开始,一个月内,必须签订书面合同。
——超过1个月,还没签书面合同的,需要付双倍工资;
(各位,没有合同的,双倍工资要起来)
——签合同的依据,是员工签字确认收到了公司盖章的劳动合同。
不少公司喜欢帮忙保存合同,员工没有盖章版本(甚至没有合同);
将来员工说没签合同,公司拿不出员工签收的依据,仲裁的时候,将会吃亏;
2、不少公司喜欢签试用期合同,或者试工合同。
——只说试用期的合同,等于正式合同,没有试用期一说。
没有试用期,就没有办法试用期辞退,
(打工人,遇到这种合同,要求:
恢复劳动关系、
恢复劳动关系、
恢复劳动关系去。)
3、合同到期,双方都有意续签,那就续签合同;
若一方没有意愿,那就合同到期结束。
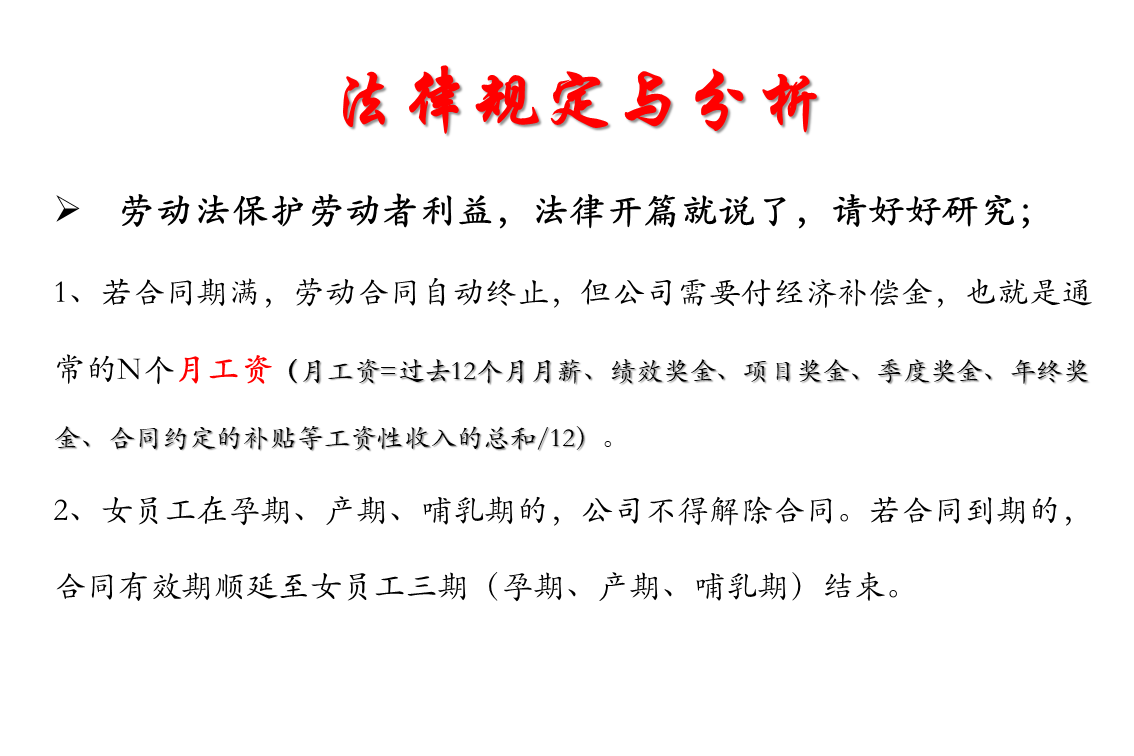
若公司不打算续签,需要支付经济补偿金。具体的计算标准,见上图(不过需要参考当地的平均工资)。
4、不过、生病医疗期、职业病诊断期,不能不续签。
我怀孕了,合同恰好到期,公司因为业绩不好,要优化员工,我就被优化了;
1、合同到期,公司可以选择不续签。不过以下几种情况除外:
——职业病医疗诊断期间;
——生病在医疗期内;
——女员工在怀孕、生产以及哺乳期间;
——司龄满15年且不到5年就退休的。
2.1 女员工合同到期,只要在怀孕、生产和哺乳期,都不能不续签合同,无论公司经历什么情况(走法定破产程度除外);
2.2若是公司强制解除劳动关系,那就安心在家生产。
——哺乳期结束,申请恢复劳动关系;
——之前分享过,恢复劳动关系,公司要付你工资、社保、公积金,一分钱都少不了;
——另外,公司给你补缴完社保之后,你还可以申领生育津贴,又是另一笔费用(各地略有差异,提前了解清楚);
——(若是心里有气,怎么办?
以上结束后,你再给公司送张病假单——产后抑郁,公司再养你几个月,工资要发,社保、公积金要交)。
——不发工资,不交社保、公积金,那就找找税务局、社保局、劳动仲裁之类的。
3、现在疫情下,公司经营也困难,是不是就不能降低成本了呢?
——部分地区允许,女员工产假期间,可以不发工资
(一分都不发,不过要交社保、公积金,因为后续领生育津贴);
——若是合同上写明有绩效奖金的,休假期间,可以不发绩效奖金;
我在公司15年了,还有3年就退休了。
现在公司要求员工年轻化,下个月合同到期,不跟我续签了。
1、合同到期,自动终止,可以的,不过企业需要赔偿;
赔偿的计算方式见上图,需要参考另一个规定——当地的平均工资。
2、合同未到期,法律有规定,部分人员不能解除合同;
3、有什么办法规避年纪大了不续签呢?
——2次合同到期的时候,只要公司愿意跟你签第3次合同,只要你提出来签无固定,公司就要签订无固定期间合同。
更多相关内容,后续将不定期分享。
欢迎关注、收藏、分享给需要的人,或者留下你想了解的具体问题,我针对性介绍。
#头号周刊#
#职场#
#辞退#
#房地产#
#劳动法#
版权声明:我们致力于保护作者版权,注重分享,被刊用文章【员工个人续签合同申请(劳动法专题)】因无法核实真实出处,未能及时与作者取得联系,或有版权异议的,请联系管理员,我们会立即处理! 部分文章是来自自研大数据AI进行生成,内容摘自(百度百科,百度知道,头条百科,中国民法典,刑法,牛津词典,新华词典,汉语词典,国家院校,科普平台)等数据,内容仅供学习参考,不准确地方联系删除处理!;
工作时间:8:00-18:00
客服电话
电子邮件
beimuxi@protonmail.com
扫码二维码
获取最新动态
