成本费用不好控制?那是你对它的了解还是不够多,作为财会人员一定要学会这个成本控制,尤其是这个精细化管理方案......今天从9个方面(企业成本费用、人力资源、生产成本、采购成本、物流成本、质量成本、销售费用、管理费用、财务费用)汇总了一套成本费用控制精细化管理方案,供小伙伴们参考!!!(建议收藏)
人力资源成本——人力资源成本构成分析案例
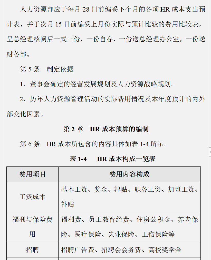
——人力资源成本预算管理制度
生产成本——生产成本管理控制制度
取得成本——招聘成本控制方案
——人才测评费用预算流程
开发成本——培训费用管理控制方法
——员工教育经费使用规定
......
由于篇幅有限,暂时先展示这些儿,成本费用控制精细化管理制度这个内容过于繁多(128页),想要了解的小伙伴可以说一下,后期会持续更新的!!!
版权声明:我们致力于保护作者版权,注重分享,被刊用文章【管理会计案例库(22年最新版企业成本费用控制精细化管理方案及案例分析)】因无法核实真实出处,未能及时与作者取得联系,或有版权异议的,请联系管理员,我们会立即处理! 部分文章是来自自研大数据AI进行生成,内容摘自(百度百科,百度知道,头条百科,中国民法典,刑法,牛津词典,新华词典,汉语词典,国家院校,科普平台)等数据,内容仅供学习参考,不准确地方联系删除处理!;
工作时间:8:00-18:00
客服电话
电子邮件
beimuxi@protonmail.com
扫码二维码
获取最新动态
