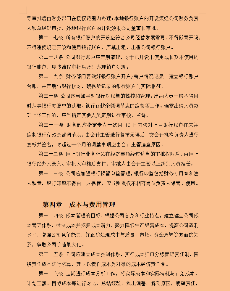
干了这么多年会计,最佩服的还是现在的总监!我们公司前段时间新招了一位财务总监,还是老板亲自花高薪挖过来的,据说还是某上市公司的财务经理,老板为了筹备公司上市的事,这才舍得下血本去招财务总监,事实证明,他的行动是对的!
这不,总监刚上任没几天,就开始有所行动,比如实施他新制定的财务管理规章制度,我看完都觉得非常佩服,不管是对公司资金管理,还是成本费用的控制等等条例,都做了明确的规范,可以说作为一个领导者,他有足够的大局意识,真心佩服!
我们一起来看看吧,希望能帮助到你们!
......
篇幅有限,就不一一展示了,我们下期再会!
版权声明:我们致力于保护作者版权,注重分享,被刊用文章【会计分析与财务分析(不愧是年薪30W的财务总监)】因无法核实真实出处,未能及时与作者取得联系,或有版权异议的,请联系管理员,我们会立即处理! 部分文章是来自自研大数据AI进行生成,内容摘自(百度百科,百度知道,头条百科,中国民法典,刑法,牛津词典,新华词典,汉语词典,国家院校,科普平台)等数据,内容仅供学习参考,不准确地方联系删除处理!;
工作时间:8:00-18:00
客服电话
电子邮件
beimuxi@protonmail.com
扫码二维码
获取最新动态
