厦门市教育局刚刚发布
《2022年厦门市公开招聘中小学幼儿园职业学校教师公告》
这是厦门一年一度公办中小学幼儿园招考!俗称“社招”(面向社会招聘)。今年厦门要招1672名中小学幼儿园老师,明天开始报名,4月30日笔试。
以下是《厦门日报》的解读↓↓↓
先看两个要点
1、今年厦门有面向省内师范院校的“校招”吗?
根据近日省教育厅等四部门发布的《关于进一步做好全省中小学幼儿园教师补充工作的若干措施》,省内本科高校应届优秀师范毕业生(本专业综合评价前20%)、省内本科高校中通过二级认证师范专业的应届优秀毕业生(本专业综合评价前30%),可直接面试考核进入中小学幼儿园教师队伍。
这就是俗称的“校招”,在此之前,“校招”只面向省外重点高校应届毕业生等。不过,今天公布的公告没有提及此事,只能等待市教育局进一步的消息。
请密切关注厦门招考吧。
2、根据教育教学工作实际需要,确保物理、化学和生物学科教师的教学综合能力,2023年起,招聘物理、化学和生物学科教师,加试专业综合技能,重点考核报考人员的专业能力。
总体看来,和去年相比,今年教师招考几乎没有变化,一些微调基本上都是围绕着省教育厅等四部门近日发布《关于进一步做好全省中小学幼儿园教师补充工作的若干措施》,以下是一些微调:
今年社招的招生计划比去年多,今年是1672名,去年是1217名。首设男女岗位。今年社招的幼儿园岗位增加到252名,去年招19人。本次招聘的幼儿园教师纳入备案员额管理。今年恢复要求“机关、事业单位编内工作人员应在面试资格复审时提供所在单位同意报考的书面证明”,不过,本市在编教师仍然不能报考。年龄的截止时间没有具体到日,全部为“3月”,从3月1日到3月31日。厦门参加省教育考试院统一举行的笔试。此外,和去年一样,今年教师招考不收报名费。
以下是历年来问得最多的问题答案。,大家务必也看下。
厦门市在职在编教师不能报考,但是,符合条件的外地在职教师可报考。本次招聘中小学是有编制的公办学校教师。总的来说,尚未取得教师资格证的2022届应届毕业生报考,需要所读专业和招聘岗位专业对口,文末有对照表;非应届毕业生报考,除了符合基本条件,主要看是否有报考岗位的教师资格证,不再看大学专业是否一致。除了应届生必须是2022届普通教育之外,其他报考对象学历均放宽到国民教育系列,国民教育系列包括全日制和自考、成考等。中学教师资格证可以报考相应学科的小学岗位,但是,大学教师资格证无法报考中小学岗位。和去年一样,今年也合并“无职称”和“有职称”招聘计划。每个人只能报一个岗位,厦门教师招考没有补录,硕士生也要笔试。来看详情↓↓↓
一、招多少人?
今年中小学幼儿园总社招招聘计划是1672人。
点击图片放大看更清晰↓↓
【幼儿园】
【小学】
【普通中学和职业学校文化课】
【中职学校专业课】
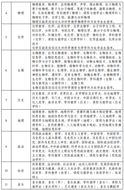
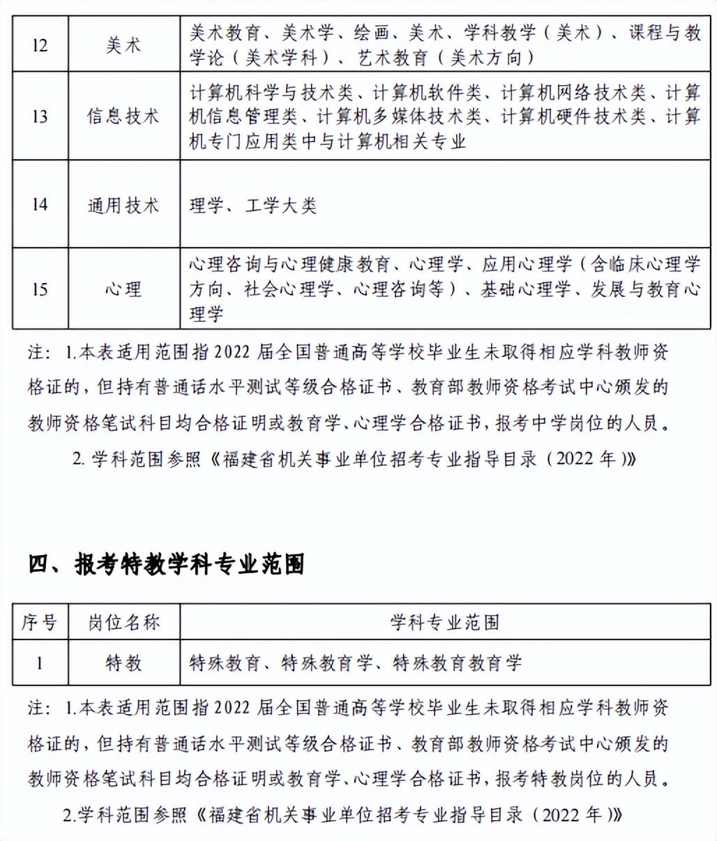
备注:报考学科专业范围详情请看文末表格。
二、谁能报考?
(1)先看所有报考者要具备的条件
不同岗位报考条件不一样,以下是所有岗位应聘者要达到的基本条件:
1.具有中华人民共和国国籍;
2.拥护中华人民共和国宪法;拥护中国共产党领导和社会主义制度;
3.具有良好的政治素质和道德品行;
4.热爱教育事业、具备良好的职业道德;
5.具有正常履行职责的身体条件和心理素质;
6.报考小学和幼儿园岗位的须具备国家承认的国民教育序列大专及以上学历,报考普通中学和职业学校岗位的须具备国家承认的国民教育序列本科及以上学历;
本科、硕士研究生及以上专业不一致的,可在本科、硕士研究生及以上专业中选报一个;
7.具有所报考学科相应岗位的中小学幼儿园(中职)教师资格证;相应教师资格证书须在资格复审截止日前取得;
2022届全国普通高等学校毕业生在报名时尚未取得相应学科教师资格证的,所学专业须符合岗位学科要求,并与所报考岗位的学科专业范围要求一致(详见文末附件),且应于资格复审截止日前具备以下条件之一:
(1)持有教育部教师资格考试中心颁发的教师资格笔试科目均合格证明;普通话水平测试等级合格证明;
(2)报考人员所就读学校尚未实施国考的,需具有普通话水平测试等级合格证明、教育学、心理学合格证明及学校尚未进入国考的证明材料。
备注:职业学校专业课岗位对教师资格证相关证明材料暂不要求。
8.法律、法规规定的其他条件。
(2)这几类人禁考或取消聘用资格
1.因犯罪受过刑事处罚的;
2.被开除中国共产党党籍的;
3.被开除公职的;
4.被依法列为失信联合惩戒对象的;
5.在各级招考中被认定有舞弊等严重违反录(聘)用纪律行为的;
6.公务员或参照公务员法管理机关(单位)工作人员(以下简称“参公人员”)被辞退未满5年的;
7.试用期内的公务员或参公人员以及未达到与当地公务员主管部门或所在单位组织人事部门约定服务年限的公务员或参公人员;
8.现役军人;
9.本市在编教师;
10.涉嫌违法犯罪正在接受司法调查尚未做出结论的,或尚未解除党(政)纪处分的,或正在接受纪律审查的;
11.聘用后即构成回避关系的;
12.具有法律法规规章规定不得聘为事业单位的其他情形人员。
备注:机关、事业单位编内工作人员应在面试资格复审时提供所在单位同意报考的书面证明,确有实际困难的,经市、区教育局同意,可在体检时提供同意报考证明,否则视为自动放弃资格。
对报考人员资格审核贯穿考试、聘用全过程,一经发现报考人员不符合本公告规定或不符合招聘岗位资格条件或提供虚假信息的,根据不同阶段,给予取消考试资格、聘用资格或单方解除聘用合同等处理。
(3)报考的岗位条件
岗位条件分为四类:
第一类为幼儿园教学岗位第二类为小学教学岗位第三类为普通中学和职业学校文化课教学岗位第四类为职业学校专业课教学岗位要报考幼儿园岗位的看过来
符合基本条件且同时具备以下条件之一的人员可以报考幼儿园岗位:
(1)幼教专业(含学前教育、儿童教育,下同),年龄35周岁及以下(1986年3月之后出生,下同)。
(2)幼教专业,具备一级教师(原幼儿园高级)及以上职称,年龄40周岁及以下(1981年3月之后出生,下同),且具备以下条件之一的:
① 县(区)级及以上教坛新秀、教学能手、学科带头人、教学名师、拔尖人才、专家型教师;
②参加教育行政部门或所属教育教学研究部门举办的教育教学比赛(不含录播课)获得县(区)级三等奖及以上。
(3)驻厦部队随军家属,具备幼儿园教师职称,年龄45周岁及以下(1976年3月之后出生,下同)。
(4)本市户籍或配偶户籍在本市,取得幼儿园教师职称且仍在幼儿园(含早教中心)任教,年龄40周岁及以下。
要报考小学岗位的看过来
符合基本条件且同时具备以下条件之一的人员可以报考小学岗位:
(1)2022届全国普通高等学校本科毕业生,年龄30周岁及以下(1991年3月之后出生,下同)。
(2)硕士研究生及以上,年龄35周岁及以下。
(3)具备二级教师(原中学二级、小学一级)职称且年龄35周岁及以下,或具备一级教师(原中学一级、小学高级)及以上职称且年龄40周岁及以下,本科及以上学历,且具备以下条件之一的:
①县(区)级及以上教坛新秀、教学能手、学科带头人、教学名师、拔尖人才、专家型教师;
②参加教育行政部门或所属教育教学研究部门举办的中小学教师教育教学比赛(不含录播课)获得县(区)级三等奖及以上。
(4)驻厦部队随军家属,具备教师类职称,年龄45周岁及以下。
(5)本市户籍,年龄35周岁及以下,学历需满足以下要求之一:
①师范类大专及以上;
② 非师范类本科及以上学历。
(6)本市户籍或配偶户籍在本市,具备中级及以上教师职称,年龄45周岁及以下。
报考普通中学和职业学校文化课教师的看过来
符合基本条件且同时具备以下条件之一的人员可以报考普通中学和职业学校文化课教学岗位:
(1)2022届全国普通高等学校本科毕业生,年龄30周岁及以下。
(2)硕士研究生及以上,年龄35周岁及以下。
(3)具备中学二级教师职称且年龄35周岁及以下,或具备中学一级教师及以上职称且年龄40周岁及以下,且具备以下条件之一的:
①县(区)级及以上教坛新秀、教学能手、学科带头人、教学名师、拔尖人才、专家型教师;
②参加教育行政部门或所属教育教学研究部门举办的中学教师教育教学比赛(不含录播课)获得县(区)级三等奖及以上。
(4)驻厦部队随军家属,具备教师类职称,年龄45周岁及以下。
(5)本市户籍,年龄35周岁及以下。
(6)本市户籍或配偶户籍在本市,具备中级及以上教师职称,年龄45周岁及以下。
报考职业学校专业课教学岗位的看过来
报考职业学校专业课教学岗位,首先要符合基本条件的人员,同时应符合招聘岗位设置的资格条件(见文末附件)。
简而言之,对于报考者来说,分为几步:
(1)网上报名,2022年3月25日8:00(系统开启)—3月31日17:30(系统关闭),报名网站是福建省教育考试院门户网站。
(2)网上报名后,系统会进行资格初审,时间为:2022年3月25日—3月3 1日(上午8:00-12:00;下午14:30-17:30,下同)。
(3)资格初审后,就要打印准考证(时间未定)。
(4)笔试,时间是4月30日。
(5)现场资格复审审核(拟进入面试的人员要先通过现场资格审核)。
(6)面试(体育、音乐、美术、信息技术、小学科学学科和中学实验教师、幼儿园教师加试专业综合技能)。
(7)聘用。
要点:每个人只能报一个岗位
来看具体步骤
➤ 网上报名
1.报名方式:网上报名
2.报名时间:2022年3月25日8:00(系统开启)—3月31日17:30(系统关闭),逾期不再受理。
3.报名网站:登录福建省教育考试院门户网站(网址http://www.eeafj.cn,数字服务大厅—教师招聘考试):
报考“幼儿园、小学、普通中学和职业学校文化课教学岗位”的报考人员,在“新任招聘”类型中选报相应岗位;报考“职业学校专业课教学岗位”的报考人员,在“委托考试”类型中选报相应岗位。网站截图
4.报名须知:
(1)本次报名不收费,每位报考人员限报一个岗位。资格初审通过后,报考岗位不能更改。
(2)选报岗位时,不直接报考具体学校,只选报市教育局直属学校或区教育局所属学校,然后区分幼儿园教学岗位、小学教学岗位、普通中学和职业学校文化课教学岗位、职业学校专业课教学岗位类别填报。
(3)报考人员在网上报名时应在报名表备注栏注明本人符合报考的岗位条件、何时取得何级别专业技术职务和相应学科的教师资格证书等,属于随军家属应同时注明。
(4)报考人员须认真阅读公告中招聘基本条件和岗位条件,确认符合条件方可报名。本人应对报名资格及所提供材料的真实性和有效性负责。凡个人填报信息失真、不符合报考条件或弄虚作假的,一经核实,取消其考试资格和聘用资格。
➤ 资格初审
1.市、区教育局进行网上审核。
2.网上初审时间:2022年3月25日—3月3 1日(上午8:00-12:00;下午14:30-17:30,下同)。
3.查询资格初审结果:报考人员可于报名期间登录福建省教育考试院门户网站(http://www.eeafj.cn)查询资格初审结果。报考人员对资格初审结果有异议的,须在2022年3月31日17:30前通过报名网站进行申诉。
4.准考证(含考试通知单)打印:通过网上初审者方可打印准考证(含考试通知单),报考人员自行上网查询并打印准考证,准考证作为报考人员进入考点的凭证。准考证打印时间以福建省教育考试院通知为准。
➤ 招聘人数和岗位
资格初审后确认招聘人数和岗位。资格初审通过的人数与岗位拟招聘人数比例不足3:1的,原则上相应减少该岗位拟招聘人数或取消该招聘岗位。
➤ 考试方式
总的原则是:
☑考试采用笔试和面试相结合的方式。笔试参加全省统考,面试由各地负责。
☑普通中学、小学、幼儿园、职业学校岗位报考人员考试总成绩,按笔试成绩的40%和面试成绩的60%相加,总成绩60分及以上为合格。笔试成绩、面试成绩、总成绩均采用四舍五入方式取小数点后2位。
☑考试总成绩相同时,报考人员名次按面试成绩从高分到低分排序;若面试成绩再相同,符合国家、省市文件规定的优先对象同等条件下优先进入体检;若无优先对象,则加试一场课堂教学测试,报考人员名次按加试成绩从高分到低分排序。总成绩不合格不予聘用。
(1)笔试这样进行
● 谁出题?
报考人员统一参加福建省教育考试院组织的教师招聘笔试。笔试采取闭卷方式进行。
● 笔试怎么算分?
笔试卷面成绩以100分制计算(如果笔试卷面总分超过100分,则先换算为100分制作为笔试卷面成绩)。
笔试成绩为笔试卷面成绩和各项加分之和。
备注:符合加分政策的报考人员必须在网上报名时如实填报,并于2022年3月25日-3月31日 (3月31日应为16:00前)到各招聘单位办公地点提交相应的加分证明材料,否则视为放弃享受加分政策。符合加分条件名单经审核后在厦门市教育局和各区教育局网站上公示。
● 什么时候笔试?
笔试时间:2022年4月30日。
要持48小时核酸检测阴性证明入考场。因此,4月28日(含28日当天),考试要自行到正规医疗机构接受新冠核酸检测。
● 在哪里笔试?
笔试地点:详见准考证。
友情提醒:
报考厦门市职业学校专业课教学岗位的考生,4月30日上午参加厦门市教育局组织的专业知识笔试(考试内容为本专业教学设计和专业素养),具体考务通知以厦门市教育局网站发布为准;下午再参加全省统一组织的“教育综合知识”笔试,考点设在厦门一中初中部。相关考务工作按有关通知规定执行。
(2)面试这样进行
拟进入面试人员名单以笔试成绩从高分到低分,按拟进入面试人数与岗位拟招聘人数3:1的比例确定,不足3:1的以实际人数确定面试人选,拟进入面试人员名单将于面试前在厦门市教育局和各区教育局网站上公布。
面试人选均须参加现场资格复审,通过资格复审,取得面试资格后才能参加面试。
面试由市、区教育局组织,其中各区教育局面试方案须提前报市教育局备案。面试形式为课堂教学(片段教学)测试、专业综合技能测试等。
面试满分100分,合格线为60分。实际按岗位拟聘人数1:1或低于1:1比例参加面试的,合格线为70分。面试成绩不合格不予录用。
体育、音乐、美术、信息技术、小学科学学科和幼儿园教师加试专业综合技能,重点考核报考人员的专业能力,其中:
☑专业综合技能测试成绩和课堂教学(片段教学)测试成绩各占面试成绩的50%。
☑专业综合技能测试满分为100分,合格线为60分。专业综合技能测试不合格者不再进入课堂教学(片段教学)测试。
☑课堂教学(片段教学)测试满分为100分,合格线为60分,不合格者不予聘用。
面试时间、地点另行通知。
➤ 资格复审这样审
市、区教育局组织对拟进入面试人选的资格条件进行现场审核。具体人选、时间、地点等届时详见厦门市教育局和各区教育局网站。
资格复审要带这些材料
参加资格复审时应提供以下材料原件和复印件各一份,并依序装订成册。未在规定时间、地点参加资格复审,视为自动放弃面试资格。
1.报名表;
2.户口本;
3.专业技术职称证书或证明文件、材料;
4.教师资格证书;
其中,2022届全国普通高等学校毕业生在报名时尚未取得相应学科教师资格证的,应提供:教育部教师资格考试中心颁发的教师资格笔试科目均合格证明或教育学、心理学合格证书、学校尚未进入国考的证明材料,或教育类研究生、公费师范生、师范类专业认证的证明材料;
5.普通话水平测试等级证书或合格证明;
6.2022届全国普通高等学校毕业生应提供:毕业生就业推荐表;
非2022届全国普通高等学校毕业生应提供:学历、学位证书(持自考、函授等非全日制普通教育学历报考人员,须提供“学信网”“学位网”查询认证或教育部学历认证中心出具的学历认证报告);
7.报考职业学校专业课教师岗位的报考人员,还应提供以下材料:
(1)工作经历:提供单位书面证明、劳动合同、社保缴交记录等相关工作经历证明材料;
(2)报考岗位所需的职业资格或证书(岗位条件有要求则需提供);
(3)本人参赛或指导学生获奖证书(岗位条件有要求则需提供);
8.随军家属需提供配偶所在单位政治工作部门出具的证明材料、家属随军报告表和户口本原件及复印件,由厦门警备区政治工作处审核并出具书面证明材料(联系电话:0592-6332251);
军人随调随迁家属由厦门市退役军人事务局移交安置和就业创业处审核并出具书面证明材料(联系电话:0592-2226255)。
9.单位同意报考证明(在编机关事业单位工作人员提供);
10.岗位资格条件要求的其他材料;
11.报考承诺书(资格复审通过后填报);
备注:
无法亲自到现场参加资格复审的,可委托审核(需持有委托人身份证原件或由委托人本人签名的身份证复印件及委托书),责任由报考人员承担。
资格复审通过后,审核单位在报考人员报名表上签字、存底。通过资格复审者方可参加面试,报考资格的最终确认以拟聘用阶段的审核为准。
➤ 聘用
● 这样体检
体检人选在总成绩合格者中,按总成绩从高分至低分排序,按与岗位拟招聘人数1:1的比例确定。
体检由市、区教育局按规定组织,按照《福建省教师资格申请人员体检标准及办法(2018年修订)》的要求执行(女性报考人员因怀孕、哺乳期需申请延期体检的,应提供相应的医学证明并与招聘单位约定延缓体检的合理期限),体(复)检费用自理。
参加体检人员须携带本人身份证、笔试准考证到指定的医院集中体检。
参加体检人员对体检结果有疑问的,应在得知体检结果的7日内向招聘单位提出复检申请,复检只能进行一次,由招聘单位组织到三级及以上医院复检,体检结果以复检结果为准。
体检人员应根据通知按时参加体检,并配合体检。否则视为放弃资格。体检不合格的人员不予聘用。
● 公示和聘用
(1)拟聘用人员名单在厦门市教育局和各区教育局网站上公示7个工作日。
(2)公示结果无异议或经市、区教育局核实不影响聘用的,拟聘人员应于公示期满后30日内提供办理聘用手续所需的材料(含个人人事档案)。情况特殊的,拟聘人员应提交书面申请,经招聘单位同意后,可适当延长材料提交时限,但延长时限原则上不超过2个月,否则视为放弃聘用资格。
(3)拟聘人员办理就业手续后,用人单位应依据《事业单位人事管理条例》《厦门市事业单位聘用制暂行规定》与拟聘人员签订聘用合同。本次聘用人员按相关规定执行试用期,试用期包括在合同约定的聘用期内,试用期满考核不合格的予以解聘。
聘用人员的人员身份及工龄、工资、养老保险等待遇按照厦门市有关规定认定。
(4)2022届全国普通高等学校毕业生应于2022年8月16日前(不含8月16日)取得毕业证书,逾期的取消聘用资格。
(5)拟聘用人员的任教学校由市、区教育局根据区域内学校需求统一调配。
(6)具备专业技术职务的报考人员聘用后,其专业技术职称岗位聘任由学校根据岗位设置和岗位竞聘方案组织岗位竞聘。
➤ 这些考生笔试可加分
以下这些考生可加分,加在笔试上:
1. 服务基层项目高校毕业生服务期为2年及以上期满考核合格的,报考市属事业单位笔试卷面分加3分,报考区属事业单位笔试卷面分加5分;
服务期为1年且期满考核合格的(不含服务期为2年但服务1年以上不满2年的人员),报考市属事业单位不加分,报考区属事业单位笔试卷面分加5分。
备注:服务基层项目毕业生指参加国家或福建省组织实施的“三支一扶”计划(含我市教育系统非在编人员参与援外工作)、“志愿服务西部计划”(含研究生支教团)、大学生“村官”、“志愿服务欠发达地区计划”和“服务社区计划”,服务期1年以上且于报名截止日前期满考核合格的具有福建户籍的高校毕业生或福建生源高校毕业生。
2. 由福建省兵役机关批准入伍或福建生源的退役士兵,可享受以下笔试卷面分加分:
服役满13年以上的加8分;服役满9年至12年的加6分;服役满6年至8年的加4分;服役满3年至5年的加2分;荣立二等功及以上的另加3分/次;荣立三等功的另加2分/次;获得优秀士官和优秀士兵荣誉称号的另加1分/次;伤残士兵另加3分;对在边防、高原、海岛等艰苦地区或从事飞行、舰艇工作5年以上的除享受以上加分外,可再加3分;全日制普通教育大专以上学历学生在校期间应征入伍且退役后继续完成学业的,毕业后加5分;全日制普通教育大专以上学历毕业生应征入伍,退役后加5分。3. 厦门市退役优秀运动员可享受以下笔试卷面分加分:
曾获得世界体育三大比赛(奥运会、世锦赛、世界杯)第2至第6名,亚洲体育三大比赛(亚运会、亚锦赛、亚洲杯)或全运会第2至第3名,全国锦标赛、全国冠军赛或篮球、排球、足球全国职业联赛第1名的运动员,加9分;
获得省运动会冠军,全国锦标赛、冠军赛、或篮球、排球、足球全国职业联赛第2至第3名、亚洲体育三大比赛(亚运会、亚锦赛、亚洲杯)第4至6名的运动员,加7分。
备注:
符合以上加分政策的报考人员享受笔试加分待遇,各加分可累计计算,但累计最高不得超过10分,加分不受笔试满分限制。
曾通过享受政策待遇,被录(聘)为公务员或事业单位编内工作人员的,不再享受相应项目的加分。
加分仅限于笔试卷面分。
● 加分考生这样办理
符合以上加分政策的报考人员须在网上报名时如实填报,并于网上报名期间向招聘单位提供相应的加分证明等材料(提交方式请与招聘单位联系人联系),否则视为放弃享受加分政策。
(1)符合加分政策的退役士兵(含大学生退役士兵)并安置在厦门市的可于上班时间持身份证、退伍证前往厦门市退役军人事务局移交安置与就业创业处开具证明(联系电话0592-2226263;安置在厦门市以外的,可由安置地县级及以上退役军人事务部门开具证明)。
(2)服务基层项目毕业生提供以下材料:组织实施相应项目的机构出具的服务基层期满考核合格证书(或服务期满考核合格材料),福建户籍或福建生源证明材料。
(3)符合加分政策的我市退役优秀运动员可持相应奖项证书前往厦门市体育局人事处开具书面证明材料。(联系电话0592-5339323)。
>>还有这些说明
(一)本次招聘的幼儿园教师纳入备案员额管理。
(二)职业学校专业课岗位办理入职手续时,若无法取得相应岗位的教师资格证,本人须提供书面承诺书,承诺在入职两年内取得相应岗位的教师资格证。若在规定时间内无法取得的,应转任至非教师岗位。
(三)新旧中小学教师职称系列对应关系:
原中学高级教师(含“小中高”)对应高级教师,原中学一级教师和小学高级教师、幼儿园高级教师对应一级教师;原中学二级教师和小学一级教师对应二级教师,原中学三级教师和小学二级教师、三级教师对应三级教师。岗位资格条件要求的专业技术职务任职资格是指经社会化评审(考试)等方式取得的专业技术职务任职资格,不含通过非公有制企业职称评审取得的专业技术职务任职资格。
(四)持下述学历(位)报考人员应于面试资格复审时提供书面认证报告或网上学历学位查询认证,具体如下:
1.境内学历(位)
用于报考的学历(含自学考试、成人教育、网络教育、夜大、电大等)应在中国高等教育学生信息网(简称“学信网”,http://www.chsi.com.cn/)上可查询认证;用于报考的学位,应在中国学位与研究生教育信息网(简称“学位网”,http://www.cdgdc.edu.cn/)上可查询认证。
2.境外学历(位)
持境外学历(位)报考的,应提供教育部留学服务中心出具的《国外学历学位认证书》或《香港、澳门特别行政区学历学位认证书》等有关证明材料。
属于国内院校与境外院校联合办学取得境外学历学位的,需提供教育部留学服务中心出具的《联合办学学历学位评估意见书》或《联合办学学历学位认证书》。
3.福建省“双学位”“双专业”学历
根据《关于在全省高校毕业生中试行“双学位”“双专业”教育的意见》(闽教高〔2009〕9号),经修读达到毕业条件并获得“双学位”“双专业”证书的报考人员,在本省范围内承认其学历、学位。
4.提醒事项
备注:请报考人员按照上述要求,提前做好相应认证报告或网上查验准备。情况特殊未能在资格复核时提供认证报告(网上查询认证)的,应与招聘单位协商同意并书面承诺后可适当延长提交时限(延长时限原则上不超过2个月)。报考人员做出书面承诺后可先行参加考试,若逾期未提供或提供的认证报告(网上查询认证)不符合岗位报考条件的,视为自动放弃考试(聘用)资格。
(五)相应岗位的教师资格证指中学(含职业学校)、小学、幼儿园相应学科的教师资格证。持有中学(含职业学校)教师资格证人员可报考小学相应学科教学岗位。
(六)本次聘用教师在同一所学校工作满6年列为区域校际交流对象。
(七)除教师资格证外,工作经验、资格证书等岗位要求的条件计算到报名截止日(2022年3月,含3月)。
(八)本市户籍指2022年3月(含3月)前户籍已迁入本市(时间以户口本办理时间为准),不含在本市的各类院校学生集体户口。因升学把户籍迁入高校集体户口的原本市户籍报考人员视为本市户籍。
(九)本次招聘面试后不再递补。
(十)符合岗位报考条件的港澳台人员(不得持有外国国籍),按照国家、省和我市有关规定执行。
(十一)符合岗位报考条件的教育类研究生、公费师范生及所学专业取得师范专业认证的教师资格证按照有关规定执行。
(十二)报考人员应诚信报考,凡弄虚作假或存在违纪违规行为的,一经查实,除取消考试(聘用)资格,并按有关规定处理,构成犯罪的,依法追究刑事责任。
(十三)聘用前,各招聘单位应通过中国执行信息公开网(http://zxgk.court.gov.cn/)核实拟聘用人员有无失信被执行情况。被依法列为失信联合惩戒对象的,不得报考或者取消报考(聘用)资格。
(十四)根据《福建省人民检察院福建省教育厅福建省公安厅关于开展预防校园性侵犯专项行动的通知》(闽检会〔2019〕2号),聘用前,各招聘单位应将拟聘用人员信息通过公共安全管理平台进行审查。
(十五)报考人员所留的联系方式应准确无误并保持畅通。
(十六)根据教育教学工作实际需要,确保物理、化学和生物学科教师的教学综合能力,2023年起,招聘物理、化学和生物学科教师,加试专业综合技能,重点考核报考人员的专业能力。
(十七)本次考试不指定考试辅导用书,不举办也不委托任何机构举办考试辅导培训班。
咨询电话
监督电话
0592-2135775
最后,来看↓↓↓
2022届全国普通高等学校毕业生报考学科专业范围
(厦门日报记者:佘峥 综合:厦门市教育局)
版权声明:我们致力于保护作者版权,注重分享,被刊用文章【师范类专业证明是什么(快讯)】因无法核实真实出处,未能及时与作者取得联系,或有版权异议的,请联系管理员,我们会立即处理! 部分文章是来自自研大数据AI进行生成,内容摘自(百度百科,百度知道,头条百科,中国民法典,刑法,牛津词典,新华词典,汉语词典,国家院校,科普平台)等数据,内容仅供学习参考,不准确地方联系删除处理!;
工作时间:8:00-18:00
客服电话
电子邮件
beimuxi@protonmail.com
扫码二维码
获取最新动态
