为切实贯彻落实新修订的《中华人民共和国农民专业合作社法》,准确体现法律修订的目的,更好发挥农民专业合作社章程的作用,为扩大农民专业合作社制定符合法律要求和自身特点的章程提供参照和遵循,现发布修订后的农民专业合作社示范章程,自发布之日起执行。
特此公告。
(请点击阅读原文后下载附件)
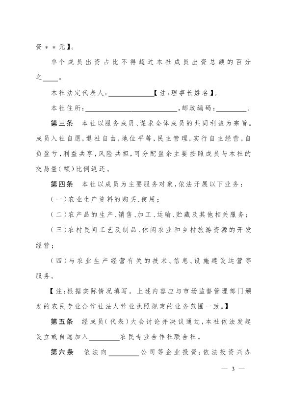
附件:农民专业合作社示范章程
农业农村部
2018年12月17日
版权声明:我们致力于保护作者版权,注重分享,被刊用文章【农民专业合作社网(最新版农民专业合作社示范章程发布)】因无法核实真实出处,未能及时与作者取得联系,或有版权异议的,请联系管理员,我们会立即处理! 部分文章是来自自研大数据AI进行生成,内容摘自(百度百科,百度知道,头条百科,中国民法典,刑法,牛津词典,新华词典,汉语词典,国家院校,科普平台)等数据,内容仅供学习参考,不准确地方联系删除处理!;
工作时间:8:00-18:00
客服电话
电子邮件
beimuxi@protonmail.com
扫码二维码
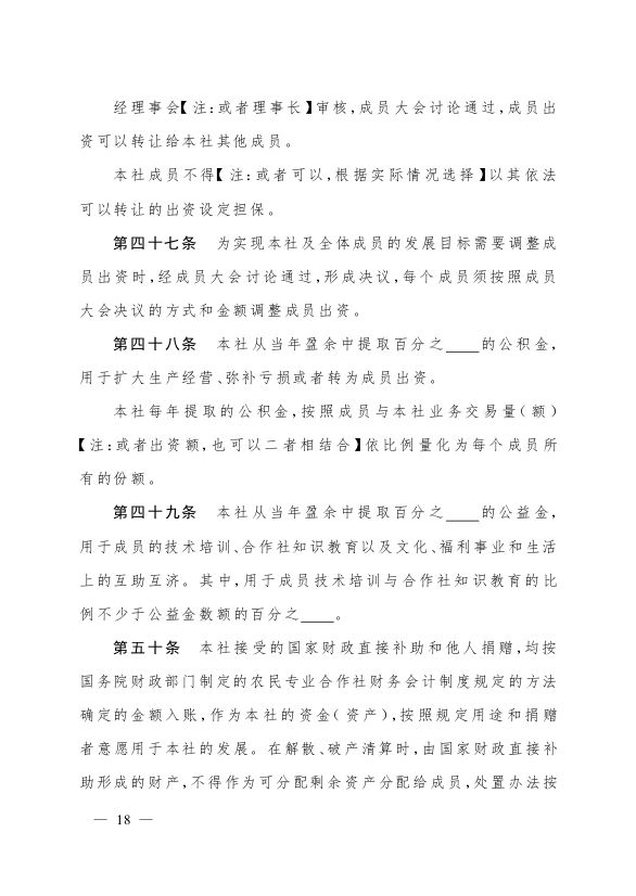
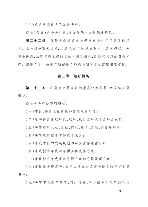
获取最新动态
