正确处理顾客投诉是体现企业管理的重要方面。据一项调查显示,如果一个顾客不再去某商店消费,可能的原因按占比例的大小,从小到大排列分别是死亡1%、搬迁3%、兴趣转移5%、竞争者9%、对产品不满意14%、对服务不满意68%。由此可知,顾客不再光顾一家店铺主要原因是对产品和服务不满意。
下面是胖东来人分享的几个案例,希望大家通过案例,认真的对比一下,想想自己在对待客诉问题时,站的高度在哪里?处理时抱着的是什么样的心态?是在经营的立场上只想完成一个工作?还是把客诉转化成为一个传递温暖和爱、服务顾客的机会?
别不相信一件件的客诉处理,就是把爱汇聚在一起又去传递的过程,积少成多,我们的理念也就是这样践行的!
细心体会,真正的从思想上转变,能够认知并坚信:不是满足顾客的需求,而是超出顾客的期望值!
胖东来顾客投诉流程指南(来自胖东来官网)
留言内容:
上次在你们店里购买的辣椒酱挺好的想在购买,可是距离你们那里太远,我怎么才能购买到呢!
回复内容:
尊敬的顾客您好:
1、看到您的留言我们非常重视,立即与顾客取得联系,经沟通得知顾客想要购买10瓶辣椒酱发往云南,第一时间与顺丰快递联系为顾客办理邮寄服务,已将顾客所需商品打包邮寄并将快递单号告知顾客,预计一周内可以收到,同时根据物流单号对邮件进行跟踪,在顾客收到商品后进行电话回访,感谢您对我们的信任与支持;
2、如您有需要咨询或帮助的地方可直接拨打我们的生活广场超市值班店长电话:152****0585,祝您生活愉快!
问题分析:
1、可能看完这个回复,觉得处理的到位了吧?!但是再想想,我们做的是否仅仅是“满足了顾客的需求”?可能超出的一点是“免费为顾客邮寄了”,帮顾客垫了邮费。但是也没有在回复中体现出来。
2、 既然顾客很喜欢,要10瓶,我们有没有想到再赠送几瓶,或者卖场里还有更好品质和口感的辣椒酱,附带着也让顾客尝尝鲜?并给顾客附带小纸条留言、或者发送温馨的信息!他在打开邮递包裹的时候,是不是觉得很暖心,有意外的惊喜,觉得“胖东来就是胖东来啊!”
3、因为要的是自制辣椒酱,我们还可以把详细的配方和制作方法提供给顾客,顾客可以按照配方自己熬制!
相关分享:伊水湾酒店的贴心小服务!
(1)保洁阿姨在打扫房间整理顾客用品的时候,发现有“健胃消食片”,就主动提供了“山楂花茶”,嘱咐顾客泡水,有利于消化!
(2)发现有“卫生巾”,就主动提供了“暖宝宝”,促进血液循环,缓解经期不适!
(3)顾客续住的房间,提供了“小包洗衣液”,方便顾客洗衣。
留言内容:
我特别喜欢咱店一楼的糖葫芦外边那一层裹着的糖,特别好吃,我和家人特别喜欢吃但因家住的太远,想自己尝试做一下,但怎么做都做不好,您能不能告诉我糖和水的比例和火候的分配。十分感谢!
回复内容:
尊敬的顾客您好:
1、非常感谢您的留言,由于您未留下联系方式,我们无法第一时间与您联系,方便时请留下您的联系电话,以便我们与您及时详细的沟通或安排专人上门给予指导;
2、针对您咨询的糖葫芦裹糖问题可以分为两个步骤:
(1)白砂糖和水的比例是2:1,洗净铁锅,倒入清水等到烧开沸腾后,观察水的变化,要由大泡转到小泡;
(2)加入白糖,用筷子顺时针搅拌直到白糖全部融化,转入小火熬糖浆,不再搅拌,避免翻砂,然后盖上锅盖,等看到糖泡开始由大泡转变成小泡且细小密集,琥珀色即可,及时趁热裹浆,裹浆后摆到抹油后的砧板台面上(抹油防止粘贴台面),自然晾凉即可食用,再次感谢您的留言希望能够帮到您;
3、如您有需要咨询或帮助的地方可直接拨打我们的生活广场超市值班店长电话:152****0585,祝您生活愉快!
问题分析:
1、首段里结束写“以便我们与您及时详细的沟通或安排专人上门给予指导”!只要是服务顾客的,咱们就做到位,做到最好!这种选择性的语言,从思想上来说,为顾客的真心程度还是没有到,有被动的成分,是想着满足你的需求就行了!而不是超出顾客的期望值,往上做的更进一步!
2、顾客家里是不是有原材料?山楂、白糖都有没有?准备一些直接带去,交给他要挑选什么样的品质,更适合制作糖葫芦。
3、有没有想到带一些店里的糖葫芦,制作完成之后进行口感的对比,是不是同样的口味?
相关分享:
认真看的话,可以发现,顾客已经尝试制作过了,但是没有成功,才给我们留言询问的。但是有一个问题时,他没有留下联系方式!可能正常情况下,我们就止步于此了。因为联系不上嘛!
突然想起来大哥去找种白菜的农民的事情。还记得哥在随笔里发过大晚上的,在人家的菜地里偷菜吧!因为偷了几颗菜,哥说,你看要是主人发现了,肯定会骂两句觉得有人缺德啊,会导致心情不好。他心里过意不去。第二天晚上抽空去找那片地!想给菜地的主人一些钱,当做道歉,这样他们也不会觉得世界不美好,会觉得还是好人多啊!这就会从心底里转化成一种美好来!
但是,去偷菜的时候是晚上,再来找的时候也是晚上,并且当时是很随意拐进的一个村子和一片菜地!就像农村老家的那样、很多条小路,并且是只去过一次,很陌生的地方!
开着车转了很多圈、重复的路也走了,还跑错了村子、给错了人!但是经过问路啊、兜兜转转啊……好几个小时,最终找到了!
所以,很多情况下,没有顾客信息的时候,我们是不是努力的更多一点?有时候通过小票记录,查看会员信息……能够找到一些呢?就像红丽姐分享到群里的小故事一样,通过酒店登记得身份信息查询,去了解顾客的更多,做的服务也就更精确、更贴心!只要想做好的时候,会有很多方法的!
胖东来顾客投诉指南(来自胖东来官网)
三、饺子的留言
留言内容:
昨天买的饺子,是你们包好冻起来的,结果今天冬至煮着吃呢,盛出来一碗烂半碗,都没法吃了,都倒了,只是提个建议,希望你们以后注意吧!
回复内容(修改前):
尊敬的顾客您好:
1、看到您的留言我们非常重视,首先给您带来的不便真诚的向您表示歉意,主管第一时间给顾客取得联系,电话沟通后立即安排人员上门按照《客诉补偿标准》为顾客办理并赠送饺子一份,由于顾客不在家,先以微信转账的形式为顾客办理退货,约定24号晚上6:00上门赠送顾客饺子一份,达到顾客满意;
2、针对您所反馈饺子烂的问题,由于在制作过程中出现包不严实、冷冻后张口现象,并且在销售过程中员工未能按照标准进行挑拣,导致销售给顾客的商品出现煮烂的现象;我们按照胖东来《各项管理制度》对责任人及各级主管逐级连带处理;同时利用例会给员工分享案例,并要求员工在上货、理货过程中时刻注意饺子的完整度;主管不定时的抽查,发现不合格的产品不予上架,避免类似的问题再次发生;
3、如果您有其他需要帮助的地方可直接拨打我们的值班电话:187****8062,祝您生活愉快!
回复内容(修改后):
尊敬的顾客您好:
1、看到您的留言我们非常重视,首先给您带来的不便真诚的向您表示歉意,主管第一时间给顾客联系,由于我们工作的失误,给您带来一个不愉快的冬至,影响了您及家人的用餐心情,为了表达我们的歉意,邀请您全家在小区附近饭店安排用餐!顾客由于孩子小出门不便婉言谢绝!经沟通后,我们按照胖东来《客诉补偿标准》为顾客先以微信转账形式办理退货,并制作多种口味饺子,制作后安排专人于24号晚上6:00之前已送到,并赠送礼品一份,达到顾客满意;
2、针对您提出的建议,我们立即对该批次商品进行排查,由于在制作过程中出现包不严实、冷冻后裂口现象,我们已将该批次商品已全部下架报损,同时我们通知各门店,将严格按照制作标准流程加工,保证商品口感和品质,希望您再提宝贵意见,并利用例会给员工分享案例,并要求员工在上货、理货过程中时刻注意饺子的完整度,主管不定时的抽查,发现不合格的产品不予上架,避免类似的问题再次发生;
3、如果您有其他需要帮助的地方可直接拨打我们的值班电话:187****8062,祝您生活愉快!
客诉分析:
1、大家对比修改前后的回复,是不是修改后更有温度,让顾客心里面很舒服呢?因为你照顾到了“因为我们的商品问题,导致顾客产生了不愉快的情绪”,顾客知道自己的心情被理解,已经觉得很好了!将心比心,相互懂得的时候,不会再去计较了!当你又主动承认我们的过失、真心的道歉,并邀请他们吃饭去尽量的弥补,顾客怎么会不接受呢?
2、客诉的处理,不能总是本着一份工作的态度,生硬的、缺乏情感的套用模板,而要用善良和真诚去支撑起处理的过程,没有什么标准而言!标准只是为了保证最基本的方式,要高于标准,去处理问题!
3、以后但凡是商品品质有问题,顾客提出来也确实存在,要在卖场当着顾客的面,对批次进行销毁!如果顾客不在,就拍摄视频发送给顾客反馈,让顾客真正的放心!就像大哥端午节对裸装粽子存在安全隐患,全部进行销毁一样!不能失去顾客对我们的信任!
4、说到就要做到!关于商品品质,各个部门的排查、员工的上货把控环节等等,要切实的落实到位,通过客诉查找到我们工作的漏洞和标准的缺失,优化和完善流程!
相关分享:
关注到细节,一点一滴上表达温暖!照顾到顾客的心,而不是只去处理事情!
想起前段时间,我们跟着大哥去信阳开零售总裁会议,结束后将近200人加了哥的微信,单单的一个个点击添加、返回、再进入,就要不停的点击花费好久!但是哥说,不仅要快点添加上,还要每个人都给他们发一个表情,这样才不会让他们失落,可能收到一条这样的信息,自己只是动了动手,麻烦了一点点,但是对于他们来说,就是一丝的小温暖!
开车外出或者旅途中,经过高速站,哥会笑着对岗亭内的人说一句“你的服务真好”!经过景区查票处,哥也会说“这的景美人也美,你们做的真好、服务也好”或者打声招呼,说“我们走了啊”!路边遇到对方车避让,不会径直的走过去,而是一定打开车窗招招手,说句“谢谢啊”!哥说,很小的一句话,但是会给别人带来一点甜蜜,那为什么不去做呢?要是每个人都有这样善良的举动,生活就多了多少美好啊!
对吧,处理客诉的时候,最重要的就是关注到顾客的心。同样的,对于我们一线服务于顾客的卖场,真的是“勿以善小而不为”,每一个员工都有这样的心思,一个眼神、一个微笑、一句提醒,就是给顾客的关怀和温暖呀!
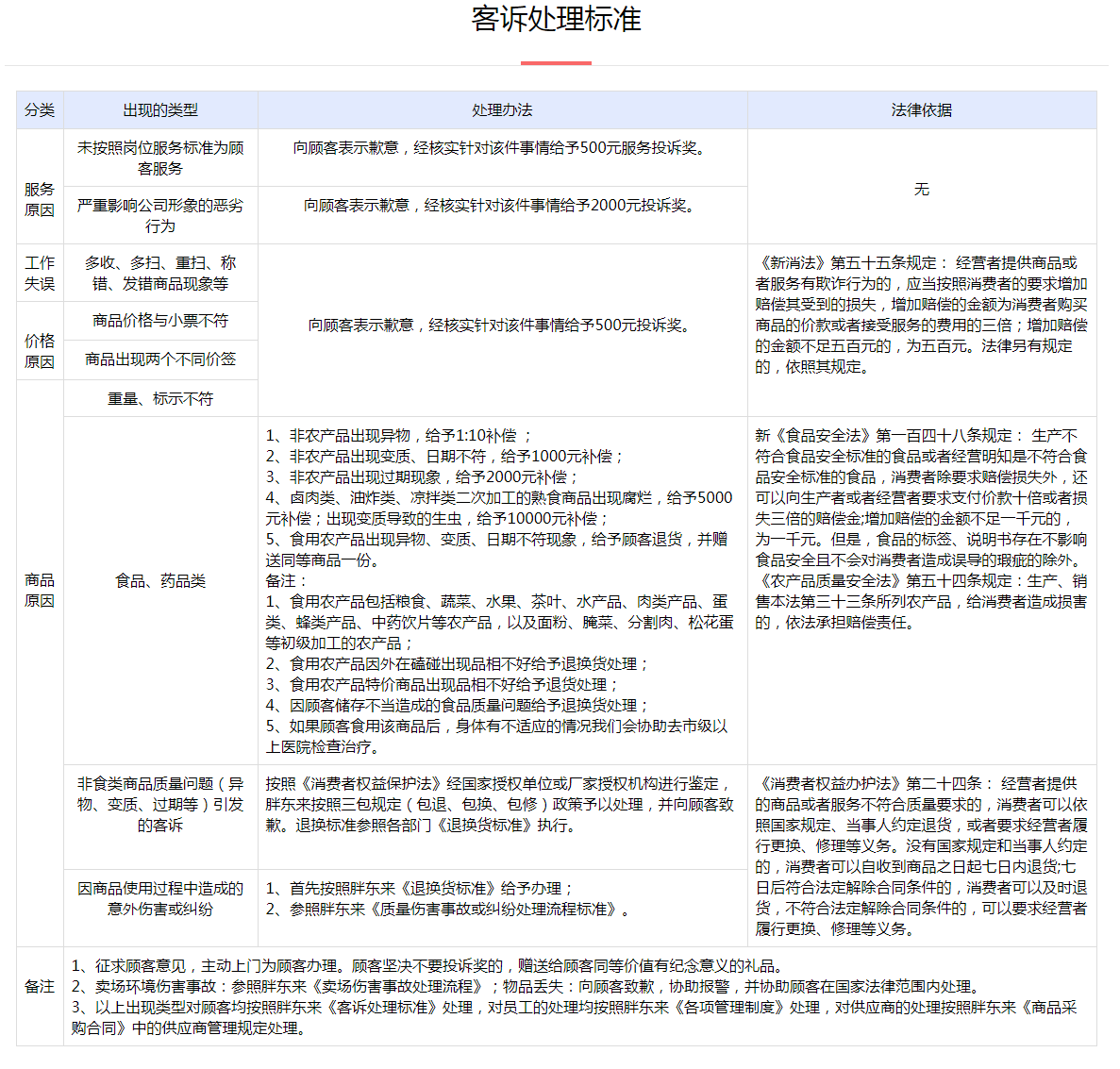
胖东来客诉处理标准(来自胖东来官网)
我们做的所有工作是为了让顾客满意。很多时候,大家认为,都给顾客办理退货了,怎么还会不满意?但是你们不明白,顾客对胖东来的期望值已经超过了你们给予的处理方案。
不是客诉回复的问题不对,而是从一开始的出发点就是错误的。你们在给顾客回复时,内心是有些恐惧的,害怕回复的客诉达不到公司的满意。千万不能抱着这样的心态,以这样的出发点来处理客诉。现在最大的问题,在于认知的思想没有转变,没有真正的把自己当成顾客去换位,所以才会觉得自己已经做好了,其实还有很大的差距!
举个简单的例子来说:前几天我们去吃小龙坎火锅,发现菜品上有头发,作为胖东来人的思想觉悟跟别人相比算是很高了,我们的期望值是以“免单”作为处理结果,结果他们只是换了一份新的菜品。所以说,我们就会认为他们做的不够好,他们的服务也就这样了,在心理上也就不会对他们认可!所以说,大家要意识到一点,顾客的期望往往高于你们处理的结果。
也许大家也会有顾虑说,我们每天处理得客诉都对外公示,如果每条客诉都处理得超出顾客期望值,那每天得有多少留言啊。这是一个经常会走进去的误区,没有发自内心的热爱时候,总是会衍生出很多的困难出来!咱在没有处理任何事情的时候,往往先把一些负面的、未知的东西给考虑进去。总会觉得我这样对你好,你会不会得寸进尺。所以无论在处理客诉,还是在管理员工的时候,我们总是瞻前顾后。太多的顾虑导致事情根本无法去做好。
大哥是真心希望大家能够轻松快乐的,但我们每一个人对于企业理念的领悟不一样,都是以自己的思维方式来衡量大哥的想法。但是我们自己的思想境界还达不到那么高的层次。当你达不到时,就会觉得企业理念的思想落实不下去,会觉得狭隘。可是传达这些理念思想的真正目的是为了让大家开心幸福,如果大家感受到的是压力,那真是辜负了大哥的用心和公司的平台!痛苦的时候,说明自己想错了、要静下来去反思一下问题在哪?
通过这两天的事情,重新审视咱们的工作。回过头再来看之前的客诉,发现没有一个是很满意的。觉得现在的客诉只是停留在“按标准走”,完全没有超出顾客的期望值,所以这就是为什么我刚才要举吃火锅的例子。
以后的留言没有什么官方的标准可言,只有把超出顾客的期望值,把事情处理好。对于咱内部方面,要让每一个员工知道怎样去做,真正的把事情解决了。之前我以为是我们与下面的人站的高度不一样,其实关键不在于高度问题,是因为没有这个责任心,没有在基层就有能力把问题解决好的决心。从基层接触这个客诉跟意见时,员工都必须要有超出顾客期望值这个概念,只有这样逐级向上审核的时候才没有问题。
面对客诉,我们不要有恐惧感,怕挨吵就是因为没有站在顾客的立场,不知道顾客的需求。从基层到管理层,层层把关出来的留言处理结果还是不行,这难道还与高度有关吗?是跟我们解决这个问题的思想有关系。以后再出现顾客反馈意见时,第一时间解决好,不能再伤顾客的心了。
还有卖场的服务方面,目前卖场促销比较多,他们的服务还达不到咱们的标准。就像商品缺货,顾客有需求的时候只是说留个电话,并没有说特别热情的去接待顾客,真正的去解决这个问题,把顾客需求商品进回来,不买也可以送给你。就像处理客诉一样,上门赠送的礼品顾客不要,我们的处理方案是,建议有空来店里取。时间一长见顾客还没有取走,也就放着了。这和员工为顾客办商品缺货是一样的,管理层还做不到把赠送的礼品真正给到顾客,更何况是区域员工处理商品缺货。以后在处理客诉时,希望礼品是真正送到了顾客手里,而不只是写写而已。
所有的东西积少成多,一个人这样做了,十个人也这样做,做的人多了咱们的服务不就自然提上去了!用心去做,用善良和真诚去做,让自己像个太阳去发光发热的时候,工作也轻松简单得多了,顾客也因为我们更加幸福了!
版权声明:我们致力于保护作者版权,注重分享,被刊用文章【超市客诉处理案例(东来人教你如何处理客诉)】因无法核实真实出处,未能及时与作者取得联系,或有版权异议的,请联系管理员,我们会立即处理! 部分文章是来自自研大数据AI进行生成,内容摘自(百度百科,百度知道,头条百科,中国民法典,刑法,牛津词典,新华词典,汉语词典,国家院校,科普平台)等数据,内容仅供学习参考,不准确地方联系删除处理!;
工作时间:8:00-18:00
客服电话
电子邮件
beimuxi@protonmail.com
扫码二维码
获取最新动态
