时间过得飞快,在大家不知不觉中,2021年中级会计考试留给大家进行复习的时间只剩下两个多月,大家一定要认真复习,争取一举拿下证书。
拥有中级会计证书以后,大家的就业面变得广阔,竞争压力也会减少,并且可以成功跻身于高端人才的行业,一切的好处都是要在经历过艰难备考取得中级证书以后。
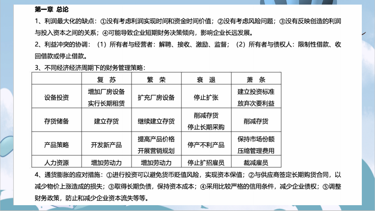
为了帮助大家进行中级备考,小编特意为大家准备了关于中级会计财务管理的重点汇总11张纸,帮助大家解决中级财管这个大难题,快来看看吧!
第一章
第二章
第三章
第四章
第五章
第六章
第七章
第九章
第十章
第十一章
......
因为篇幅限制的原因就为大家分享到这里啦!想获取更多会计干货,可以关注我哟!
版权声明:我们致力于保护作者版权,注重分享,被刊用文章【中级会计财务管理第二批(干货福利)】因无法核实真实出处,未能及时与作者取得联系,或有版权异议的,请联系管理员,我们会立即处理! 部分文章是来自自研大数据AI进行生成,内容摘自(百度百科,百度知道,头条百科,中国民法典,刑法,牛津词典,新华词典,汉语词典,国家院校,科普平台)等数据,内容仅供学习参考,不准确地方联系删除处理!;
工作时间:8:00-18:00
客服电话
电子邮件
beimuxi@protonmail.com
扫码二维码
获取最新动态
