提醒一下,今天距离初级会计考试还有42天![奋斗]
很多同学认为时间不多了,我想时间不多就不学习了吗?
在这小编告诉各位小伙伴们一下,现在开始学习还有时间,初级会计考试考60就行,所以现在还有时间学习,想放弃的同学,振作起来赶紧学习![加油][加油]
【文末有10考试真题免费分享哦】
往年真题
2018年真题
总共分为四大题型:单项选择题、多项选择题、判断题、不定项选择
判断题:
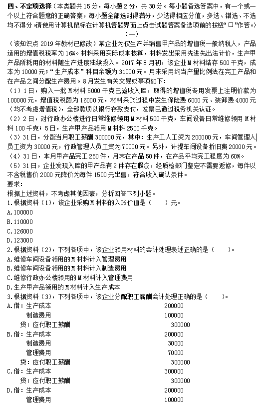
不定项选择:
由于篇幅有限小编就不一一展示了...
还有九套真题小编已经全部整理好了
想要刷题的小伙伴们看下方哦
版权声明:我们致力于保护作者版权,注重分享,被刊用文章【初级会计考试试题(2021年初级会计实务)】因无法核实真实出处,未能及时与作者取得联系,或有版权异议的,请联系管理员,我们会立即处理! 部分文章是来自自研大数据AI进行生成,内容摘自(百度百科,百度知道,头条百科,中国民法典,刑法,牛津词典,新华词典,汉语词典,国家院校,科普平台)等数据,内容仅供学习参考,不准确地方联系删除处理!;
工作时间:8:00-18:00
客服电话
电子邮件
beimuxi@protonmail.com
扫码二维码
获取最新动态
