纳税申报一直是财务里最重要的工作之一,很多新手会计第一次接触纳税申报的时候连怎么抄报税都不知道。
今天我就把我自己的工作心得分享给大家,我把小规模纳税人的纳税申报流程总结了一下,一起来看看吧~(文末可抱走)
小规模纳税人指的是年应征销售额不超过500万的企业,企业在市场上经营,就要依法纳税。
纳税申报就是纳税人按时、按照规定向税务机关提交税务数据的行为。包括纳税申报表、财务会计报表、增值税开票数据等等。
现在纳税申报的方式主要包括网上申报和柜台申报。现在很多会计采用的都是网上申报,主要是省时省力还能节省工作时间。
增值税的纳税期限分别为1日、3日、5日、10日、15日、1个月或者1个季度。
纳税申报可以按月申报、按季度申报、按次申报、按年申报。纳税人按月申报的,应该在满一个月后的15天内按时申报。
企业在报税期内没有发生应税收入,当增值税、企业所得税为0的时候可以进行0申报。
先进行抄报税、再申报数据;按规定填写小规模纳税人纳税申报表并上传申报数据。
增值税纳税申报表的格式分析:主要包括计税依据和税款计算两大栏。数据包括本期数与本年累计。
填写位置:不满足最低征税额度的可以不填写增值税申报明细表
填写计算:依据
《国家税务局总局关于小规模纳税人免征增值税政策有关征管问题的公告》
小微企业免税标准:季度不含税销额小于等于9万的,也就是未达到起征点销售额的,不用填表。
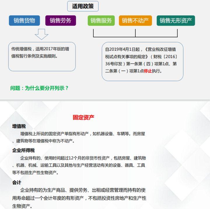
销售货物与销售劳务,销售服务、销售不动产、销售无形资产的适用政策
......
篇幅有限,小规模纳税人纳税申报的流程就先到这里了,有完整的,希望能帮到各位。
版权声明:我们致力于保护作者版权,注重分享,被刊用文章【纳税会计(月薪2万的刘会计)】因无法核实真实出处,未能及时与作者取得联系,或有版权异议的,请联系管理员,我们会立即处理! 部分文章是来自自研大数据AI进行生成,内容摘自(百度百科,百度知道,头条百科,中国民法典,刑法,牛津词典,新华词典,汉语词典,国家院校,科普平台)等数据,内容仅供学习参考,不准确地方联系删除处理!;
工作时间:8:00-18:00
客服电话
电子邮件
beimuxi@protonmail.com
扫码二维码
获取最新动态
