重庆摆烂的楼盘,如果要细数其实也不少了,有的体量过大,无人接盘,业主的等待好像都没有限期;而有的业主,苦等几年,也终于守得云开见月明,盼来了交房的好消息。
近两日有网友爆料,大学城烂尾了三年多的金阳第一农场,终于要交房了,目前项目方正在筹备接房工作。

金阳第一农场位于沙坪坝区大学城板块,以高层和别墅为主,总建筑面积28万平方米,占地总面积16.8万平方米,五个组团,95栋,共计1815户。

这个项目致力于打造“农场+健康+家政”的原生态生活,生态农场、养生别墅等吸引了众多购房者,也多次开办农场体验活动,生态猪、挤牛奶等,在都市中体验农园乐趣,因此在当时也算比较火热。
金阳第一农场“高端休闲农场”的定位,不仅噱头十足,非常稀奇,同时其价格也比较低,2018年的开盘价在9000元/㎡左右。其上车门槛也比较高,只接受全款和首付5成的客户,并且外地人需要全款才能购买。

不少重庆周边区县,甚至四川遂宁、达州等地的刚需人群,冲着当时宣传的优质资源前来购房,甚至还有人提前带着家人到重庆主城工作上班。
没有过度的期望,就不会有极度的失望。谁也没有想到,金阳第一农场会高开低走,甚至停工烂尾,并且摆烂了三年之久。
原本2018年上半年还在火热推售的金阳第一农场,下半年就传来了停工的消息。
原定于2019年1月3日接房的84-87栋,在停工拖延了近9个月之后,一期一组的两栋楼以及别墅区的部分住宅,在业主坚持不懈的努力下,共计300多户成功接房。
这还是幸运的。其他的业主们,共计约2700多户,等了三年,等来的是全面烂尾的结果。

同时因其上车门槛过高,首付5成已是大多数业主们所有的积蓄,后续的租房、房贷、生活支出、教育支出等,让部分业主的经济压力非常之大,被迫搬进了烂尾楼。
比毛坯更加艰苦的条件,水电全无,也没有门窗和厕所,业主们想尽办法克服生活的困难,工地里也是业主们种的蔬菜。
值得高兴的是,业主们终于还是等来了复工的消息,不过这也非常的艰辛漫长。
金阳第一农场的开发商为重庆南恒置业,而金阳地产则是其关联的投资方。
金阳地产曾多次入选“重庆地产50强”,打造的项目有金阳阿凯德时代汇、金阳重庆映像、金阳中医药健康旅游城(重庆映像二期)等商业文旅地产项目。

据小编搜集到的资料来看,2018年10月,金阳房地产就已经陷入了债务纠纷,被列为失信被执行人,此后就是频频的兑付逾期,投资者维权,金阳地产彻底崩盘。
2019年10月8日,南恒置业向沙坪坝区法院申请破产重整。而同时,11月左右,金阳地产也因信贷暴雷,无力偿债,其所持的重庆农商行的550万股股权被强制拍卖,后因故暂缓,但其多数资产也已被查封,上文中提到的项目商铺闲置已久,金阳地产自有品牌的招商中心也已关门。

金阳阿凯德时代汇项目
2020年3月,金阳地产不堪重负,提出了破产重整申请。
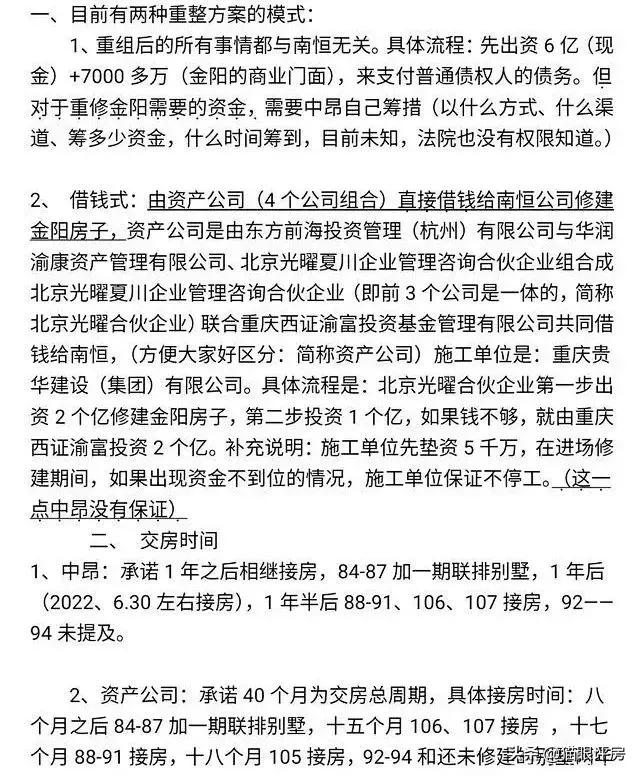
2021年4月,在相关部门的协调督促下,以及多次债权人会议之后,(中豪律师事务所)管理人面向社会公开招募南恒公司重整投资人。

此后,事情的发展就算是比较顺利了,2021年6月底就已确定了投资人,分别为东方前海、华润渝康、北京光耀夏川、重庆西证渝富四家公司,联合复工金阳第一农场项目。引入战略投资达5.5亿元,为烂尾楼项目的复工续建提供资金支持。
这对于苦等了3年的业主们来说,无疑是一缕曙光,让他们看到了接房的可能性。

2021年7月20日,金阳大学城第一农场总承包工程项目部正式贴出公告,因金阳大学城第一农场总承包工程施工在即,根据复工续建工作的安排,将于2021年7月26日进场施工。
而此次复工最先施工修建的是高层84-87栋以及一期的别墅,而这一批也就是近期即将交付的楼栋。
不管是从外立面还是入户大堂来看,都还算是过关,具体的细节,就要等业主们来查验了。


金阳第一农场在重庆的烂尾楼中,算是比较出名的了,多次上了主流媒体的新闻,也有非常多的网友关注这个项目。
看到金阳第一农场传来的消息,除了感叹业主们的不容易,同时也引发深思,为何曾经的“重庆地产50强”会陷入如此境地,被多家法院列为失信被执行人?
金阳地产成立于1998年,是重庆的老牌房地产企业,注册资本10950万元。除了地产业务外,还涉足医疗、餐饮、金融等行业。
医疗板块有重庆的连锁医疗机构“成都中医大国医馆”;
餐饮板块有其自有餐饮品牌金阳花田错农场餐厅;
金融板块有小贷公司、P2P、融资担保公司等。
其中,2018年10月,与金阳地产关联的P2P业务“金梧桐”暴雷,导致其频频出现兑付逾期,引发大量投资者维权。
暴雷之后却无力挽回,这背后是高杠杆的运作及过度的扩张和负债,一旦出现问题,其所关联的领域也将陷入瘫痪,这也是金阳第一农场停工烂尾的原因。
停工、烂尾、暴雷虽然是重庆楼市2021年的关键词,但类似金阳地产出现同样问题的项目在2021年前就已经不在少数,三道红线以及信贷收紧,更是让越来越多依赖信贷的房企暴雷,拿不到贷款,靠高成本的体外融资和销售回款维持运转就已经非常艰难,多家中小房企宣布破产。
2021年,房地产行业市场分化越来越明显,虽然政策逐渐放松,但今年的形势依旧严峻,有的房企或许暂时缓了口气,但能不能撑过2022年也是未知数。
房企过度进行高杠杆运作的弊端越来越明显,负债越高,扩张速度越快的企业,反而风险更大,恒大地产就是非常典型的例子。
目前,重庆的烂尾项目仍然不少,甚至在2021年之后还有新增项目,烂尾程度各不相同,不少业主也经历着金阳第一农场业主曾经经历过的阶段,也不知何时才能等到一丝希望。
金阳第一农场目前交付的楼栋,也只是其中一部分,但这也让其他暂未能接房的业主真切的感受到,他们或许,真的等到了。
看更多地产内容,请关注VX公众号“猫评楼市”
版权声明:我们致力于保护作者版权,注重分享,被刊用文章【重庆房地产纠纷律师(不容易)】因无法核实真实出处,未能及时与作者取得联系,或有版权异议的,请联系管理员,我们会立即处理! 部分文章是来自自研大数据AI进行生成,内容摘自(百度百科,百度知道,头条百科,中国民法典,刑法,牛津词典,新华词典,汉语词典,国家院校,科普平台)等数据,内容仅供学习参考,不准确地方联系删除处理!;
工作时间:8:00-18:00
客服电话
电子邮件
beimuxi@protonmail.com
扫码二维码
获取最新动态
