都说财务部门的岗位很简单,无非就是出纳外加一个会计就可以撑起整个企业的财务工作,其实这样是不对的。
财务部门里面的工作各有各的岗位,不熟悉的会计贸然去做其他岗位的工作很容易出现大错。
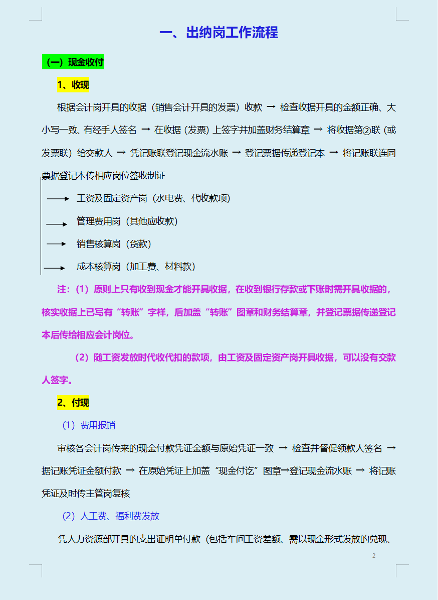
今天就给大家分享一套超详细全面的财务部门各岗位工作实务流程手册(需要末尾可抱去)
……
篇幅有限,财务部门各岗位工作实务流程手册就不一一展示了,
版权声明:我们致力于保护作者版权,注重分享,被刊用文章【财务会计岗位(财务经理)】因无法核实真实出处,未能及时与作者取得联系,或有版权异议的,请联系管理员,我们会立即处理! 部分文章是来自自研大数据AI进行生成,内容摘自(百度百科,百度知道,头条百科,中国民法典,刑法,牛津词典,新华词典,汉语词典,国家院校,科普平台)等数据,内容仅供学习参考,不准确地方联系删除处理!;
工作时间:8:00-18:00
客服电话
电子邮件
beimuxi@protonmail.com
扫码二维码
获取最新动态
