整个产品包装的层数不得超过三层,减少包装层数。
关于规范月饼生产经营行为的公告,针对过度包装问题、公告要求月饼生产经营单位严格按照《限制商品过度包装要求-食品和化妆品》(GB23350-2009)等标准要求对月饼进行合理包装,除商品外的空间,包装的空隙率不超过60%明文规定。
针对过度包装的问题,要求月饼生产经营单位严格按照《限制商品过度包装要求—食品和化妆品》(GB23350-2009)等标准要求对月饼进行合理包装,例如除直接与内装物接触的包装之外所有包装的成本不超过产品销售价格的20% 。
标示内容必须使用汉字(注册商标除外),一并使用拼音,少数民族文字外文的, 其不得大于相应的汉字,所有外文不得大于相应的汉字(英文作为装饰图形除外,注册商标除外)。
GB7718第3.8条关于预包装食品标签的基本要求规定:“应使用规范的汉字(商标除外)。具有装饰作用的各种艺术字应书写正确,易于辨认。”关于规范汉字的界定问题,《食品安全标准预包装食品标签通则》(问答)第十二条规定“本标准规定食品标签使用规范的汉字,但不包括商标。“规范的汉字”指《通用规范汉字表》中的汉字,不包括繁体字食品标签可以在使用规范汉字的同时,使用相对应的繁体字”。据此,在预包装食品的标签上不可以单独使用繁体字,否则属于违反GB7718规定的行为。《产品质量法》中第27条规定明确指出,必须使用简体字。繁体字是指汉字简化后被简化字(又称简体字)所代替的原来笔画较多的汉字。那些未被简化的字,则称为传承字。作为通用语言文字的地位,同时对方言、繁体字和异体字作为文化遗产加以保护,并允许在一定领域和特定地区内长期存在。
在2018年和2019年,食品安全发布了关于征求对《食品安全标准 预包装食品标签通则》(征求意见稿)征求意见的函两次征求意见函中都增加了“属性名称”定义,通过属性名称反映食品本身不必说明或已经说明的固有特性的专用名称,为了便于消费者识别产品。同时,针对市面上,使用配料进行食品命名有了新的要求,由原先的食品名称中提及食品配料时,不需要定量标示,改为“食品名称中提及的某种配料或成分,应标示该种配料或成分的添加量或在成品中的含量。”中食安信认为,虽然《食品安全标准 预包装食品标签通则》最新版本仍未发布,但未来正式版本的内容与征求意见稿的变化不会太大,建议企业提前准备相应的标签整改工作,完善自身标签标识的合规管理工作。
标示“新创名称”、“奇特名称”、“音译名称”、“牌号名称”、“地区俚语名称”或“商标名称”时,应在所示名称的同一展示版面标示规定的名称。应在食品标签的醒目位置,清晰地标示反映食品真实属性的专用名称。
版面设计时应设计在一起,展示时能够摆在同一视觉版面上,净含量应与食品名称标示在同一版面,以便使消费者在看到食品名称的同时易于看到净含量的标示。
因为食品不可能和包装印刷得一模一样,比如方便面,所以怕客户投诉商家欺诈,就说明仅供参考,避免法律争端。所以,在产品设计包装设计中,如果在设计画面需要实物图片或者插画时,必须加:图片仅供参考,请以实物为标准“
强制标示内容的文字、数字字符高度小于1.8mm和净含量字符高度达不到相应要求也是食品标签常见的问题。GB7718-2011要求:预包装食品包装物或包装容器最大表面面积>35cm2时,强制标示内容的文字、符号和数字的高度≥1.8mm;对于最大表面面积≥10cm2但≤35cm2时的标示要求,食品标签应当按照GB7718-2011要求标示所有强制性内容,根据标签面积具体情况,标签内容中的文字、符号和数字的高度可以<1.8mm,应当清晰、易于辨认;对于强制标示内容既有中文又有字母字符时,中文字高应≥1.8mm,kg和mL等单位或者其他强制标示字符应按其中的大写字母或“k、f、l”等小写字母判断是否≥1.8mm。
从2020年起,“保健食品不是药物,不能代替药物治疗疾病”警示用语区应当位于最小销售包装包装物(容器)的主要展示版面,所占面积不应小于其所在面的20%,使用黑体字印刷。这是市场监管近日发布的《保健食品标注警示用语指南》所明确规定的内容。按照该指南,保健食品标签设置警示用语区及警示用语。警示用语区内文字与警示用语区背景有明显色差。警示用语使用黑体字印刷,包括以下内容:“保健食品不是药物,不能代替药物治疗疾病。”且当主要展示版面的表面积大于或等于100平方厘米时,字体高度不小于6.0毫米。当主要展示版面的表面积小于100平方厘米时,警示用语字体最小高度按照上述规定等比例变化。
在产品包装设计中,产品包装的内外包装保质期日期,必须统一,并在保质期内书写形式保持一致。
在产品包装设计中,产品的贮存方式的书写形式规范:贮存条件/贮藏条件/贮藏方法。数字仅为示意,根据实际情况进行更改。
在产品包装设计中,产品包装中的营养成分名称及顺序规范要求。当不标示某一营养成分时,依序上移。
净含量由中文、数字和法定计量单位组成。按国家定量包装商品计量监督规定,定量包装商品标注净含量字符的最小高度对应如下。统一使用质量为计算单位使用冒号为分隔符。
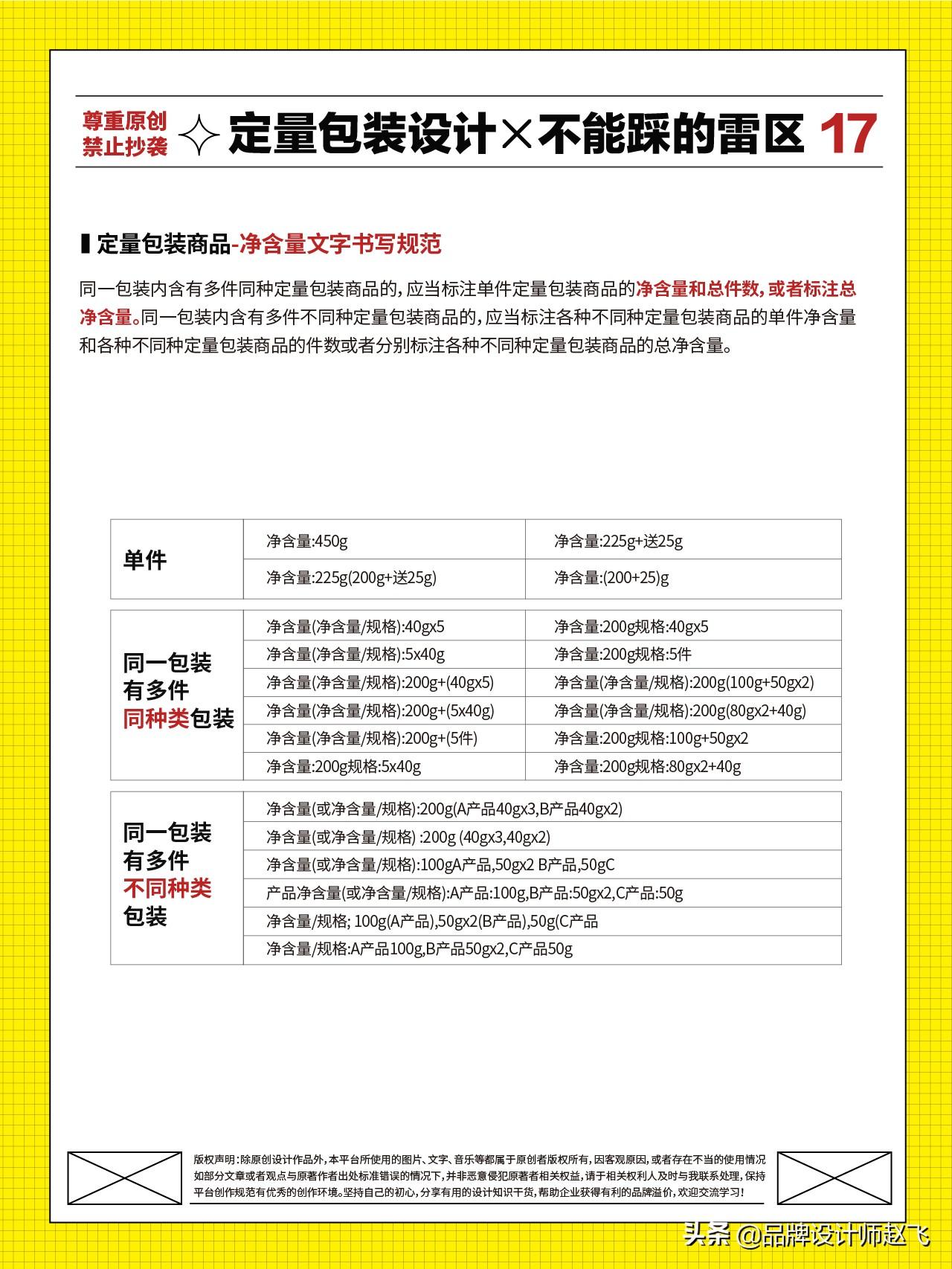
同一包装内含有多件同种定量包装商品的,应当标注单件定量包装商品的净含量和总件数,或者标注总净含量。同一包装内含有多件不同种定量包装商品的,应当标注各种不同种定量包装商品的单件净含量和各种不同种定量包装商品的件数或者分别标注各种不同种定量包装商品的总净含量。
在定量包装商品包装的显著位置应有正确、清晰的净含量标注。净含量标注由“净含量”(中文)、数字和法定计量单位三部分组成例如:净含量:500克。以长度、面积、计数单位标注净含量的定量包装商品,可以免于标注“净含量”三个中文字,只标注数字和法定计量单位。例如:50米、10平方米或100个。
根据GB2850-2011—《食品安全标准 预包装食品营养标签通则》的规定,营养成分表采用“4+1”的标注模式“4”表示核心营养素:蛋白质、脂肪、碳水化合物和钠;“1 ”表示能量。
定量包装商品-营养成分表正确书写规范,在设计项目当中应该认真对照。能量和纳米必须保留整数,蛋白质脂肪碳水化合物必须保留小数点后一位。
定量包装商品-产品净含量状态书写规范(固态-液态)产品净含量状态正确的书写要求及规范。
字体高度>1.8mm,联系方式如有需求可单独做设计,产品标准代号:GB 19644,"GB”与“19644”中间必须打一个空格。
按照国标GB7718-2011上的规定,定量包装商品-配料表必须遵循由“多到少”的正确书写规范要求,根据重量占比由多到少排列。
(1)条码尺寸规范(EAN13码)
常见商品条形码是EAN-13位条形码,在定量包装商品设计中,对条形码整体尺寸大小、左右上下间距有严格的要求和规范。
(2)条码大小剪裁注意事项
只有当13位代码的条码符号的印刷面积超过商品标签最大面面积的四分一或者全部可印刷面积的八分一时;当商品标签的最大面面积小于40cm或者全部可印刷面积小于80cm时;产品本身是直径小3cmm的圆柱体时,有以上情况任意一种,可以申请8位代码。
(3)条码尺寸是有固定大小,根据标准要求,条码尺寸有14套模版,每套模版对应的条码的高度、长度都是固定比例,设计条码时高度最多可以截取原来的1/3,长度是是不允许随意截取的。以下是3款放大系数0.8、1.0、2.0的条码尺寸设计图。
在我们日常见的条码中大部分颜色是黑白色,有时候因为包装设计的整体风格如果插入黑白色条码,会导致整体风格受影响那么我们能不能在原有包装颜色基础上让条码颜色与之适配?根据标准要求,商品条码是可以用不用的空和条颜色搭配,但为了保证印刷出来的条码可以被准确识别,条码的空和条的颜色又不能随便使用,他们需要配合两类颜色使用,一种高反射率颜色一种低反射率颜色,这个可能不好理解,我可以直接按标准规范要求配色即可。
(1)曲面包装造型:直径≤5CM的曲面包装,需将条码垂直于包装。
(2)规则包装造型:首选位置在包装背面右下区域与边缘距离≥8MM。
需要印刷的图像应该从一开始就按规范选择,印刷图像必须保证分辨率在300像素以上,保证成品的清晰度。过低的分辨率会令印刷效果模糊,难以识别。
版权声明:我们致力于保护作者版权,注重分享,被刊用文章【不合理的包装设计案例(包装设计中不能犯的错误)】因无法核实真实出处,未能及时与作者取得联系,或有版权异议的,请联系管理员,我们会立即处理! 部分文章是来自自研大数据AI进行生成,内容摘自(百度百科,百度知道,头条百科,中国民法典,刑法,牛津词典,新华词典,汉语词典,国家院校,科普平台)等数据,内容仅供学习参考,不准确地方联系删除处理!;
工作时间:8:00-18:00
客服电话
电子邮件
beimuxi@protonmail.com
扫码二维码
获取最新动态
